温馨提示:
关注公众号——栏目页对话框回复关键词
>>快速查询各省高考查分时间、填报志愿时间
目前艺术类录取方式一般是文过专排、专过文排、综合分这三种,
之前汇总过文过专排、专过文排的院校。
点击查看:
【艺考生文过专排的院校专业汇总】2021届艺考生必看!文化分不高务必收藏!
【艺考生专过文排的院校专业汇总】2021届艺考生必看!专业分不高收藏
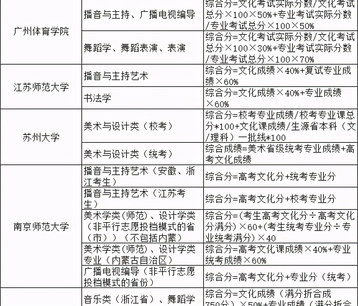
在三种录取方式中,综合分占据了很大部分。综合分由考生专业分和文化分按照院校的综合分计算公式计算得出,不同院校的综合分计算公式一般都会存在差异。为帮助小伙伴准确的计算综合分,今天整理了部分热门院校的综合分计算公式,希望为大家提供参考。
综合分计算方法
综合分到底如何计算呢?
今天为大家科普录取方式
手把手教你如何计算综合分!
不再是一看就会一做就废
赶紧上车,接下这份干货吧!
01
什么是综合分?
艺术类考生的综合分是由考生的文化课成绩和专业成绩按一定的比例合成的。
常见的综合分公式有:
专业成绩+文化成绩=综合分
专业成绩 x50%+文化成绩 x50%=综合分
(专业成绩/专业满分)x60+(文化成绩/文化满分)x40=综合分
02
综合分如何计算
每所院校的录取原则都是不同的
有的侧重文化课,有的侧重专业课
我们需要针对每个院校的录取要求进行计算。
通过实例给你解释
举例1 浙江传媒学院
向上滑动阅览
(二)高考录取办法
1.考生所在省份考试院(招生办)规定艺术类专业需进行相关专业统考的,考生需通过该省份相关专业统考。艺术类专业考试合格者,按照各省份考试院(招生办)的规定填报志愿,并参加全国普通高校招生统一文化考试。
2.根据国家有关艺术类专业招生录取办法,我校艺术类本科专业招生录取原则如下
播音与主持艺术、播音与主持艺术(影视配音)、播音与主持艺术(礼仪文化)录取原则:贯彻德、智、体、美、劳全面考核择优录取的原则,在考生政治思想品德考核和体检合格的情况下,考生文化折算分达到70分以上(含),按专业分和文化折算分4:6比例的综合分排序择优录取,综合分并列的按专业成绩从高到低择优录取。
播音与主持艺术(双语播音)录取原则:贯彻德、智、体、美、劳全面考核择优录取的原则,在考生政治思想品德考核和体检合格的情况下,外语单科成绩105分以上(含),考生文化折算分达到70分以上(含),按专业分和文化折算分4:6比例的综合分排序择优录取,综合分并列的按专业成绩从高到低择优录取。影视摄影与制作(电视节目制作)、影视摄影与制作(电视摄像)、摄影、录音艺术录取原则:贯彻德、智、体、美、劳全面考核择优录取的原则,在考生政治思想品德考核和体检合格的情况下,考生文化折算分达到75分以上(含),按文化折算分排序择优录取,文化折算分并列的按专业成绩从高到低择优录取。
影视摄影与制作(电影摄影与制作)录取原则:贯彻德、智、体、美、劳全面考核择优录取的原则,在考生政治思想品德考核和体检合格的情况下,考生文化折算分达到70分以上(含),按文化折算分排序择优录取,文化折算分并列的按专业成绩从高到低择优录取。只招收有该专业志愿的考生,不录取服从专业调剂志愿的考生。
广播电视编导、戏剧影视文学、数字媒体艺术录取原则:贯彻德、智、体、美劳全面考核择优录取的原则,在考生政治思想品德考核和体检合格的情况下,不实行平行志愿投档的省份按文化折算分排序择优录取,文化折算分并列的按专业成绩从高到低择优录取。实行平行志愿投档的省份按各省相应统考类别(专业)平行志愿投档规则进行择优录取
表演录取原则:贯彻德、智、体、美、劳全面考核择优录取的原则,在考生政治思想品德考核和体检合格的情况下,不实行平行志愿投档的省份按专业分和文化折算分6:4比例的综合分排序择优录取,综合分并列的按专业成绩从高到低择优录取。实行平行志愿投档的省份按各省相应统考类别(专业)平行志愿投档规则进行择优录取。只招收有该专业志愿的考生,不录取服从专业调剂志愿的考生。
动画、动画(漫插画)、设计学类(含视觉传达设计、产品设计2个专业)、戏剧影视美术设计录取原则:贯彻德、智、体、美、劳全面考核择优录取的原则,在考生政治思想品德考核和体检合格的情况下,不实行平行志愿投档的省份按专业分和文化折算分5:5比例的综合分排序择优录取,综合分并列的按专业成绩从高到低择优录取。实行平行志愿投档的省份按各省相应统考类别(专业)平行志愿投档规则进行择优录取。
服装与服饰设计(中外合作办学)录取原则:贯彻德、智、体、美、劳全面考核择优录取的原则,在考生政治思想品德考核和体检合格的情况下,不实行平行志愿投档的省份,外语单科成绩95分以上(含),按专业分和文化折算分5:5比例的综合分排序择优录取,综合分并列的按专业成绩从高到低择优录取。实行平行志愿投档的省份,外语单科成绩95分以上(含),按各省相应统考类别(专业)平行志愿投档规则进行择优录取。只招收有该专业志愿的考生,不录取服从专业调剂志愿的考生。
音乐表演、舞蹈编导、艺术与科技录取原则:贯彻德、智、体、美、劳全面考核择优录取的原则,在考生政治思想品德考核和体检合格的情况下,不实行平行志愿投档的省份按专业分和文化折算分6:4比例的综合分排序择优录取,综合分并列的按专业成绩从高到低择优录取。实行平行志愿投档的省份按各省相应统考类别(专业)平行志愿投档规则进行择优录取。
不实行平行志愿投档的省份,按照各专业录取原则排序后,排序成绩仍并列的将按高考相关单科文化成绩从高到低排序,相关单科的比较顺序依次为语文、外语、数学。
3.文化折算分计算方式
文化折算分=考生高考总成绩÷考生所在省份普通类本科一批录取控制分数×100。
对于合并本科批次的省份,普通类本科一批录取控制分数以各省划定的特殊类型招生线为准。广东一本线为广东省公布的高分优先投档线。
对于艺术类考生文化考试总分与普通类考生文化考试总分不一致的省份,一本线以该省给定的参考分数线为准;未给定参考分数线的省份,参考分数线=(普通类本科一批录取控制分数÷普通类考生文化考试总分)×艺术类考生文化考试总分。
4.相关专业综合分计算方式(专业满分以100分计)
播音与主持艺术、播音与主持艺术(影视配音)、播音与主持艺术(礼仪文化)、播音与主持艺术(双语播音):综合分=专业分×40%+文化折算分×60%
动画、动画(漫插画)、设计学类(含视觉传达设计、产品设计2个专业)
服装与服饰设计(中外合作办学)、戏剧影视美术设计:综合分=专业分×50%+文化折算分×50%。实行平行志愿规则投档录取的省份,按各省份考试院(招生办)相关规定执行。
表演、音乐表演、舞蹈编导、艺术与科技:综合分=专业分×60%+文化折算分×40%。音乐表演(器乐)招生器种为钢琴、手风琴、小提琴、大提琴、二胡、琵琶、古筝、扬琴、竹笛。实行平行志愿规则投档录取的省份,按各省份考试院(招生办相关规定执行。
5.按照考生报考学校志愿先后录取,即先录取院校第一志愿的考生,若第一志愿不满时,再录取院校第二志愿考生。实行平行志愿投档的省份按各省份考试院(招生办)的相关规定执行。
6.对于投档考生,有专业志愿的考生优先于无专业志愿的考生安排专业录取,专业录取时按照分数优先、遵循专业志愿原则,专业志愿顺序以高考志愿填报顺序为准,各专业志愿之间无分数级差,同等条件下(录取排序成绩相同)优先考虑第一志愿
7.我校2021年实行全国计划招生的播音与主持艺术、播音与主持艺术(影视配音)、播音与主持艺术(礼仪文化)、播音与主持艺术(双语播音)、影视摄影与制作(电视节目制作)、影视摄影与制作(电影摄影与制作)、影视摄影与制作(电视摄像)、摄影、录音艺术专业(方向),参照独立设置本科艺术院校招生办法,由学校自主划定艺术类文化分数线。
8.根据教育部相关规定,所有高考加分项目及分值均不得用于不安排分省分专业招生计划的招生项目。2021年实行全国计划艺术类本科专业考生高考总成绩为实考分,不含政策加分。其他分省计划专业认可各省考试院(招生办)对考生的加分政策,但加分分值最高为20分,根据考生加分后的成绩,按照专业录取原则,综合考査德智体美劳状况和相关单科成绩进行录取。
9.录取原则中单科成绩要求以150分为满分计算,具体按各省实际单科总分等比例换算。
10.考生持有近两年内获得的国家一、二级运动员等级证书,在录取排序成绩相同的情况下,优先录取。
11.我校依据招生章程开展招生工作,本招生简章的内容如遇调整,以学校公布的《2021年本科招生录取章程》为准。
12.我校艺术类各专业最终按照教育部有关普通高等院校艺术类专业招生文件精神录取。
以播音主持专业为例:要求考生文化折算分达到70分以上(含),按专业分和文化折算分4:6比例的综合分排序择优录取,综合分并列的按专业成绩从高到低择优录取。
举例:假设小张文化分为485分(总分为750分,一本线为540分)
浙江传媒学院文化折算分公式为:文化折算分 = 考生高考总成绩÷考生所在省普通类本科一批录取控制线X100
则文化折算分:485 ÷ 540 x 100 = 89 .8分
若小张同学的专业成绩为88分
则他的综合分为:88 x 40%+ 89.8 x 60% = 89分
举例2 南京艺术学院
向上滑动阅览
以戏剧影视美术设计为例:“外省考生按文化分和专业分之和择优录”,即按综合分由高到低排序
综合分=考生高考文化成绩÷考生所属省普通类本二文科(或理科)省控线×专业满分+考生专业分。
举例:假设小张文化分为485分(总分为750分,二本线为540分),专业分为88分(满分为100分)
则综合分:485 ÷ 540 ×100+88 = 177.8分
03
注意
1,仔细阅读报考院校的招生简章
2,找到你报考专业的综合分计算方式
3,将你的分数套入公式
现在,同学们应该学会如何计算你的综合分了吧
通过综合分的计算比例,可以看出该院校对学生的文化分和专业分的侧重比例。
希望小伙伴们在看完这篇文章后对综合分的计算不再迷茫。祝大家在接下来的填报志愿好运呀!
2021年全国各省市高考艺术类文化录取线预测!
低分艺考生上本科!高考出分前抢占名校名额,提前咨询不要错过!
速看!全国各省2021高考成绩查询入口,快收藏!
已有17省公布2021高考成绩查分时间!全国高考甲、乙卷真题答案来了!
重磅!!2021部分省份公布高考成绩查分时间!速看~~
新鲜出炉~2021全国各地高考作文题最全汇总!速看
全网最最最全祈福,集齐各路大神为所有高考学子祈福!许愿转发必好运,超常发挥
2021艺术类提前批招生计划安排!快看有哪些院校,收藏起来!
2021各省高考放榜时间及志愿填报时间!全国各省高考报名人数大曝光!~~
2021年各艺术类院校录取规则最全汇总!附招生简章、校考合格线、录取分数线!
艺考生志愿填报有哪些“捡漏”技巧,哪些院校又比较适合捡漏?
教育部:新增37个本科专业,今年7月就能报,快看各省高校新增艺术类专业!(全)
2021年各省市平行志愿录取规则汇总!平行志愿详细解读!
2020年各省市高考录取数据及本科上线率!2021高考重要参考!
【强力推荐】今年招生艺术类专业的保底院校!录取率高,2021艺考生千万别错过!
全国各省市2018-2020年艺术类专业文化录取分数线汇总!(全)
2021各院校艺术专业综合分计算公式汇总(实例解读综合分计算方法)
2021各艺术专业限制单科成绩、限制身高、限制身体要求的院校汇总(全)
@2021艺考生,这四种高考填志愿的模式一定要了解!!
注意!高考退档风险低、录取几率高的34所大学!
这些院校录取分数相差大,2021艺术生谨慎参考!点击查看录取最高分和最低分
教育部2021年所有院校招生章程实时更新汇总!(点击快速查看全部官方发布)
2021艺术类志愿填报难度增大,想上本科一定及早看!附各省志愿填报时间及志愿设置
(全)热门院校大学2020年各省艺术专业文化录取线汇总!文章较长,建议收藏!
2021艺考生和家长注意!这40所艺术名校和重点大学文化分只过本科线不能录取!!
2021部分国内院校艺术专业计划外招生信息公布!限额招生中,报考从速!
艺考生快看!2021各分数段可以去的各省院校汇总!看看你的分数能去哪些!
2021年校考成绩刚过线或排名靠后,这样做能保你最大概率被录取!
2021校考院校中比较容易过线的好大学推荐!低分艺考生选择保底院校的技巧
【2021不看校考承认统考】的985、211、艺术名校!附招生专业及录取方式
已有287所院校承认2021年省艺术统考成绩!速看承认专业及省份!
2021各省艺术类平行志愿录取规则最新汇总!艺考生投档录取很重要!
【强烈推荐47所艺术类大专高职院校】2021专业、文化低分的艺考生一定收藏好!
2021对文化分要求相对较低的各省院校推荐!相对容易录取!艺考生和家长一定收好
热门大学2020年各省艺术专业文化录取线汇总(含艺术类、211,985、综合类、师范类)
人民日报曝光的近400所“野鸡大学"!毕业证一文不值!希望大家没中招!!
2021年各艺术类院校录取规则最全汇总!附招生简章、校考合格线、录取分数线!
专业分不理想、文化分不占优的艺考生速看!艺术类本科保底院校要多少分可以上!
快来看看你的分数能上哪些院校?热门艺术类院校2020专业及文化录取线整理!
版权声明:我们致力于保护作者版权,注重分享,被刊用文章【高考艺术加分(2021院校艺术专业综合分计算公式汇总)】因无法核实真实出处,未能及时与作者取得联系,或有版权异议的,请联系管理员,我们会立即处理! 部分文章是来自自研大数据AI进行生成,内容摘自(百度百科,百度知道,头条百科,中国民法典,刑法,牛津词典,新华词典,汉语词典,国家院校,科普平台)等数据,内容仅供学习参考,不准确地方联系删除处理!;
工作时间:8:00-18:00
客服电话
电子邮件
beimuxi@protonmail.com
扫码二维码
获取最新动态
