在重庆一说到好学校,有的人说是一三八巴,也有的人说是七龙珠,还有人说除开七龙珠,四小金刚也很好。 大家知道四大金刚就是一三八巴蜀,那这四小金刚又是哪些学校呢?
重庆“四小金刚”(以今年中考录取分数线为标准):南岸区的11中、江北区的18中、渝中区的29中和求精中学。
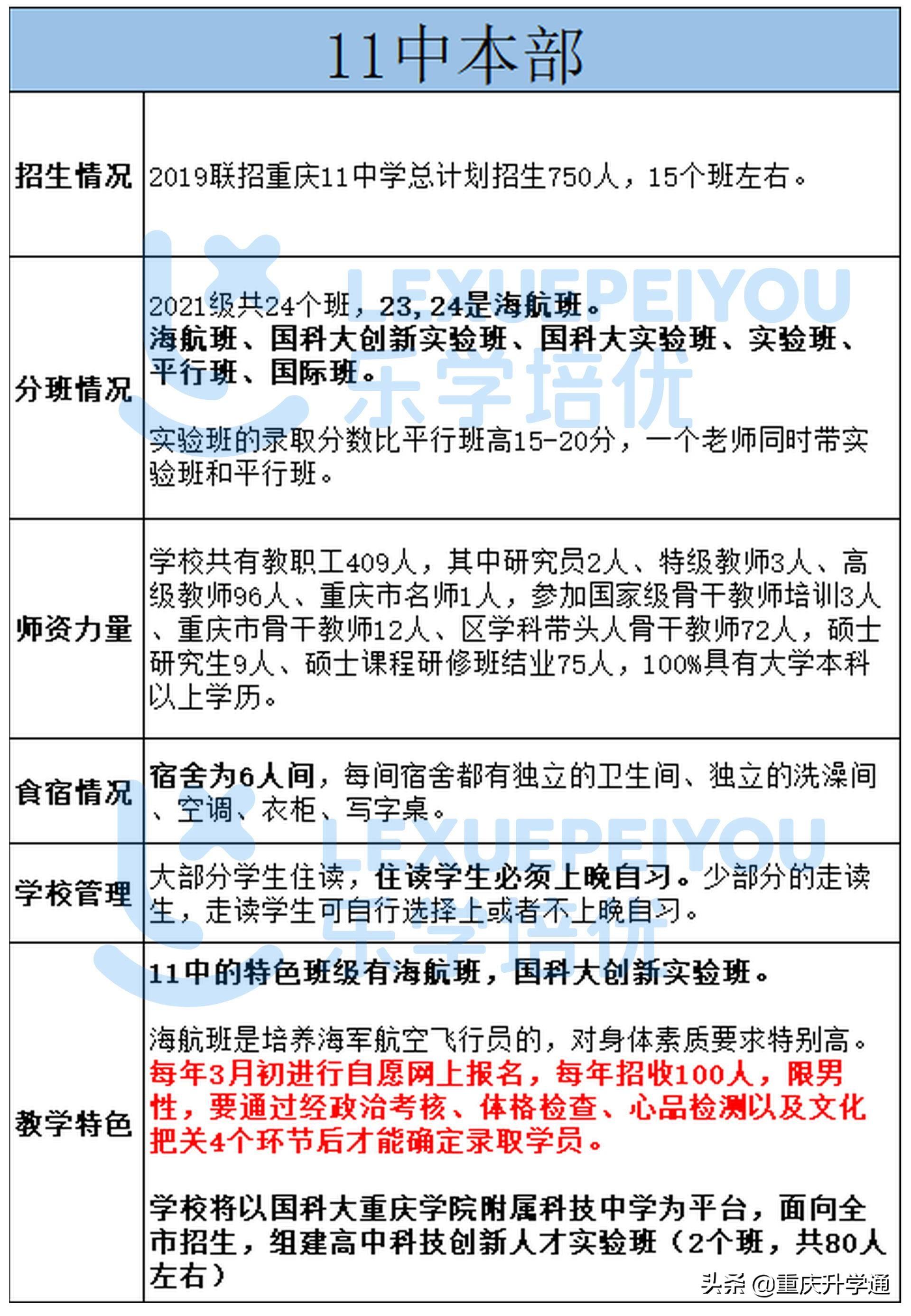
今天我们就来详细说一说四小金刚之一的11中,也被家长称为“区重之王”。
11中作为重庆市首批重点中学,有精益中学和文德女子中学于1952年组建而成,1953年更名为重庆11中学,现为南岸区第一区重。2018年11月份,重庆11中正式挂牌成为国科大重庆学院附属科技中学。
目前11中有5大校区,本部和弹子石CBD校区负责高中阶段,所有的高中部学生在高三阶段全部搬到弹子石CBD校区就读。原11中初中部由公转民,搬迁到茶园,改名为文德中学。
有家长消息,11中国科大科技创新人才实验班、收分高,由国科大和11中共同主导,完全要利用起国科大的优势主导。后有官方发布中国科学院院士当班主任。
想要进11中主要有三种方法,指标到校,中考联招,择校。11中不会像其他学校一样在中考前签约,外区只能通过中考!但是区县(非联招区)的还是可以去咨询的。附一个11中2010-2020年联招分数。
2020年高考
海航班31人被海军航空大学录取合影
重庆文德中学校是重庆市第十一中学校在集团化和现代化办学发展战略下的一所非盈利性的民办中学,教育教学由重庆市第十一中学校全权负责(本部原来的初中部搬迁至此,转为民办性质)。
金科先招收对口小学符合“三对口”条件的小学毕业生,若有空余学位再招收其他情况的初一新生,具体情况可到重庆市十一中金科学校咨询。
中海学校由弹子石小学和11中承办的一所九年一贯制公办学校,师资由11中本部抽调和新进老师组成,11中承担其教学义务。教学进度以及教学资源与11中本部一致,考试都是拉排名,并计入11中教学成绩。
划片区域为国际社区三对口的业主,对口直升小学为中海小学部,2019年招收初一年级招收4个班,往年都是3个班左右,一直都是混编班,从2020年新初一开始会打造一个实验班用来吸引小学部对口的优秀学生。
中海校区每年初三大概每个班前5名会提前签约到11中高中部,每个班级前1-3名有可能进入11中高中实验班,年级前1-2名有可能进入11中清北班。(家长提供,仅供参考。)
说了这么多,对这所“区重之首”,你有什么看法?欢迎在评论留言分析。
注:本文数据来源于家长论坛,如有错误,欢迎指正。
版权声明:我们致力于保护作者版权,注重分享,被刊用文章【重庆国际社区中海学校(重庆的)】因无法核实真实出处,未能及时与作者取得联系,或有版权异议的,请联系管理员,我们会立即处理! 部分文章是来自自研大数据AI进行生成,内容摘自(百度百科,百度知道,头条百科,中国民法典,刑法,牛津词典,新华词典,汉语词典,国家院校,科普平台)等数据,内容仅供学习参考,不准确地方联系删除处理!;
工作时间:8:00-18:00
客服电话
电子邮件
beimuxi@protonmail.com
扫码二维码
获取最新动态
