成都今年小升初实行新政,私立学校摇号入学,并且只能报一个志愿,成功劝退不少犹豫“公办or私立”的家长。
如果选择成都公办学校,每个区有哪些优质初中?这些优质初中划片范围是哪里?
今天清姐给大家盘一盘!
以下学校顺序不分先后,部分数据来自网络搜集,仅供参考。
四川省成都市七中育才学校(水井坊校区)
四七九在成都的火爆程度就不用清姐在这里赘述了,而成都公办初中还有几所学校被称为“四七九三小联中”,同样火爆,七中育才学校(水井坊校区)就是其中之一。
七中育才学校前身是1957年开办的成都市第35中学,1997年依托成都七中专制为“公办民助”学校,改名为成都市七中育才学校。直到2009年退回完全公办中学,虽然还是和成都七中集团成员,是指导合作关系,但行政上没有关系。
如今,七中育才已经是“一校三区”,水井坊校区就是本部,成为成都市初中教育第一品牌,四川省初中教育品质第一峰,据说是锦江区小学家长的终极追求。其他两个校区分别为汇源校区和银杏校区。
七中育才(水井坊校区),历年中考成绩位居公办学校前列;参加全国数理化及信息学竞赛获奖人数和获奖等级位列公立初中第一;艺体方面,学校管乐团多次受邀出国表演,学生排球队多次代表成都市及四川省参与角逐并获得嘉奖。
入读方式:
学校为公立初中,所以大多学生是划片摇号入学。由于2020年划片范围还没公布,所以参考去年的划片范围,仅供参考。
去年锦江区初中为多校划片,锦江区1片和2片的小学都可能摇中七中育才(水井坊校区)。
但是很多家长说自家娃娃小学没有读公办,或者户籍在这两个片,但在其他区读,小升初回公办怎么看对口初中?
小升初还是根据户籍入学,所以主要看你家娃娃的户籍地。
比如,七中育才(水井坊校区)的划片范围就是对应锦江区1、2片内小学的划片范围,但并不是这些范围里的娃娃都可以上七中育才(水井坊校区),多校划片,多个小学对应多个初中,随机摇号,摇中哪个学校就读哪个学校。
所以以下小学对应划片范围,都可能摇中七中育才(水井坊校区)。
成都市七中育才学校学道分校
七中育才学校学道分校,很多家长以为是七中育才的分校,其实并不是,七中育才学校学道分校是成都七中教育集团指导合作型学校,和七中育才也只是合作关系。
公办纯初中,学校师资、硬件和校风都受到家长一致好评,成为成都非常优质的纯初中。学校中考成绩一直稳居市成都市前10名,公立初中前三名。被市教育局誉为“办得好的十所初级中学“之一。
七中育才学校学道分校最大的特点就是:五四学制,小学5年,初中4年。它也是成都最早开展小学升初中衔接教育研究的初中学校。
入读方式:
今年学校还没有发布公告,大家可以参考去年的。
先划几个重点:
1. 户籍在锦江区1、2、3片,或户籍在锦江区、在1、2、3片内读小学,或居住地和就读小学在锦江区1、2、3片内符合随迁子女入学条件的学生。
2. 招收五年级学生。
3. 去年招收280人,7个班,一个班40人,在公办学校中算人数较少的了。
去年招生详情
▼
四川省成都市盐道街中学
盐道街中学已经是成都的百年名校,四川省首批重点中学、首批省级示范性普通高中、首批校风师范校、2018年升级成省一级示范校等等……百年沉淀,荣誉很多,学校校友已经成千上万、遍布全世界。
学校设有初中部和高中部,初中部毕业生有机会直升高中部。
入读方式:
盐道街中学属于锦江区公办学校,小升初主要是根据划片范围小摇号入学。
划片范围对应锦江区1、2、3片,也就是1、2、3片的所有小学都有可能摇中盐道街中学。
所以,盐道街中学划片范围对应街道有:
四川师范大学附属中学
四川师范大学附属中学是一所纯公办学校,学校也是四川省首批重点中学,在锦江区家长中呼声非常高!
学校分初中部(海椒市街)和高中部(劼人路)2个校区,高中近年来的成绩都非常好,是四川省首批授牌的国家级示范性高中、首批四川省一级示范性高中。
而学校初中部和高中部都是锦江区管理,属于同一法人、同一管理套系,所以初升高可以直升,一般是有学校内组织直升考试。
入读方式:
小摇号划片入学,在锦江区3、4片内,对应的小学如下图:
对应的街道:
成都石室联合中学
简称石室联中,是“四七九三小联中”之一,成都的老牌公办名校。
在1997年由原成都市第十中学依托千年名校石室中学联合创办,成为四川省首批三所“公办民助”办学体制改革试验学校之一。
在成都小升初家长口口相传的“四七九小联中”中,石室联中一直以骄傲的中考成绩紧跟七中育才之后,被成都家长们千万追捧。石室联中的最出名的在于“管理”,网友们评说“比山还重的管理”、“比血还残酷的老师”,创造了“比天还高的成绩”。
创办以来,石室联中集两校的优势,在外语,艺体,计算机等方面办出了特色,成为四川省优质教育品牌,成都市优质初中领跑者,也成为了成都市三大优质教育集团——成都市石室中学(四中)教育集团的“核心成员学校”,为石室中学和其他重点学校输送了大批优秀的初中毕业生。
学校现在有3个校区,都在青羊区,分别是:成都市石室联合中学(陕西街)、成都市石室联合中学(西区)和成都市石室联合中学(金沙校区),我们通常说的是本部陕西街。
入读方式:
小升初主要是小摇号入学,石室联合中学(陕西街)在青羊区1、2、3片内,对应了15个小学。
对应街道:
成都市树德实验学校
青羊区不愧是成都家长心中的优质教育区域,树德实验学校又是一所老牌公立名校,“四七九三小联中”之一。
与石室联中同时起步、同时变革、同时崛起、同属青羊区的名校,作为成都初中教育的“三座山峰”之一,树德实验始终保持着令人敬畏的高度。
她不仅是树德实验是成都市三大优质教育集团——“成都树德中学教育集团”的核心成员学校,也是成都市青羊区“窗口学校”。
树德实验东马棚的科创教育在三小联中甚至在整个成都初中里都比较出名,据学校老师说,该校是较早开始并且拿奖最多的科创初中之一,在科创教育方面有着自己独有的特色。
目前学校有三个校区,都在青羊区,成都市树德实验(东马棚)、成都市树德实验(西区)和成都市树德实验(清波校区)。
入读方式:
我们常常说到的是东马棚,小升初主要是小摇号,和石室联合中学(陕西街)一样,属于青羊区1、2、3片,2019年划片范围及对应街道,参考上面石室联合中学(陕西街)。
成都市青羊实验中学
青羊实验也是一所老牌优质学校。
学校从初一英语课就全部实现小班化教学。学校坚持以新课改为契机,重视校本课程的开设:用三课(必修课、选修课、活动课)构建新的课程结构,每天一节活动课,独具学校特色的“网球活动课”。
作为成都市体育传统项目(篮球、田径)学校,办学特色突出,成立了科技、音乐、美术等特长小组,并有专职教师任教,近年来在各类艺术比赛中成绩优异。
据家长评价,学校校风严谨,是四川校风示范校,资力量也不错,当然成绩也好。
入读方式:
作为公办初中,通过小升初小摇号入学,青羊实验在青羊区4、5片内,对应8所小学。
对应街道:
成都市泡桐树中学
泡桐树中学创办于2014年9月,是一所新建高起点初中。虽是新学校,但它从成都市石室联中、成都市树德实验中学、成都市青羊实验中学等学校抽调优秀教师,组建成一支三十多人、涵盖各学科、教育教学能力出众的教师队伍,才开建,便直冲成都初中名校第一梯队。
最大的特色和两点是选课、走班、小班化教学。
入学方式:
泡桐树中学属于纯公办学校,小升初小摇号入学,在青羊区的5片,对应4所小学。
对应街道:
成都列五中学
成华区区属老牌省一级重点中学,师资和教学资源在成华区是数一数二的。学校创建于1904年,已经是一所“百年名校”,不仅拥有百年的文化底蕴,更是先后培养出不少优秀优秀毕业生。
学校有初中和高中,学校初中毕业生有机会直升列五中学高中部。近年来,列五中学高考成绩上线率总体大幅快速上升,初中部教学成绩和质量备受好评,也被家长们称为“最值得信赖的老牌学校”。
入读方式:
小升初小摇号划片入学,根据2019年小升初划片,列五中学在成华区4、5、7片内。
对应的街道(点击图片放大查看):
成都四十九中
别看43年的办学历史,就觉得四十九中是所古板老旧的学校。3.1亿投入,实施枫林校区改扩建和和美校区新建工程,让四十九中焕发新生。
学校综合素质飞跃,成绩更加亮眼。“老老实实做人,踏踏实实做事。”这样的四十九中文化,让四十九中成为成华区一匹奔勇“黑马”。
在成华区家长口中有这样一句话“不读479,就读49”。2016年在成都市普通高中教育教学工作会上,被官方评为“成都市高中教育教学工作进步最快学校”。
入读方式:
小升初小摇号,参考2019年成华区划片范围,四十九中在成华区3、5、6片,对应小学有7所。
对应的街道是:
成都华西中学
华西中学,同样是成华区老牌中学,始创于1908年的百年老校。
四川省重点中学,成都市首批重点中学。被教育部确定为培养国家体育后备人才(足球)试点学校,是省、市两级"校风示范校"和省级示范性高中。
首批省二类重点中学,高完中,可以校内直升。相比成华区其他中学,华西中学的一大特色是:学校很大,占地120亩左右,环境很好,硬件设施好。
入读方式:
小升初小摇号,华西中学在成华的3、5、6片内,和四十九中对应的小学及街道一样。对应街道参考上面四十九中对应街道。
成都大学附属中学
今年一开年,成都大学附属中学(简称成大附中)就迎来好消息:被评定为“四川省二级示范性普通高中”,也意味着学校进入“重点名校”行列。
成大附中是实行校长负责制和教师招聘制的新型改革实验学校,成立于1992年,和“90”后一起成长,在很多人以为还很稚嫩的时候,它已经成长为成华教育的“中流砥柱”。
入读方式:
小升初小摇号,在成华区5片内,只对应两所小学,相对其他成华区优质中学,摇中率应该会高一些。
对应的街道:
成都市棕北中学
棕北中学武侯教育的名片,武侯教育的窗口,武侯初中的支柱,武侯家长小升初的圣地。
学校的办学方向是“创一流名校,与国际接轨”。四川省第一所初中“实验教学示范校”、成都市初中阶段第一所“九年义务教育示范校”,2009年,成为“成都市初中名校教育集团”、“成都市骨干教师发展基地学校”、“中国教育部初中校长培训实践基地”。
学校基地班是棕北中学的一大特色。
入读方式:
公办初中,小升初小摇号,划片属于武侯区1、2片内,对应16个小学。
对应街道:
成都市棕北中学西区实验学校
2009年,棕北教育集团被批准为成都市首批初中名校教育集团。2013年,棕北中学直管棕北中学西区实验学校。
年轻,但不可看轻!这里是棕北西区,这里也是全国传统文化教育基地学校、全国消防安全教育示范基地学校、中国STEM教育2019行动计划种子学校、成都市新优质学校、成都市未来学校、成都市数字化校园……
棕北西区是武侯区一所高起点、高标准的城市现代化九年一贯制学校。学校2010年建校以来,既受教育局重视,又有棕北教育集团的鼎力支持,短短几年,棕北西区便获得了长足的进步。
近年来,棕北西区的特色教育在业内也广受好评。
入读方式:
小升初小摇号,划片在武侯区3片和10片,其中10片是对应的小学直升,3片对应6所小学。
对应街道:
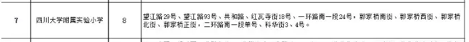
四川大学附属中学
四川大学附属中学,简称川大附中,也是大家所说的十二中,也是武侯教育的名片!
学校具有九十多年历史、与名校四川大学毗邻,有着优良传统的中等教育学校,是四川省首批省级示范性普通高中,全国培养体育后备人才十所示范校之一。
入读方式:
小升初小摇号,划片在武侯区1、2片内,可以参考上面的棕北中学划片及对应街道。
成都武侯实验中学
武侯实验中学,很低调,很内涵!
从校龄来看这所学校还很年轻,但论起发展底蕴一点都不虚。近年来,武侯实验中学先后为不少学生埋下了一颗优质的种子!近一点的四七九、铁中、棠中、武侯高中等重点高中,远一点的清华、北大、复旦大学、中山大学、人大、华东师范、西南交大、泸州医学院等高校,都有她的学子身影!
近几年,武侯实验大刀阔斧掀起教学改革,再次把武侯实验中学的踏实、刻苦的教学风格暴露出来。
入读方式:
武侯实验在武侯区小升初划片的5、7、11片,其中11片为武侯实验中学附属小学直升,其他两个片对应9所小学。
对应街道:
北京第二外国语学院成都附属中学
简称北二外成都附中,是成都市武侯区人民政府与北京第二外国语学院共同举办的覆盖初中至高中的高起点规划、高标准建设、高品质要求的公办国际化高完中学。
学校特色从进入校门就能感受到,不管是教学楼的标语还是校门的阶梯上都用了6门语言进行翻译。据悉,北二外成都附中除了英语还开设了6门小语种,分别为:德语、阿拉伯语、俄语、捷克语、波兰语和日语。
学校学校2018年开始招收初中,2019年开始高中招生,在高中招生第一年就可通过重点批次进行招生,而且还拿到了区内指标到校入学名额。
同时基于学校的特点,北二外成都附中可面向全省招收一个特色小语种班,还成为了全市唯一一所中考统招和调招名额比例1:1的重点高中。
入读方式:
小升初小摇号,划片在武侯区5、8片内,一共对应6所小学。
对应街道:
成都七中万达学校
七中万达是由成都七中直接领办,2011年成立的公办高完中。
成都七中万达学校是2011年由万达集团与金牛区政府共同出资兴建、金牛区政府举办、成都七中领办的寄宿制公办高完中。2014年成都七中万达学校首届学子参加中高考,成绩优异。高考各项重要指标仅次于“四七九”等老牌名校,位列全市重点中学第五。
学校完美实现“省重第一,追赶前三”的高中教学质量目标和“金牛第一,完中领先”的初中教学质量目标,兑现了“让优秀者更优秀,平凡者不平凡”的郑重承诺。
入读方式:
小升初划片中,七中万达在金牛区7片和10片内,其中7片为多校划片,10片为单校划片,两个片内对应小学一样?
这是因为当初华侨城的业主就读这几所学校是有协议全部单校划片进入七中万达的,所以此种情况是协议单校划片;其余的情况就读这三所学校就是多校划片摇号。
对应街道:
成都七中八一
七中八一学校是12年制的公办学校,是成都七中直接领办、军地共同打造的一所高起点、高品位的公办学校。
被很多家长称为“最七中”的七系学校,仅一届高考,便成为“正增长率成都第一”的学校。从七中领办开始,七八一就制定了“缘于七中、依托七中、学习七中”的兴校方针。初中部全部实行小班化教学,在金牛区近年统考中,初中各年级所有统计指标均以绝对优势位居区第一。
入读方式:
往年七中八一学校招生主要来自小学部,或自主招生,今年招生简章还没出,怎么入学要等金牛区教育局和学校官宣。
成都市金牛实验中学
金牛实验中学是实行公办民助办学体制改革的实验中学,成立于1999年。据说,学校每年考入“四七九”的学子有近100人。
学校2013年开始探索“5+4学制”。同时,金牛实验中学也招生六年级毕业生,两种学制互不影响。
入读方式:
去年“5+4”学制招生公告,招收具有金牛区户籍与金牛实验中学服务片区内小学学籍的五年级学生。
金牛实验中学对口的划片内小学有以下10所,这10所小学学生可以选择五年级报名金牛实验中学,也可以等到六年级毕业,小升初时升入金牛实验中学。
对应街道:
成都七中初中学校
这是一所快速崛起的学校,更是一所中考成绩飞快提升的学校。
成都七中初中学校成立于2008年9月,由成都七中领办,按照七中优秀办学传统精心打造,与成都七中高中教育“无缝衔接”。具有特色有一定影响的高品质示范性学校。
硬件、软件设施都很好,城南公办纯初中,受各方资源的关照和各方人士的关注。这几年,这所学校的办学相当成功,一度成为家长心目中成都最好的公办初中,其中考成绩也是一路领先。
入读方式:
去年,高新区小升初小摇号,高新区单校划片,但石室天府面向高新南区符合条件的小学毕业生报名摇号。
今年的划片范围还没有公布,是不是单校划片还不确定,去年的制作参考。
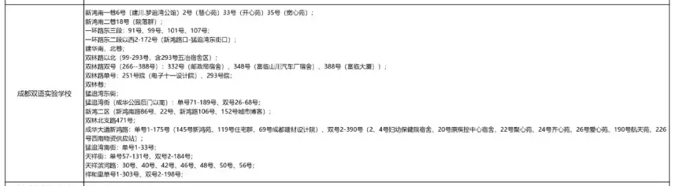
成都玉林中学
玉林中学原本有3个校区,分别是本部玉林校区、肖家河校区和石羊校区。
去年石羊校区正式更名为成都七中初中(锦城校区),成为七中初中分校。
玉林中学初中部本部(玉林校区)整体搬迁到高新实验中学现有校址,更名为玉林中学紫荆校区。
入读方式:
小升初小摇号,单校划片,只要在对应小学或户籍在对应小学街道都可以准确升入一所初中。
对应街道:
电子科技大学实验中学
简称科大实验,是2009年由电子科技大学与成都高新区联合创办的公立高完中,是一所“大学里的中学”。
学校是成都市六城区唯一实施全封闭、住宿制管理的公立学校,是严格与关爱相融的学校,是弥漫着创新创造力的学校,当然也是大学味道最浓的学校。
入读方式:
高新区去年也是单校划片,也就是说高新区西芯小学和高新尚阳上学的娃娃可以完全升入电子科技大学实验中学。
对应街道:
成都石室天府中学
大家口中的城南“最火公办新贵”,石室天府中学有初中和高中,附属小学和中学只有一街之隔。
学校是由石室中学领办支持,又位于城南热门核心地段,非常受家长关注。
学校硬件好,拥有教学楼、行政楼、体育馆、学生公寓、餐厅、体艺综合馆、图书馆、多功能厅、游泳池、足球场、篮球场、羽毛球场馆、乒乓球场馆、舞蹈排练管、乐器演练厅、垒球训练馆、影视欣赏厅(2D/3D)、心理健康活动中心、健身房、电子阅览室等。
入读方式:
去年,石室天府面向高新南区符合条件的小学毕业生报名摇号。
成都高新实验中学
高新实验,低调办学,高调出口,低进高出,优进优出。
学校是直属于成都高新技术产业开发区的成都市公办示范性普通高完中。是美国肯德艺术设计学院及爱尔兰都柏林理工学院(爱尔兰都柏林工业大学)中国国外两所公立大学中学校长实名推荐制学校。
近年来,学校凭借“美德教育”、“成功课堂”及“四轮驱动”人才培养模式内涵发展,因高考成绩突出,高新实验多次被成都市教育局评估为“优秀学校”。在成都市2018年初中工作会上,潘先根校长作为从全市500多所学校中选出的3所学校的校长代表之一,率先作了经验交流发言。
学校的“王牌”希望班更是不负众望,让无数考生在此圆梦。截至目前,学校把多名学生送到南开、重大、电子科大、川大、南航等国内“双一流”名校。
去年,高新实验中学搬迁到高新实验中学新北校区,高新实验两校区合并,学校实力更加雄厚。
入读方式:
往年,高新区是单校划片,高新实验中学对口小学有2所,新光小学和庆安小学。
对口的街道:
棠湖中学
棠湖中学(简称棠中),双流区的老牌名校,是成都首批“国重”,学校在全成都都是相当有份量的。
在课程上,棠中2016年开始就实行走班制,一生一课表,三全(全员、全科、全程)、师生双向互选。
入读方式:
双流区往年都是采用单校划片,并且是街道对应初中。
但棠湖中学初中部、成都双流中学实验学校集成都汤湖外国语学校公办性质学校通过报名摇号的方式确定。
版权声明:我们致力于保护作者版权,注重分享,被刊用文章【成都公立学校(成都26所优质公办初中盘点)】因无法核实真实出处,未能及时与作者取得联系,或有版权异议的,请联系管理员,我们会立即处理! 部分文章是来自自研大数据AI进行生成,内容摘自(百度百科,百度知道,头条百科,中国民法典,刑法,牛津词典,新华词典,汉语词典,国家院校,科普平台)等数据,内容仅供学习参考,不准确地方联系删除处理!;
工作时间:8:00-18:00
客服电话
电子邮件
beimuxi@protonmail.com
扫码二维码
获取最新动态
