2018各院校校考信息正持续统计中...返回学艺特长生主菜单(学艺微信公众号对话框),回复院校名称即可查询已公布各大美院、重本高校2018招生简章及分数线、考题等信息。注:未发布的暂收不到回复哦。

厦门大学创办于1921年,是中华人民共和国教育部直属的全国重点大学,是国家“211工程”、“985工程”重点建设高校。学校一边是南普陀寺,一边是海滨与胡里山炮台,被誉为中国最美的大学校园之一。学校下设人文学院、艺术学院、新闻传播学院、外文学院、管理学院等27个学院。
一、招生计划
厦门大学艺术学院音乐系、美术系、设计系 2018年招收艺术类本科生。其中组织专业校考的专业(方向)不编制分省计划,面向全国招生;不组织专业校考的专业(类)安排分省分专业(类)计划,面向部分省份招生。具体各专业招生计划如下:
1.音乐系(140人)
(1)音乐表演专业(需参加厦门大学校考):80人。具体各项目计划如下:
键盘方向:钢琴12人,手风琴2人,双排键电子琴2人。
管弦乐方向:小提琴8人,中提琴3人,大提琴3人,低音提琴3人,长笛2人,单簧管2人,双簧管2人,大管2人,小号2人,圆号2人,长号2人,竖琴2人,打击乐2人。
声乐方向:13人。
民乐方向:二胡2人,笛子2人,琵琶4人,扬琴2人,古筝4人,埙(含陶笛)2人。
(2)音乐学专业(不用校考):50人。
其中:音乐学专业(音乐教育方向):40人,具体分省计划如下:
音乐学专业(艺术管理方向):10人,具体分省计划如下:
(3)舞蹈表演专业(不用校考):10人,具体分省计划如下:
2.美术系(65人)
(1)艺术教育专业(美术教育方向)(不用校考):5人(只面向福建省招生)。
(2)绘画专业(含中国画、油画、漆画、雕塑方向)(不用校考):60人,具体分省计划如下:
3.设计系(75人)
设计学类(含视觉传达设计专业、环境设计专业、数字媒体艺术专业(含多媒体方向、动画方向))(不用校考):75人,具体分省计划如下:
注:
①厦门大学组织专业校考的专业(方向)不编制分省计划,面向全国招生;不组织专业校考的专业(类)安排分省分专业(类)计划。
②对于艺术类专业计划分文、理科的省份,分省计划均为艺术文计划(福建省除外)。
③对于艺术类专业计划不分文、理科的省份,我校将结合当地省级招生部门具体要求安排艺术类专业招生计划。
④具体招生计划以各省级招生部门编印的招生计划手册为准。
二、招生对象
符合教育部和考生所在省份有关本年度普通高校艺术类专业招生报考规定的考生。
三、专业考试
(一)专业省统考
2018年厦门大学招收的音乐学专业(音乐教育方向)、音乐学专业(艺术管理方向)、舞蹈表演专业、艺术教育专业(美术教育方向)、绘画专业、设计学类专业全部采用专业省统考成绩录取,厦门大学不再组织专业校考。
(二)专业校考
1. 校考对象:报考厦门大学音乐表演专业(含键盘、管弦乐、声乐、民乐4个方向)各项目的考生。其中,键盘、管弦乐、民乐只受理我校指定招收器乐的考生报考,除此之外的其它器乐考生,若参加校考,其校考成绩均为无效。
2. 网上报名:符合厦门大学报名条件和专业校考范围的考生,请于2018年2月22日-3月3日登录厦门大学考试中心网站(http://kszx.xmu.edu.cn)的网上报名系统进行报名。考生按要求准确填写报考信息、上传照片,并缴纳报考费,系统将自动生成《厦门大学2018年音乐类专业考试报名表》。考生报考厦门大学音乐表演专业只可报考其中的一个项目(乐器),不得兼报。
3. 上传及寄送材料:考生须在规定时间内将考生按附件1规定的考试内容和要求自行摄录的表演视频文件上传至厦门大学考试中心网上报名系统,并将上传至网报系统的表演视频文件拷入U盘在规定时间内寄达厦门大学考试中心。
(1)上传资料
考生须于2018年3月5日18:00前将视频材料上传至网上报名系统,视频材料为考生按附件1规定的考试内容和要求自行摄录的表演视频文件,文件大小限制为1G,声音和图像需同期录制,不得编辑加工,视频中所摄录的内容及表演服装、场地背景等不得出现任何涉及考生姓名、生源地、所在中学及培训机构等个人信息。每名考生只允许向网报系统上传一个文件。若考生有多个文件需要上传,事先应自行整合并压缩成一个压缩包之后再上传。压缩包内的文件名不得体现考生个人信息,仅限以考生所报考的考试方向与序号来命名文件。考生只允许上传一次材料,上传完成后将关闭上传渠道。逾期上传或所寄材料不符合要求者不予受理。
(2)寄送材料
考生须于2018年3月6日前(以厦门大学所在地邮局收件日邮戳为准)将以下初试材料寄达厦门大学考试中心(地址:福建省厦门市思明区思明南路422号厦门大学考试中心,邮编:361005,收件人:艺术类校考负责人,联系电话:0592-2184166。为确保材料及时、准确寄达,请使用中国邮政特快专递EMS寄送)。逾期寄达或所寄材料不符合要求者不予受理和安排考试;所有材料均不退还。
①《厦门大学2018年音乐类专业考试报名表》,报名表须经考生本人签名、所在中学签署推荐意见并盖章;
②考生有效居民身份证复印件(正、反面复印在同一张A4纸上);
③U盘一份,内容为考生按附件1规定的考试内容和要求自行摄录的视频文件(声音和图像需同期录制,不得编辑加工,视频中所摄录的内容及表演服装、场地背景等不得出现任何涉及考生姓名、生源地、所在中学及培训机构等个人信息),U盘需贴上标签并注明网上报名号和考生姓名,U盘内存储内容标题(文件名)为考生考试方向,例如钢琴.mpg(其中mpg为视频格式。标题上不得出现考生姓名、报名号等信息)。
4. 初试:厦门大学将组织评委对考生提交的视频内容进行专业评判,择优确定参加复试的考生名单。复试名单将于2017年3月13日晚前公布,考生可通过厦门大学考试中心网站的网上报名系统查询结果。
厦门大学初试成绩不计入总分,以考生参加复试的成绩作为专业校考成绩进行录取。
考生上传及寄送的视频文件不符合要求的将被取消参加初试的资格。如有弄虚作假等行为,将按《中华人民共和国教育法》《国家教育考试违规处理办法》等法律法规的有关规定严肃处理,处理结果报送生源所在省级招生部门,并将违规事实记入考生高考诚信电子档案。
5. 复试现场确认:取得复试资格的考生应于2018年3月17日(上午8:30-11:30)由本人持以下材料到厦门大学艺术学院(厦大海滨东区)办理现场确认手续。未按时间和要求参加现场确认的,视为放弃复试资格,不予安排复试。
①考生有效居民身份证原件;
②考生所在地高招办颁发的艺术类专业省统考准考证和本科合格证原件;
③厦门大学音乐类专业考试准考证(取得复试资格后,考生可自行登录网上报名系统打印)等有关材料。
6. 复试时间:2018年3月17日下午-18日(具体复试日程安排见确认时的现场公告,厦门大学可根据报考情况适当调整考试时间)。未按时间和要求参加复试的,视为自行放弃考试资格。
7. 厦门大学2018年音乐表演专业各方向初试、复试考试内容及要求见附件1,厦门大学2018年音乐表演专业乐理与视唱练耳考试大纲见附件2。
8. 报考费:170元/人(闽价费[2015]267号文),通过网上报名系统在线支付。报考费一旦缴交,无论是否寄送报考材料和参加考试,恕不退还;逾期未交,视为自动放弃考试资格。
9. 厦门大学音乐表演专业各项目(乐器)将根据教育部要求划定各招生项目专业校考合格线,合格生源与招生计划之比原则上不超过4 :1。专业校考成绩和上线考生合格证可登录厦门大学考试中心网站(http://kszx.xmu.edu.cn)的网上报名系统自行查看、下载,厦门大学不再另行寄发。
四、文化考试
考生均须在本人户口所在地报名并参加本省组织的高考。
五、志愿填报
1.报考厦门大学美术系和设计系招生专业的考生,如厦门大学2018年在当地省份有安排招生计划,只需参加专业省统考,专业成绩须达到所在省本科专业合格线,文化成绩须达到所在省划定的相应批次艺术类专业高考文化成绩录取控制分数线,方可填报厦门大学对应专业志愿。其中报考艺术教育专业(美术教育方向)的考生高考文化成绩须达到所在省份普通类本一线方可填报。若厦门大学在考生所在省份同时安排美术系和设计系的招生专业计划,考生可以兼报。
2.报考厦门大学音乐学专业(音乐教育方向)、音乐学专业(艺术管理方向)、舞蹈表演专业的考生需要参加专业省统考,专业成绩须达到所在省本科专业合格线,高考文化成绩须达到所在省划定的相应批次艺术类专业高考文化成绩录取控制分数线,方可填报厦门大学相应专业志愿。
3. 报考厦门大学音乐表演专业(含键盘、管弦乐、声乐、民乐四个方向)的考生,须参加厦门大学组织的专业校考并取得厦门大学艺术类专业校考合格证,高考文化成绩须达到所在省份普通类本二线的65%方可填报厦门大学相应专业志愿。凡已合并录取批次及浙江、上海等实行高考综合改革的省市,考生有关文化考试成绩要求按照省级招生考试机构划定的相应批次艺术类专业录取控制分数线执行。若考生所在省份统一组织专业统考,考生还须参加所在省的专业统考,且成绩须达到所在省本科专业合格线。
4.考生可以根据厦门大学在考生所在省份音乐学专业(音乐教育方向)、音乐学专业(艺术管理方向)的计划安排和自身获得厦门大学音乐表演校考合格情况,考虑是否兼报。
六、录取规则
1.音乐学专业(音乐教育方向)、音乐学专业(艺术管理方向)、舞蹈表演专业、绘画专业(含中国画、油画、漆画、雕塑方向)、设计学类(含视觉传达设计专业、环境设计专业、数字媒体艺术专业(含多媒体方向、动画方向))
在专业省统考成绩达到各省本科专业合格线和文化考试成绩达到各省艺术类本科合格线的出档考生中,根据招生计划,结合考生填报的专业,以考生的综合分择优录取。综合分以750分为满分计算,具体折算方法如下:
考生综合分=考生高考文化投档成绩÷高考总分×750×50%+考生专业省统考成绩÷专业省统考总分×750×50%。
2. 艺术教育专业(美术教育方向)
在专业省统考成绩达到各省本科专业合格线和文化考试成绩达到所在省份普通类本一线的出档考生中,根据招生计划,结合考生填报的专业,以考生的综合分择优录取。综合分以750分为满分计算,具体折算方法如下:
考生综合分=考生高考文化投档成绩÷高考总分×750×50%+考生专业省统考成绩÷专业省统考总分×750×50%。
注:厦门大学的艺术教育本科专业是可授予艺术学学士学位的非艺术类本科专业,按照教育部的录取要求,高考文化成绩要求不得低于厦门大学非艺术类专业所在第一批次录取控制分数线。
3. 音乐表演专业各招生项目
在专业省统考成绩达到各省本科专业合格线、取得厦门大学艺术类专业校考合格证和文化考试成绩达到生源省份普通类本二线的65%的出档考生中,根据考生填报的专业(方向)志愿,按照考生专业校考成绩从高到低择优录取。凡已合并录取批次及浙江、上海等实行高考综合改革的省市,考生有关文化考试成绩要求按照省级招生考试机构划定的相应批次艺术类专业录取控制分数线执行。考生参加我校艺术类专业校考,专业校考成绩低于70分不予录取。
注:
①以上“出档考生”指各省本年度按省级招生部门确定的投档规则投档给厦门大学的考生。我校基于各省投档出来的考生,按以上录取原则,择优录取。
②专业录取实行“平行志愿”投档方式的省份,在按照当地省级招生部门确定的投档规则投档给我校的合格出档考生中,按照厦门大学的录取规则进行录取。
③艺术类各专业志愿之间不设“分数级差”。
④对福建等省份实施“一档多投”而造成录取后生源流失,以致未完成厦门大学公布招生计划的项目(乐器),厦门大学无法再录取其他校考合格生源。
⑤部分音乐表演项目(乐器)如无合格生源或生源不足,取消(或减少)本年度该项目(乐器)的招生,收回该项目剩余招生计划在高考录取时统筹使用。
⑥按设计学类招收的2018级新生,入学后将按照学校和艺术学院有关专业(方向)分流的规定进行专业(方向)分流。
⑦ 按艺术类专业录取的学生,入学后不得转入非艺术类专业。
七、台港澳侨学生报考我校艺术类专业要求和录取规则
1.厦门大学2018年艺术类面向台港澳侨招生专业:音乐表演专业、绘画专业和设计学类。
2.拟报考厦门大学音乐表演专业的台港澳侨学生,须按上述内地考生的报考时间和要求进行网上报名和寄送材料,经审核取得复试资格后,参加厦门大学组织的专业校考,考试安排与内地考生相同,音乐表演专业各招生项目(乐器)专业校考合格线与内地考生相同,专业校考成绩合格的考生方可报考厦门大学音乐表演专业。
3.拟报考厦门大学绘画专业和设计学类的台港澳侨学生,须于2018年2月22日至3月7日通过厦门大学台港澳侨本科生报名系统(网址后续公布)进行报名,厦门大学将于2018年3月份在厦门大学另行组织专业校考并根据校考实际情况划定合格线。专业校考成绩达到厦门大学要求者方可报考厦门大学绘画专业和设计学类。
4. 拟报考厦门大学艺术类专业的台港澳侨学生文化课考试需参加中华人民共和国普通高等学校联合招收华侨、港澳地区及台湾省学生办公室举办的港澳台侨联考。
5.录取规则:在联招办投档厦门大学且获得厦门大学专业校考成绩合格资格的台港澳侨艺术类出档考生中,厦门大学根据考生文化课考试成绩择优录取。
八、学费
厦门大学艺术学院艺术类专业学费收费标准为每生每学年9360元人民币。
九、监督
厦门大学艺术类专业考试和招生录取工作接受监察部门的监督。对厦门大学艺术类专业招生考试工作有异议,可向厦门大学监察处申诉,电话:0592-2180299。
十、入学与复查
厦门大学录取的新生须按规定的日期到校办理注册入学手续。入学后,学校将根据招生政策和录取标准进行专业水平复查和身体健康状况检查,凡不符合录取条件或弄虚作假的,取消入学资格。
十一、附则
1.对于在参加厦门大学专业校考时,尚未明确能否取得专业省统考本科合格证的考生,若最终其专业省统考成绩未达到考生所在省份本科合格线,则取得的厦门大学专业校考成绩视为无效。
2.报考厦门大学的考生参加所在省份专业省统考的考试专业类别必须是音乐专业和美术专业,不包括其它艺术类专业。
3.在音乐表演专业录取中,对于本二线分为A、B线的省份,厦门大学采用本二线A线的65%作为文化考试成绩的最低要求。若在厦门大学艺术类专业录取期间,个别省份尚未划定本二线,厦门大学采用本一线的55%作为文化考试成绩的最低要求。
4.厦门大学将在专业校考结束后及时在网上公布校考成绩和合格线,并及时公示校考合格名单。具体公布时间和查询方式考生可留意厦门大学招生办和考试中心网站的相关通知。
十二、本简章由厦门大学招生办公室负责解释。
联系方式:
厦门大学招生办公室电话: 0592-2188888
传真: 0592-2180256
网址:http://zs.xmu.edu.cn
厦门大学考试中心电话: 0592-2184166
传真: 0592-2184117
网址:http://kszx.xmu.edu.cn
附件1:
一、钢琴
二、手风琴
三、双排键电子琴
四、小提琴 中提琴
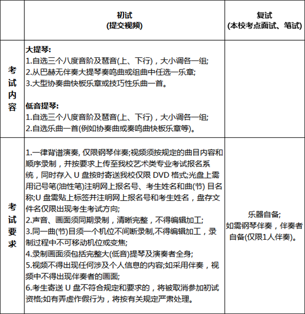
五、大提琴 低音提琴
六、管乐
七、竖琴
八、打击乐
九、声乐
十、二胡
十一、笛子
十二、琵琶
十三、扬琴
十四、古筝
十五、埙(含陶笛)
说明:埙是陶土类闭管乐器的总称,陶笛是埙的主要发展形态属于埙类乐器(原为哨埙或哨 口埙),因陶笛名称在两岸交流中大量使用约定俗成而被广泛采纳。
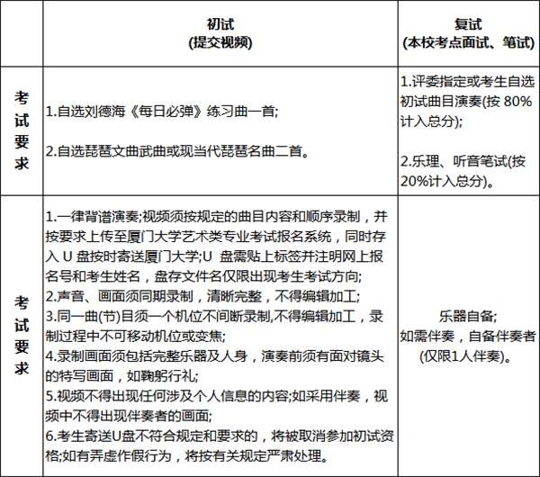
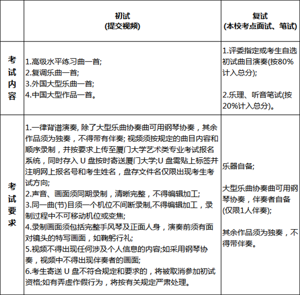
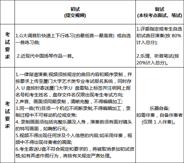
特别提示:音乐表演专业所有方向复试一律要求背谱演奏(唱),且不得使用伴奏带。
附件2
[乐理笔试]
1. 音与音高的基本知识
2. 音符及其时值划分
3. 节奏与节拍
4. 音程
5. 和弦
6. 大小调式
7. 中国民族调式
8. 常用装饰音、演奏记号以及音乐术语
[视唱练耳笔试部分]
1. 音程听辩,标出音程名称或记写音高
2. 三和弦听辩,标出和弦名称或记写音高
3. 节奏听记(4 小节,2/4、3/4 拍)
4. 单声部旋律听记(8 小节,一升一降范围内)。
微信公众号搜索 学艺特长生,关注即可获得大量艺术、艺考相关内容及资讯
版权声明:我们致力于保护作者版权,注重分享,被刊用文章【厦门大学邮编(厦门大学2018年艺术类招生简章)】因无法核实真实出处,未能及时与作者取得联系,或有版权异议的,请联系管理员,我们会立即处理! 部分文章是来自自研大数据AI进行生成,内容摘自(百度百科,百度知道,头条百科,中国民法典,刑法,牛津词典,新华词典,汉语词典,国家院校,科普平台)等数据,内容仅供学习参考,不准确地方联系删除处理!;
工作时间:8:00-18:00
客服电话
电子邮件
beimuxi@protonmail.com
扫码二维码
获取最新动态
