导语
我国学校现在已经有4000多所了,每一所学校的特点都是不同的,自然会被划分成三六九等。
学生寒窗苦读这么多年就是为了可以在高考的时候考上好大学,对于学霸来说,在高中的时候就已经规划好了自己的未来,考哪一所学校。
国内学校众多,学霸也是通过调查研究才最终会确定自己报考哪所学校,因此提前了解学校的等级和特点也是很重要的。
我国的大学总共是被划分成为8个等级,可能大家只能是笼统地被划分成为清华北大,985、211,本科,专科等学校,但其实还可以更加细致,今天笔者就带大家仔细的了解一下我国大学的等级划分表。
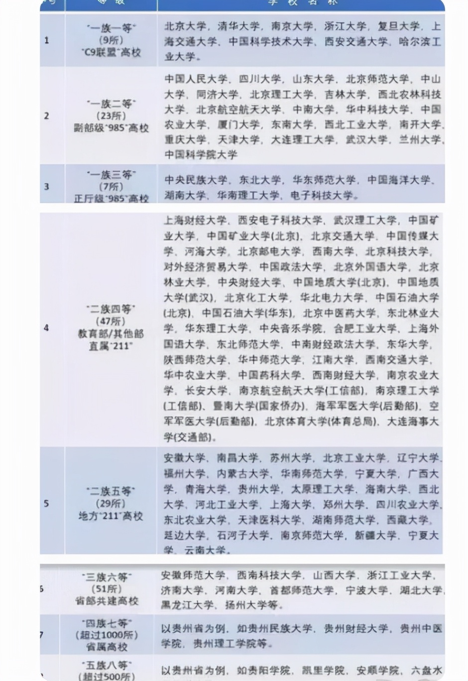
第一等级:清北毋庸置疑属于这个级别,它两可以说是我国大学的顶级天花板,可以考上这所学校的学生那必定都是学霸级别的人物。
第二等级:南大,浙大,中国人民大学,中科大,这几所学校属于985中的佼佼者,老牌学校存在至今,肯定是有着雄厚的实力。
它们在世界大学的排名榜单中都是数一数二的,但是分数线却也不出意外的高,想要考上也是需要付出极大的努力的。
第三等级:东北大学,华师大,湖大,华南理工大学,虽然说在985中只能算是“末流”,但是名校的光环肯定还是要比普通本科强的。
前三等级都已经被985给承包了,接下来便是211高校,211占领着我国的第四等级和第五等级,中国传媒,华北电力等高校都上榜了。
可以考上这些学校,未来的就业也是没有问题的,像是华北电力就和国家电网有合作,有很多希望可以拿到“铁饭碗”。
第六、七等级就是按照省份来划分学校,不过想要进入到这一类学校也是很难的,你分数至少需要达到500分左右,不然的话也是不可能考上的。
最后的第八等级大部分都是民办学校,三本目前已经取消,但是在划分上还是属于最后一个等级的,对于那些不想要上专科,只想要拿到学士学位证的学生来说,三本是一个好去处。
从古至今名校都是有一股特殊的魔力的,吸引着学霸,因为名校可以为学生提供好的教育环境和资源,从985、211出来的学生肯定是要比专科生起点高的。
可是名校却也因此在不断提升入门门槛,选拔最优质的学生和教师,教师的质量也是需要极高的,如果你不是清北的名校博士生,那么根本是不够资格进入到名校做老师的。
所以往复循环,名校都是最受欢迎的那一个,当你毕业后,企业会重视你的学历,而且你的人脉关系也会为你以后的就业提供优势。
在名校毕业的学生大部分都是可以进入到名企,因此你可以凭借优秀的资源为你以后的就业带来效益,这就是考入到名校的好处,也是为什么有那么多的人都抢破脑袋想要往名校考的原因。
课前预习,课后复习一直都是老师所叮嘱的事情,虽然看似并没有太大的作用,但是等你日积月累下来,你就会发现原来预习和复习可以让你的能力大大提升。
课前预习可以帮助你上课的时候跟上老师的节奏,课后复习则是可以帮你巩固知识点,这两者是缺一不可的。
善于思考
学霸之所以是学霸,是因为他们有着自己学习的一套方法,才可以取得成功的,就算是你已经提前学会老师所讲的知识,你也是需要紧跟着老师的节奏的,善于思考全新的思路,这才是学霸的必经之路。
放松心态
全程紧绷着对于高考也不是太好的,高考很重要,学生和家长必定是会产生紧张心态的,这都是很正常的,但是如果把握不好心态的话,那么对于考试的成绩造成影响,因此高考之前需要调整好自己的心态。
最后想说的话:
国内的高校众多吗,每一所大学都是有着自己特色的,2022年的考生在填报志愿之前最好是先调查好所报考学校相关的事情,然后再进行选择。
只有知己知彼才能百战百胜,因此希望看到这篇文章的学生或者是家长,可以积极地收藏起来,今年高考是会用上的。
今日话题:你对于这份大学等级表排名怎么看呢?
版权声明:我们致力于保护作者版权,注重分享,被刊用文章【大学文凭(大学等级表)】因无法核实真实出处,未能及时与作者取得联系,或有版权异议的,请联系管理员,我们会立即处理! 部分文章是来自自研大数据AI进行生成,内容摘自(百度百科,百度知道,头条百科,中国民法典,刑法,牛津词典,新华词典,汉语词典,国家院校,科普平台)等数据,内容仅供学习参考,不准确地方联系删除处理!;
工作时间:8:00-18:00
客服电话
电子邮件
beimuxi@protonmail.com
扫码二维码
获取最新动态
