十二年寒窗苦读日,只为今朝金榜题名时。
你还记得当年高考时的作文是什么吗?
2010年江苏如皋中学的高考考场上,高三(12)班的王云飞看着眼前的高考语文作文题目发起了呆。
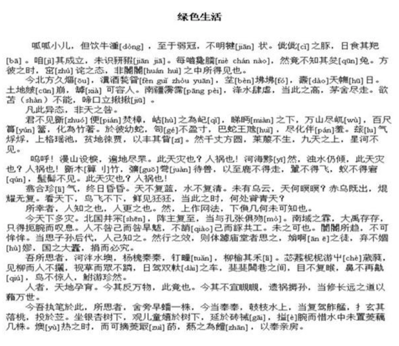
只见试卷上面写着,请以“绿色生活”为题写一篇不少于800字的文章。
文章要求:①自选角度;②立自定义;③除诗歌外,其它文体自选。
如果让你来写,你该如何入手?
绿色是生机勃勃的象征,也是环保的象征,我们生活中也随处可见那一抹绿色。
思考了许久,王云飞做了一个大胆的决定,他要以文言文的形式来写这篇作文。
在那么短的时间内写一篇800字的古文,这无疑是一个巨大的挑战。
没想到的是,高考结束后,这篇文言文作文虽然只有755个字,却获得了67分的高分,还难倒了不少阅卷老师。
他,究竟是一名什么样的学生?
高考结束,阅卷老师们都在辛苦地批改这一张张高考试卷,容不得一点儿马虎。
但一个阅卷老师在批改作文时,看到一个学生写的作文却犯难了。
整篇作文都是冗长繁复的汉赋古文,看着作文里:
“豜、豭、玈、躆、攦、熰、湩、幠、罅、彍、斵、饘、鼽、攲、毚、髬、髵、娿、冣、冞、爇、葌、菔、苫、貣、翚、篔、炀、炀、扌”。
这些连自己都不认识的字,阅卷老师也无从下手。
仅仅是作文开头的“呱呱小儿,但饮牛湩,至於弱冠,不明犍状……”的十六个字,就已经让阅卷老师感到头大了。
最后,阅卷老师也不得不把这篇作文提交到专家组,让专家组的古典文献学专家吴新江批改。
可没想到的是,吴教授看到这篇“奇文”后,也十分惊讶:
“我也算是阅卷无数,但还是第一次看到这样的文章,这样的中学生绝对不是一般的人才”!
面对作文中不懂的地方,吴教授一边翻资料查字典,一边做着文章翻译。
等全部翻译完,755个字的作文足足注释了出了四页纸,2000多个字的文章,让吴教授也感到了惭愧。
整篇作文紧紧围绕主题进行写作,每个字词都用得十分精准,文章结构紧凑,起承流畅,文采斐然。
虽然文章字数不够,但经过阅卷组讨论,最终给出了相当高的分数。
这篇文言作文也从江苏高考五十多万份考卷中脱颖而出,和2001年最出名的高考满分作文《赤兔之死》相比,这篇作文简直就是一个升级版。
《赤兔之死》使用的是古白话语所作,而《绿色生活》用了纯正的文言文,难度更大,文章风采也更好。
更让人想不到的是,王云飞是一名理科生。
因为这篇“奇文”,王云飞也很快成为了各大媒体的焦点,众多高校也纷纷向王云飞抛出橄榄枝,其中也包括北大。
王云飞的高考成绩总分384分,虽然超了一本线几十分,但并没有达到北大的要求,但因为他的一篇755字文言文高考作文却受到了北大校长的青睐,毕竟这是难得的人才。
面对北大中文系的邀请王云飞却拒绝了,选择了江苏本地的东南大学。
随后更是选择了一个和古文毫不相干的土木工程专业,这让很多人都摸不着头脑,包括王云飞的母亲,但母亲最后还是支持了他的选择。
茅以升院士在创立东南大学土木工程系之初曾说过:“土木系为工科之主干”。
或许,这也正是王云飞坚定不移选择东南大学土木工程专业的原因。
何况土木工程的就业前景一直很好,房屋建筑、土木工程测试技术、土木工程结果设计和测量实习等等,都广泛应用于我们生活的道路、铁路、管道、隧道、桥梁和堤坝等建造领域。
东南大学也是数以千万的学生的理想学府,而作为东南大学最具特色的土木工程专业自然成为了王云飞的首选。
进入东南大学后,王云飞也坚持着自己的理想,保持着刻苦学习的初心,努力学习专业知识,将自己的基础打牢。
1992年10月,王云飞出生于江苏省如皋市下原镇的一个普通家庭。
他从小就性格活泼,成绩优异。
由于父亲常年在省外建筑工地上打工,平时对王云飞的学习与生活关心的很少。
母亲文化程度不高,王云飞无聊的时候只能通过看书打发时间,慢慢地看书也成为了他的兴趣爱好。
父亲为了弥补对王云飞的陪伴,过年回家的时候给他买了一本《古汉语常用字典》和一些经典名著的书籍。
一开始王云飞对此也并不感兴趣,还有点看不懂,后来没有新的书看,只能在把这些书拿出来看,从此就对名著之类的书籍越来越喜爱。
上了中学之后,王云飞接触到了古文就一发不可收拾地爱上了古文。
《史学》、《尚书》、《左传》等等对他来说都是小菜一碟,他可以把全部古文“倒背如流”。
甚至可以把一些古文里的知识点融入到校园活动中,每次学校里举办各种文艺活动,王云飞都是积极报名参与。
但王云飞在选择专业时并没有选择文科,而是选择了理科,他对理科也有着十分热情的热爱。
和班里的其他同学比起来,王云飞在文学方面颇有天赋,他的语文成绩在班里一直都是数一、数二,学起语文来也是毫不吃力。
甚至平时考试写作文的时候,王云飞也会采用文言文的形式写作,一开始语文老师也反对他用这样的形式去写作,一旦掌握不好,作文的分数就会很低,为了避免这种情况发生,老师多次提醒他。
但王云飞还是坚持自己的想法,渐渐地老师也发现他有足够的能力和文采去把握好文言文,并不在反对他的做法。
王云飞在理科方面,也有一定成就,获得过不少数学奖和江苏省奥赛一等奖。
大学毕业后,王云飞凭借着自己的能力进入了中国建筑第八工程局有限公司,担任了见习工程师。
职场的生活,王云飞也能游刃有余。
工作期间,还获得了“全国工程建设优秀质量管理小组成果三等奖”,23岁就年少有为,当上了中建八局第一建设公司上海分公司的营销部经理。
毕业短短几年的时间内,王云飞的事业一路上升,如今已成功成为了中建八局总承包公司的助理总经理。
他所有的成功离不开他的刻苦努力,学习古文的那份执着已经转变成为了一种心境。
所以,不管做任何事情,他总能靠着这份执着完成得很出色。
心之所想所信,凡事皆可成真。
不管什么时候,知道自己真正想要的,有一个明确的目标才是最重要的。
王云飞拒绝北大,选择东南大学土木工程专业,正是因为他知道自己真正想要的是什么。
放弃对文言文的深造,选择热门的土木工程专业,到底是对是错,其实这本没有标准答案。
做自己所热爱的事业,为科学发展做贡献,为祖国争光,那就是最好的选择。
有目标的人生才有方向,有规划的人生才会更加出色。
-END-
今日话题:如果你是王云飞,你会选择北大中文系,还是东南大学的土木工程学院呢?
版权声明:我们致力于保护作者版权,注重分享,被刊用文章【史上最牛的高考作文(江苏学霸王云飞)】因无法核实真实出处,未能及时与作者取得联系,或有版权异议的,请联系管理员,我们会立即处理! 部分文章是来自自研大数据AI进行生成,内容摘自(百度百科,百度知道,头条百科,中国民法典,刑法,牛津词典,新华词典,汉语词典,国家院校,科普平台)等数据,内容仅供学习参考,不准确地方联系删除处理!;
工作时间:8:00-18:00
客服电话
电子邮件
beimuxi@protonmail.com
扫码二维码
获取最新动态
