大家都知道,很多院校的调剂信息都是等到调剂系统开放的前几天才公布的,如果傻傻等着等着所有学校都公布完信息再去准备调剂,那时候就已经晚了。因此,在这之前你需要先了解往年的调剂情况,确定几个目标院校早做打算。
因此,本文就给大家分享电气工程专业的往年调剂情况以及复试方法。祝大家调剂顺利,成功上岸!
1、电气工程调剂一定要与第一志愿专业相同或者相近,应在同一学科门类范围内。
研新生解读:原则上应在同一个一级学科下,即一志愿报考专业代码与申请调入专业代码前4位应一致,比如一志愿报考080800电气工程、080801电机与电器、080802电力系统及其自动化、080803高电压与绝缘技术、080804电力电子与电力传动、080805电工理论与新技术等专业,这些都是可以互相调剂,每个学校调剂的政策和要求不同,需要结合具体的学校具体分析。有些学校会要求本科专业与调剂专业相同或相近,具体的调剂方法可以详看调剂第4部分调剂方法。
2、电气工程专业调剂初试科目与调入专业初试科目相同或相近,其中初试全国统一命题科目应与调入专业全国统一命题科目相同。
研新生解读:电气工程一级学科学硕专业初试统考科目一般为政治、数学一、英语一这三门,但专硕一般是考数学二、英语二,但任有部分院校学硕初试科目为数学一、英语一、如果是初试科目为数学二的原则上不可以调剂至初试为数学一的院校专业,如果是专硕一志愿考试科目和学硕的考试科目相同,有些学校是允许专硕调剂到学硕专业,需要结合学校的具体政策要求,其中专业课部分一般会是电路、数字电路、模拟电路等这三门中的其中一门或多门,有些调剂学校可能会要求与该校初试考试科目相同或相近,我们在调剂的时候要注意分辨
3、 初试成绩符合调入地区的初试成绩基本要求。
研新生解读:举例说明,第一志愿报考的是A区电气工程专业,如果想要调剂到B区,首先要符合B区电气工程国家线。报考B区电气工程专业,如果想要调剂A区电气工程专业,同时需要满足A区电气工程专业国家线。
4、 重点关注目标调剂院校专业往年调剂信息及最新调剂政策
研新生解读:比如往年可调剂院校/专业、调剂录取的最高分、最低分、中位分,以及调剂人数,往年有调剂名额的院校今年一般也都会有,结合往年调剂成功考生分数及今年调剂政策来判断调剂可行性重点参考调剂方法部分;
北京:北方工业大学电气与控制工程学院、华北电力大学电气与电子工程学院
河南:华北水利水电大学电力学院、河南理工大学电气工程与自动化学院、郑州轻工业大学电气信息工程学院
辽宁:大连交通大学电气信息工程学院
吉林:东北电力大学电气工程学院、长春工业大学电气与电子工程学院
黑龙江:哈尔滨理工大学电气与电子工程学院、黑龙江科技大学电气与控制工程学院
河北:燕山大学电气工程学院
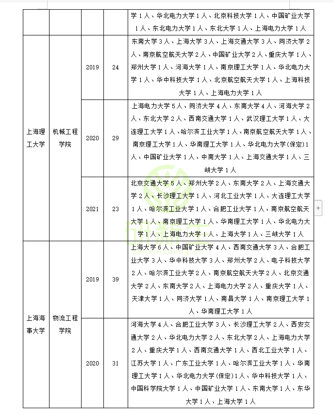
上海:上海理工大学机械工程学院、上海海事大学物流工程学院
江苏:南京航空航天大学自动化学院、江苏科技大学电子信息学院、中国矿业大学电气与动力工程学院、南京工业大学电气工程与控制科学学院、江南大学物联网工程学院、江苏大学电气信息工程学院、南京师范大学电气与自动化工程学院、江苏师范大学电气工程及自动化学院
浙江:杭州电子科技大学自动化学院、温州大学电气与电子工程学院
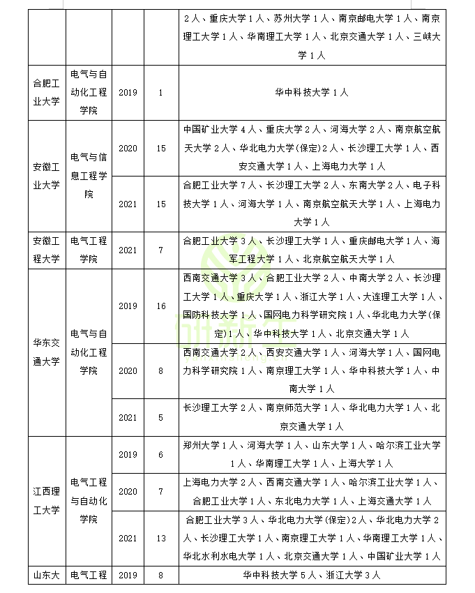
安徽:合肥工业大学电气与自动化工程学院、安徽工业大学电气与信息工程学院、安徽工程大学电气工程学院
江西:华东交通大学电气与自动化工程学院、江西理工大学电气工程与自动化学院
山东:山东大学电气工程学院、中国石油大学(华东)新能源学院、山东理工大学电气与电子工程学院、青岛大学电气工程学院
湖北:武汉大学电气与自动化学院、武汉科技大学信息科学与工程学院/人工智能学院、海军工程大学电气工程学院、海军工程大学军用电气科学与技术研究所
湖南:湘潭大学自动化与电子信息学院、湖南工业大学电气与信息工程学院
广东:广东工业大学自动化学院
广西壮族自治区:广西大学电气工程学院、桂林电子科技大学机电工程学院
四川:西南交通大学电气工程学院、西华大学电气与电子信息学院、
重庆:重庆邮电大学自动化学院
贵州:贵州大学电气工程学院
陕西:西安理工大学电气工程学院、西安科技大学电气与控制工程学院、西安石油大学电子工程学院、陕西科技大学电气与控制工程学院
甘肃:兰州交通大学自动化与电气工程学院、兰州交通大学新能源与动力工程学院
新疆维吾尔自治区:新疆大学电气工程学院、新疆大学未来技术学院
提醒:在筛选确定调剂院校时,一忌“眼高手低”,好高骛远,只关注好学校,对自身实力预判错误,在与高手对决中败下阵来,导致调剂失败;二忌妄自菲薄、缺乏自信,不敢尝试好学校,甚至导致录取院校中均是低于本科院校水平的学校,得不偿失。
注:图中来源院校指的是调剂成功的考生报考的一志愿院校
(数据来源于研新生调剂系统)
(数据来源于研新生调剂系统)
(数据来源于研新生调剂系统)
(数据来源于研新生调剂系统)
(数据来源于研新生调剂系统)
该数据由往年拟录取名单分析得出,往年调剂录取分数(调剂最低分、中位分、最高分、调剂考生录取名单)、初试/复试参考书目在研新生公主号查看!
步骤一:了解往年调剂录取分数详情,确定往年调剂过去考生的最低分、最高分、中位分,结合自身成绩情况确定调剂该院校的可能性,将调剂院校初次可分为保底院校、稳定院校、冲刺院校,判定规则如下:
我的成绩小于调剂录取最低分=冲刺院校
我的成绩在中位分上下=稳定院校
我的成绩大于调剂最高分=保底院校
注:主要用于调剂名额较多院校,个别调剂名额除外,这种不确定性较大
步骤二:结合院校调剂可能性重点核对目标院校最新调剂名额及调剂政策限制点,调剂的时候是需要同时满足目标学校专业招生报考及调剂的政策要求,可通过招生简章/招生目录/调剂公告/电话咨询/往年经验等多方面来核查,其中调剂政策限制点主要有以下几个方面:
1、学历形式限制【主要体现在招生简章及招生专业目录】
(1)同等学力-同等学力考生限制点比较多,需要重点关注招生简章及目录、调剂最新政策
(2)业余学习方式。比如业余函授和成人自考本科的考生。
2、学校等级(本科学校+报考学校)
学校等级部分主要是指报考学校、本科学校,有些学校在调剂的时候是分别会对其有所限制,比如本科学校/报考学校否是985工程/211工程/双一流工程/学科排名等级,我们在调剂的时候尤其是需要关注这些点。
3、专业(报考专业+本科专业)
(1)报考专业一致或相同相近
(2)本科专业一致或相同相近
注:有些院校需要同时满足以上要求,信息比较透明的院校会直接标注报考专业/本科专业要求
4、初试成绩
(1)总成绩要求不低于XXX分数
(2)其中单科成绩要求不低于XXX分数
注:有些院校需同时满足以上要求
5、考试科目
(1)初试统考科目
要求考试科目一致、或者难度更高的科目,接收但需要加试科目
(2)专业课
要求考试科目一致、或者难度更高的科目,接收但需要加试科目
注:有些院校需同时满足以上要求
步骤三:根据已筛选出的院校确定重新确定调剂院校难度,然后整理出该校该专业的复试考试科目及考试方法,结合各等级学校考试科目情况及自身情况,最后确定复试科目准备方向,从而最终确定填报志愿的院校,这里有三个建议:
建议一:优先选择各难度等级考试科目相同或相近的科目的院校
建议二:优先选择复试科目与本人初试考试科目的相同或相近的院校
建议三:优先选择本科学习比较好并且有把握的复试科目相同相近的院校
步骤四:结合调剂系统打开时间、复试时间确定个人调剂系统填报方案,同时最多可以填报三个平行志愿,关于调剂系统填报方法请关注公主号:研新生考研之家。
(一)专业笔试篇
很多和伙伴在初试结束之后就不怎么复习了,现在要调剂,复试的内容很可能和自己的一志愿院校差别很大,因此一定要尽快将自己的专业课知识捡起来。
如果学校有指定参考书,将参考书吃透。
如果没有指定参考书,找找往年的真题,并询问学长学姐复试笔试的经验和复习资料。
(二)专业面试篇
1、专业知识
导师可能会问一些行业内的热点新闻,要求你根据自己所学的知识,来谈谈对这些热点事件的理解。考生一定要避免就事论事,也不能空谈理论,而是要将理论与实践结合起来。
2、招生目录上并没有写任何复试内容,我该怎么准备?
一般院校专业在公布分数线后会公布复试相关事宜。如果在招生信息上没有体现复试内容,可以通过其他渠道了解。准备内容的话可以从以下几方面着手:专业课初试考察的范围、往年专业试卷、命题教师的重要著述和研究方向、本年度的相关时事内容以及专业热点等等。除了这些同学们可以看看一些专业的基本理论知识、初试科目等。
3、研究方向
很多专业在研究生阶段对于研究方向分的非常明确,考查的内容也大相径庭,对于研究方向上的准备,考生最好的参考就是导师的研究方向。导师的研究方向反映了这阶段他关注的焦点,面试的时候他的兴趣点,也很可能与他的研究方向有关。
总之,考生在准备专业课的时候,一定要多阅读一些权威的期刊和著作,而且要了解自己感兴趣的研究方向或者自己心仪导师的研究方向,并且在复习的时候学会深度的去钻研,去了解。只有这样你在面试的时候遇到相关的问题,才能答出来。
4、发表论文及著作
有的导师在面试过程中会问考生是否有论文发表,因此有论文和著作的,最好提前复印一下当面给老师留下,没有的话,可以围绕自己对科研的设想具体讲述一下。
5、提高专业知识的途径要“靠谱”
结合所考院校的实际情况,提高解决专业问题的能力,近年来各大院校逐渐加大了对专业知识的考察力度,这个考查又日渐突出在对外语水平、创新能力、发散性思维能力等综合能力的考察上。例如,研究生阶段所要过的第一关就是国外的文献阅读,尤其是英文文献,对于如何搜寻英文文献,通过什么途径搜寻,搜索的效率怎样,这都是要考生掌握的。
希望通过以上的介绍能够帮助那些为调剂复试焦虑的同学,调剂不是放弃,有坚持有付出才有正道。
(三)复试英语篇
非英语专业的考生在复试面试阶段一般都会遇到英语面试的问题,一般包括三种情况:
1、现场给一个英文的文章,翻译一段;
2、做一个英文的自我介绍;
3、用英语与老师对话,谈论一些生活学习或者专业方面的问题。
很多英语面试对策在考研调剂网上都可以找到。面对一种情况,考生需要在准备阶段巩固一下自身的阅读和笔译能力,找几篇和自己报考的方向有关的文章进行阅读翻译。面对第二种情况,考生可以套用一些较好的英语自我介绍模板,然后加上自己的学习生活经历,每天读几遍,烂熟于心。
最考验学生的是第三种情况,这不仅考察了学生的英语能力,还考验了学生的临时应变能力和听力。考生在复试之前要做好面对这种情况的心理准备,然后将准备的英文自我介绍临时套用到与老师的对话当中,因为老师和考生聊的话题基本上就是生活学习和专业方面,自我英文介绍也是要说这些内容,如果来不及组织更好的语言,就把自我介绍分段拿出来用,效果会很好。
以上就是电气工程专业考研调剂的相关信息及经验分享,祝大家复试+调剂顺利,成功上岸!加油!
(更多复试、调剂相关问题欢迎在评论区留言~)
版权声明:我们致力于保护作者版权,注重分享,被刊用文章【北京电气工程学校(电气工程调剂经验分享)】因无法核实真实出处,未能及时与作者取得联系,或有版权异议的,请联系管理员,我们会立即处理! 部分文章是来自自研大数据AI进行生成,内容摘自(百度百科,百度知道,头条百科,中国民法典,刑法,牛津词典,新华词典,汉语词典,国家院校,科普平台)等数据,内容仅供学习参考,不准确地方联系删除处理!;
工作时间:8:00-18:00
客服电话
电子邮件
beimuxi@protonmail.com
扫码二维码
获取最新动态
