2020年广东省高职扩招,随着院校录取分数线及录取名单的公布,已经正式结束。
今年高职扩招专项行动采用院校自主招生方式,重点开展“1个计划”和“1个试点”,即社会人员学历提升计划和现代学徒制试点。
院校自主命题、自主考试、自主录取,采用“文化素质+职业技能”考核方式,同学们只能选择一所院校报考。
由于招生面向高中/中职毕业生、退役军人、下岗失业人员、农民工、高素质农民、企业在职员工等社会人员开展,考试难度不高,宽进严出。
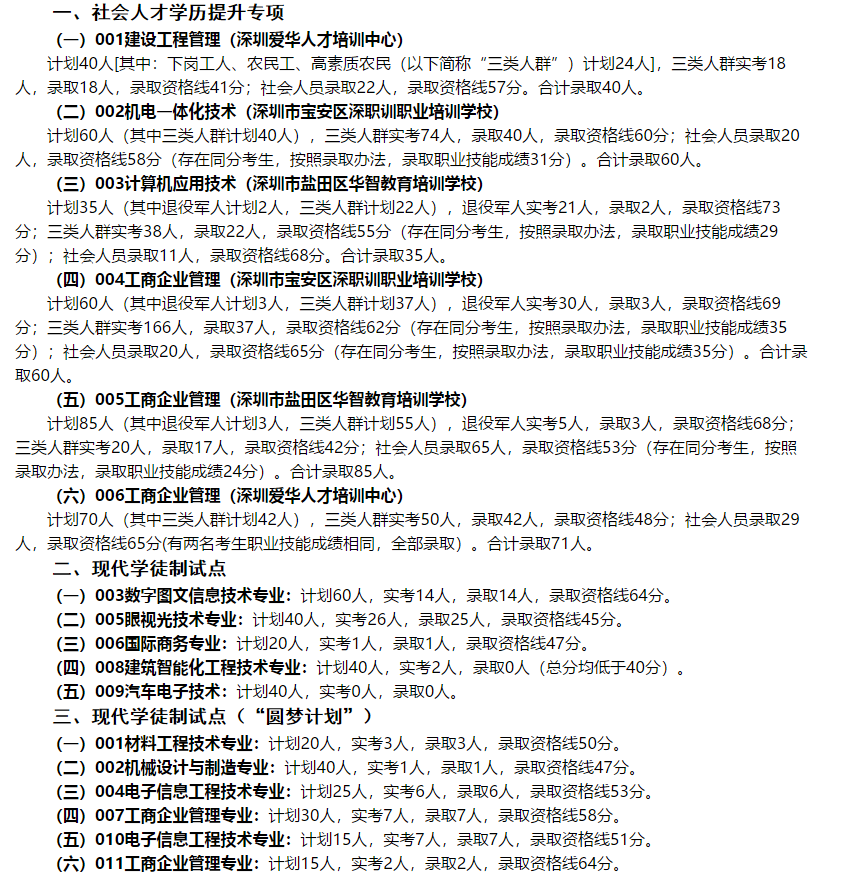
为方便各位同学了解今年高职扩招情况,铖老师汇总了部分高职院校2020录取分数线。消息来源官方,真实可靠,同学们可放心浏览。
专业最低录取分数线:48分
专业最低录取分数线:42.4分
专业最低录取分数线:40分
专业最低录取分数线:41分
部分院校未公布录取分数线,同学们可自行登录官网,凭身份证号/准考证号查询录取结果。
2019年通过的实施方案确定,高职扩招将三年持续招生。
有意向但没赶上报名的同学们,一定要留意2021的时间安排,切勿错过。因为高职扩招,能带给你一张梦寐以求的全日制文凭。
觉得文章有用,不妨收藏、评论、转发。
如果想了解更多报名信息,可在下方留言咨询。有问必答!关注我,获取更多提升学历资讯。
版权声明:我们致力于保护作者版权,注重分享,被刊用文章【顺德职业技术学院2017录取分数线(官方)】因无法核实真实出处,未能及时与作者取得联系,或有版权异议的,请联系管理员,我们会立即处理! 部分文章是来自自研大数据AI进行生成,内容摘自(百度百科,百度知道,头条百科,中国民法典,刑法,牛津词典,新华词典,汉语词典,国家院校,科普平台)等数据,内容仅供学习参考,不准确地方联系删除处理!;
工作时间:8:00-18:00
客服电话
电子邮件
beimuxi@protonmail.com
扫码二维码
获取最新动态
