(图片:省招办2019年关于艺术类专业招生工作的通知)
在招生录取中,艺术类专业分三个批次:艺术本科(一)、艺术本科(二)、艺术高职高专;除了艺术本科(一)批次分“平行志愿”和“梯度志愿”两个模块以外,其他批次均使用平行志愿模块;艺术本科(一)批次“平行志愿”和“梯度志愿”只能二选一,使用梯度志愿不影响其他批次使用平行志愿。
2019年普通高等学校艺术专业在鄂招生,即按“湖北省艺术本科(一)统考录取”投档的院校(平行志愿模块):注:因按统考平行志愿录取的院校较多,所以在此只统计“艺术本科(一)批次”院校,更多请到文章末尾“辅助阅读”内查看湖北省2019年艺术本科(二)及高职高专院校投档线。
美术与设计学类
招生院校:80所;招生计划数:2928人;
湖北省院校19所,招生计划数2327人,占比:79.5%;
2020年报名人数:20086人;
中国人民大学、北京师范大学、华东理工大学、华东师范大学、东南大学、厦门大学、武汉大学、华中科技大学、华南理工大学、四川大学、重庆大学、华中师范大学、西南大学、陕西师范大学、江南大学、北京化工大学、合肥工业大学、北京理工大学、北京航空航天大学、南京航空航天大学、中南财经政法大学、云南大学、苏州大学、安徽大学、华南师范大学、华中农业大学、四川农业大学、西北农业科技大学、北京林业大学、中国地质大学(武汉)、广西大学、南昌大学、福州大学、中南大学、武汉理工大学、湖南师范大学、太原理工大学、广东外语外贸大学、江西财经大学、石家庄铁道大学、陕西科技大学、上海师范大学、武汉科技大学、西安建筑科技大学、湖北大学、汕头大学、首都师范大学、深圳大学、宁波大学、中南民族大学、华南农业大学、南京工业大学、江苏大学、重庆邮电大学、长江大学、广州大学、三峡大学、武汉体育学院、江汉大学、武汉工程大学、上海理工大学、西安理工大学、兰州理工大学、杭州电子科技大学、东华理工大学、天津科技大学、武汉纺织大学、南京林业大学、北方工业大学、华侨大学、湖南工业大学、湖北工业大学、湖北师范大学、天津师范大学、天津财经大学、海南大学、贵州大学、山东师范大学、浙江传媒学院、湖北美术学院;
广播电视编导
招生院校:20所;招生计划数:172 人;
湖北省院校4所,招生计划数98人,占比:57.1%;
2020年报名人数:3142人;
同济大学、武汉大学、四川大学、重庆大学、西南大学、陕西师范大学、湖南大学、中南财经政法大学、西北大学、湖南师范大学、陕西科技大学、西安建筑科技大学、华南农业大学、重庆邮电大学、长江大学、武汉体育学院、西南石油大学、天津工业大学、山东师范大学、浙江传媒学院;
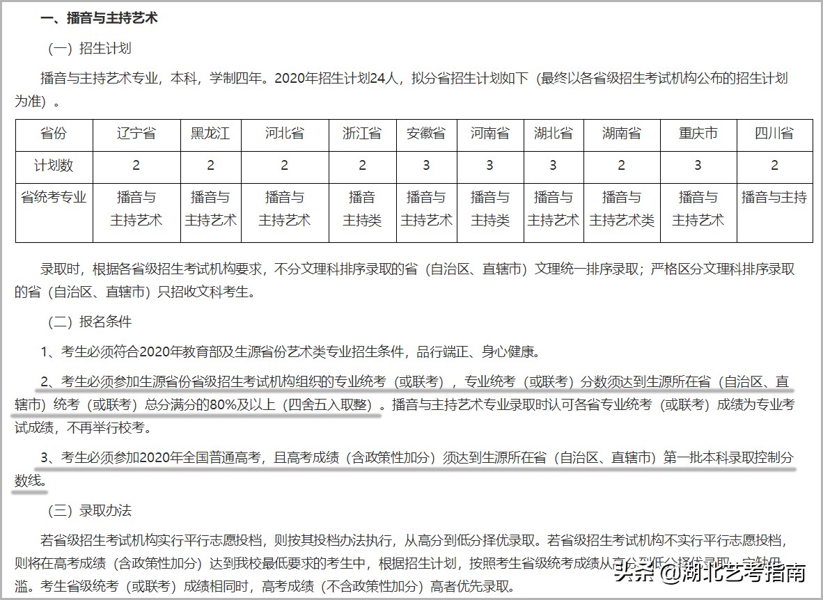
播音与主持艺术
招生院校:18所;招生计划数:203 人;
湖北省院校8所,招生计划数159人,占比:78.3%;
2020年报名人数:4070人;
武汉大学、华中科技大学、华中师范大学、西南大学、陕西师范大学、西北大学、暨南大学、广西大学、湖南师范大学、陕西科技大学、上海师范大学、湖北大学、长江大学、三峡大学、武汉体育学院、西南石油大学、江汉大学、华侨大学;
表演专业
招生院校:5所;招生计划数:19 人;
湖北省院校1所,招生计划数8人,占比:42.1%;
2020年报名人数:1888人;
同济大学、武汉大学、上海师范大学、西南石油大学、浙江传媒学院;
服装表演
招生院校:4所;招生计划数:36 人;
湖北省院校2所,招生计划数27,占比:75.0%;
2020年报名人数:438人;
江汉大学、武汉纺织大学、广西师范大学、天津师范大学;
舞蹈学类
招生院校:16所;招生计划数:118人;
湖北省院校6所,招生计划数95人,占比:80.5%;
2020年报名人数:1782人;
华南理工大学、西南大学、广西大学、北京体育大学、中南大学、中南民族大学、辽宁大学、长江大学、三峡大学、武汉体育学院、江汉大学、广西师范大学、浙江师范大学、华侨大学、湖北师范大学、浙江传媒学院;
音乐学类
招生院校:21所;招生计划数:305人;
湖北省院校6所,招生计划数235人,占比:77.0%;
2020年报名人数:3559人;
厦门大学、西南大学、陕西师范大学、江南大学、云南大学、苏州大学、中国地质大学(武汉)、广西大学、中南大学、广东外语外贸大学、江西财经大学、宁波大学、中南民族大学、长江大学、三峡大学、江汉大学、广西师范大学、浙江师范大学、华侨大学、湖北师范大学、浙江传媒学院
(图片:省招办2019年关于艺术类专业招生工作的通知)
文化成绩和专业统考成绩均要求达到省招办公布的合格控制分数线。然后按照综合成绩排序,根据考生的志愿顺序(所填院校的顺序)投档。投档比例为1:1。注:即某院校招生计划数为10人,那么省招办按综合分成绩排序;将填报此所院校的前十名考生档案投给院校,如果没有其他限制要求(比如单科成绩、身体条件等),那么考生几乎没有被退档的风险,所以考生在填报前一定要熟知招生院校的各项录取原则及限制要求。如果被退档,就只能参加该批次的其他院校的征集志愿补录,如果该批次没有征集志愿计划;那就只能参加艺术本科(二)、高职高专批次的录取。
(图片:省招办2019年湖北普通高校招生阳光招生问答)
例如:
(一)选自“华中科技大学2020年艺术类专业招生简章”
如果湖北某考生的专业成绩和文化成绩均达到省招办划定的合格控制分数线,按投档综合分计算该考生的综合成绩排名,也在招生计划数排名内(比如招生计划数是15,在填报此院校志愿的考生中,该考生排名第13名);文化课成绩拉高综合分排名。
而专业成绩未达到学校规定的“统考成绩总分的75%”(即专业统考成绩须达到225分),湖北省2020年美术类专业本科合格分数线186分;那么该考生如果填报了华中科技大学,将会被退档。就只能参加其他院校的征集志愿补录,或者下一批次的录取。
注:如果出现这种情况,那么学校招生计划未完成,就会发布征集志愿补录信息,这就是为什么会有征集志愿的原因之一。还有填报人数,未达到招生计划数等等,学校都会发布征集志愿补录信息。
(二)选自“武汉大学2020年艺术类专业招生简章”
从招生简章中看出学校不光要求专业统考成绩达到总分的80%及以上,还要求文化课成绩达到所在省市的普通文理类第一批本科录取控制分数线。而不是仅仅达到艺术类专业和文化课成绩的本科合格控制分数线。
注:省招办投档是将填报了某校志愿,专业和文化都达到艺术类本科合格线的考生档案直接全部投给招生院校的,由院校来按照自己的录取原则择优录取。所以即使考生的综合成绩排名在某院校的招生计划数内,而专业或者文化成绩未达到院校要求,将会被退档。
(图片:省招办2019年关于艺术类专业招生工作的通知)
(图片:省招办2019年湖北普通高校招生阳光招生问答)
(图片:数据来源于官方网站,由湖北艺考网统计整理)
因院校数量较多,在此只统计省内院校。从上图中看出,省内各院校艺术专业投档线除了2018年跟往年有较大出入以外,其他基本上变化不大;2018年有较大变化也是因为当年高考文化成绩总体偏高;2019年因为高考文化成绩总体略微偏低,所以投档线略微下降但和2018年比较相对来说变化也不大;
在高考文化成绩总体差距不大的情况下,2017年和2016年各校的投档线差距很小;而各院校每年投档线相对变化不大几乎相同,也是因为在填报时,考生都是参考往年投档线来填报。所以学校投档线高低是由当年高考文化成绩总体高低还有学校自身综合实力,填报该校考生的总体成绩等等多方面因素决定的。注:各校投档线是在录取完成时,在录取考生中,最后一名考生的成绩即是该校当年的投档线。这也是为什么投档线是在考生志愿填报以后才出来的原因。
以上说明,供考生参考!考生填报志愿时请以自己实际情况及当年总体情况,计算出自己的综合分、综合分排名,院校往年录取情况等等多方面情况综合考虑。
(图片:省招办2019年关于艺术类专业招生工作的通知)
平行志愿模块,每个批次可以填9个院校,每个院校可以填6个专业(考生可以填1个专业方向,也可以填6个最多6个专业方向;限该校有6个专业方向)。9个院校可以分“冲一冲”、“稳一稳”、“保一保”三个层次来填报。
虽然是平行志愿,但是投档也是按照考生所填报的院校顺序来投档,如果在第一个学校投档成功,后面的学校就不再参与投档,计算机不再继续检索考生的其他志愿。
注:考生填报的第一个学校,考生成绩在所有填报该校的考生中排名不在计划数内(招5人,考生排名第6),那么考生的档案就投不进去,这时计算机就检索考生的第二个志愿学校。依此类推,一直到第9个。9个学校全部投不出去或者投进去后,又被退档;那就只能参加该批次的征集志愿补录或者下一批次的投档。请考生一定仔细阅读各院校的录取原则及限制,避免退档风险。
(图片:省招办2019年湖北普通高校招生阳光招生问答)
(图片:省招办2019年湖北普通高校招生阳光招生问答)
志愿填报网址;
志愿填报时间;
录取状态查询时间;
征集志愿计划及填报时间;
统一由湖北省招办对外公布,请考生届时关注省招办网站及公众号。也可关注本头条号,届时将第一时间转发官方公布的信息。2020年受疫情影响,高考推迟。届时各时间节点肯定有很大的变化,请考生随时关注官方最新信息。详情参考“志愿填报说明--校考篇”
因受疫情影响和教育部门相关政策规定,越来越多院校艺术专业在鄂招生都使用平行志愿模块。而平行志愿模块投档,文化课成绩在综合分里占比较大的比例,这也符合国家教育部门对高校作出的“在艺术专业招生录取中,逐步提高文化课成绩要求”的规定,所以在今年这样一个特殊的环境里,各位考生一定不能放松对文化课成绩的提高。祝各位考生都能取得理想的成绩,迈入心仪大学的门槛。
以上说明供考生参考,涉及到的艺术类招生录取政策规定是正在使用和沿用至今的相关政策。请考生一定参考自己实际情况及实时最新相关政策要求,综合考虑各方面因素,合理填报志愿。
“志愿填报说明--校考篇”的补充:如果在艺术本科(一)批次录取中,使用梯度志愿掉档;在该批次有校考也有统考征集志愿的情况下,可以使用平行志愿模块,也可以继续使用梯度志愿。注:如果继续使用梯度志愿模块,前提是某校正好有征集志愿计划,而你正好又有该校的校考合格证,且专业排名或者录取原则对自己很有利;所以考生可根据自己的实际情况来决定使用什么志愿模块,参加该批次最后的录取机会。
(图片:省招办关于2019年艺术本科(一)的征集志愿公告)
版权声明:我们致力于保护作者版权,注重分享,被刊用文章【江汉大学艺考查询(关于普通高等学校招生艺术类专业志愿填报说明统考篇)】因无法核实真实出处,未能及时与作者取得联系,或有版权异议的,请联系管理员,我们会立即处理! 部分文章是来自自研大数据AI进行生成,内容摘自(百度百科,百度知道,头条百科,中国民法典,刑法,牛津词典,新华词典,汉语词典,国家院校,科普平台)等数据,内容仅供学习参考,不准确地方联系删除处理!;
工作时间:8:00-18:00
客服电话
电子邮件
beimuxi@protonmail.com
扫码二维码
获取最新动态
