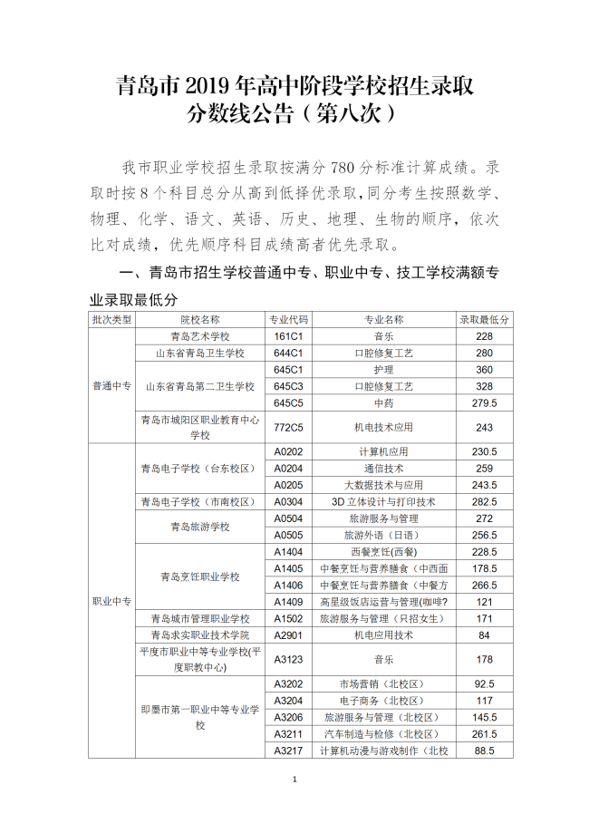
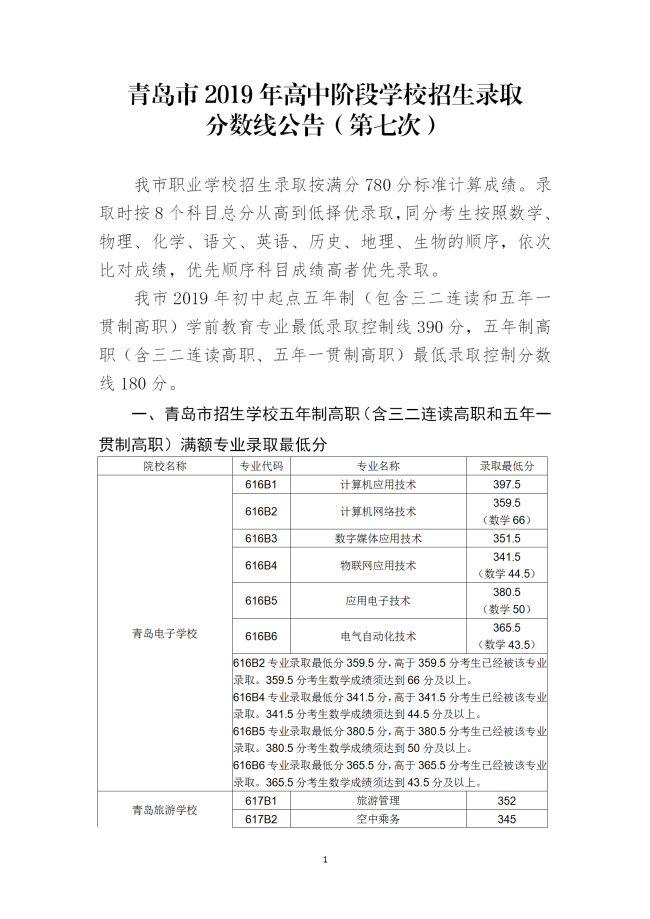
青岛市2019年高中阶段学校招生录取分数线公告(第八次)
青岛市各高中借读、捐资助学费是多少?据小道消息,可能不可靠,仅供参考。另外,据说今后借读会越来越不可能。
1.青岛二中,整个年级借读生不过一巴掌,就是这么牛气,有钱也没用。
2.青岛五十八中,一个班55人,其中过线的35人,有二十左右缴费,基本是差一分一万,一般15万封顶。
3.青岛一中,办理艺术生入校15万,校内转入普通班20万,应该能够办理学籍。
4.青岛九中,15-35万。
5.青岛胶州一中,2017年3万,2019年预计10万,每年300人借读生,营收一千万。
6.青岛莱西一中,过去几年6万左右。
7.青岛平度一中,过去今年4-6万。
其他学校不详,待打听,数据有误,请私信修正,谢谢。
版权声明:我们致力于保护作者版权,注重分享,被刊用文章【青岛职业学院分数线2016(青岛市2019年职业学校招生录取分数线)】因无法核实真实出处,未能及时与作者取得联系,或有版权异议的,请联系管理员,我们会立即处理! 部分文章是来自自研大数据AI进行生成,内容摘自(百度百科,百度知道,头条百科,中国民法典,刑法,牛津词典,新华词典,汉语词典,国家院校,科普平台)等数据,内容仅供学习参考,不准确地方联系删除处理!;
工作时间:8:00-18:00
客服电话
电子邮件
beimuxi@protonmail.com
扫码二维码
获取最新动态
