编辑导语:BRD,即商业需求文档,同PRD不同,BRD的面向对象可能为企业高层,其撰写目的也有所差异,产品经理需要撰写BRD对即将投入研发的产品做出商业分析,以推动企业高层的后续决策。本篇文章里,作者以少儿编程为例,对如何撰写BRD做了解读,一起来看一下。
作为一名产品经理,我们对PRD(product Requirements Dounment,产品需求文档)已经非常熟悉了,在PRD里我们会详细阐述功能逻辑,绘制界面原型,告诉相关人员(如,视觉、前端、后端及测试等)我们具体怎么把一件事情做出来。
但在输出PRD之前,我们首先要弄明白为什么要做这件事情。BRD(Business Requirements Dounment,商业需求文档)就是在产品投入开发之前,基于商业目标或价值分析做某件事情的原因,作为企业高层评估决策的依据。
第一次写BRD,我们难免需要参考下他人的模版,但看的多了发现一千个写手就有一千种写法,反而更加无从下手。沉下心来将“BRD”当作一款产品,去思考这款产品面向的人群是谁?要达到什么目的?
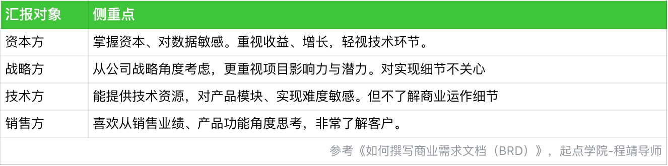
目标人群就是我们BRD的汇报对象,明确汇报对象我们才能锁定BRD的侧重点。汇报对象通常分成四类——资本方、战略方、技术方和销售方。其中资本方、战略方的时间都特别宝贵,没有时间听你讲那么多细节,所以汇报时要针对他们的关注点——项目收益与潜力——进行简明扼要、有理有据的陈述,以便得到他们的支持,要到开展项目所需要的各种资源。
我们假设此次的汇报对象是资本方和战略方,那我们的BRD中要回答以下5个问题。
接下来我们就以少儿编程为例详进行详细阐述。为便于理解,我们可以假想一个场景营造代入感,假设:你在一家主营K9学科类培训的机构工作,双减政策后,公司决定放弃K9的学科类培训转战素质教育。你通过各种调查发现少儿编程这个赛道大有可为,现在你要产出一份少儿编程的BRD文档,说服公司管理层、争取资源进行落地。
一、产品是什么?
1. 产品介绍
作用:为6岁以上的孩子提供学习编程知识的平台。使命:培养孩子的计算思维、创新能力,为建设科技强国贡献力量。2. 产品价值
2021年7月“双减”政策落地后,学科类培训在牌照审批、收费标准、培训时间等方面受到严格管制,好未来、新东方、学大教育、高途教育、网易有道等教育巨头已纷纷宣告停止在国内提供K9学科类培训业务。
据企查查数据研究院的报告显示,双减150内,超过7万家教育企业吊销。同月,教育部办公厅颁布《关于进一步明确义务教育阶段校外培训学科类和非学科类范围的通知》,其中明确指出体育(或体育与健康)、艺术(或音乐、美术)学科,以及综合实践活动(含信息技术教育、劳动与技术教育)等按照非学科类进行管理。
“双减”后,学生节假日的时间得到释放,越来越多的家长选择在孩子的空闲时间培养他们的兴趣爱好,在素质教育上的投入有所增加。同时随着近几年少儿编程政策利好不断、市场认知和接受度提升,参加少儿编程教育的需求也有望增加。
To 企业:据艾瑞咨询、多鲸网相关报道:目前,我国少儿编程渗透率不足2%,市场份额280亿左右,CAGR保持在17%左右,到2025年市场规模有望突破500亿。若国家加大编程教育在中小学阶段的普及力度,市场渗透率达到10%,则千亿赛道可期。
To 家长:中国绝大多数父母都时刻担心着孩子的未来,为孩子的未来做着规划。少儿编程可以有效缓解、分担父母的担忧,让家长对孩子的未来更加安心。“双减”后,家长更加关注孩子的兴趣培养和空闲时间安排,也有近半的家长担心“不考试/公布成绩”会导致孩子学习态度散漫,学习动力更弱。
少儿编程是STEAM教育理念的最佳践行方式,与舞蹈、体育、音乐相比,可以更好地反哺学科类学习,让孩子运用多学科的知识解决问题,在运用中加深对多学科知识的理解。同时,孩子作为人工智能时代的原住民,掌握与计算机通信的语言、思维,也为其未来更好地适应社会,完成工作转换提供了保障。
在全国科技创新大会、两院院士大会、中国科协第九次全国代表大会上,习近平总书记强调科技是国之利器,国家赖之以强,企业赖之以赢,人民生活赖之以好。中国要强,中国人民生活要好,必须有强大科技。推动科技发展,必须准确判断科技突破方向。判断准了就能抓住先机。
“虽有智慧,不如乘势。”历史经验表明,那些抓住科技革命机遇走向现代化的国家,都是科学基础雄厚的国家;那些抓住科技革命机遇成为世界强国的国家,都是在重要科技领域处于领先行列的国家。我们要加快实现建设创新型国家和世界科技强国的战略目标和任务,即在2020年进入创新型国家行列的基础上,再奋斗15年,到2035年跻身创新型国家前列,到21世纪中叶建成世界科技强国,有力支撑我国全面建成富强民主文明和谐美丽的社会主义现代化强国。(摘录至:白春礼:准确把握深刻理解建设世界科技强国“三步走”战略的基本内涵—-中国科学院)
处在第四次科技革命浪潮中,我们要发展为世界强国,就需要抓住机遇,并且要在人工智能、大数据处理、生物医疗等领域占据领先地位。
To 国家:在人工智能和数字经济高速发展下,我国的人才缺口却在不断扩大。据中国信通院发布的《5G社会影响》白皮书预测,到2030年我国人工智能领域人才缺口会达到500万,5G直接相关人才达到800W。编程是一种没有国界的科技语言,让孩子从小掌握这门语言,有助于缩小我国基础教育与发达国家的差距,为发展成世界科技强国奠定人才基础。
二、为什么要做?
1. 宏观行业分析
1)政策(policy)
① 国际环境
放眼全球,美国、英国、加拿大等发达国家及欧盟诸国都采取了一系列措施,激励学龄期的孩子接受编程教育。以拥有微软、苹果、脸书、特斯拉、spaceX等伟大科技公司的美国为例,其少儿编程有六十多年的发展历史,目前少儿编程的渗透率达到50%左右。
英国是STEAM教育理念的发源地,也是世界上第一个强制要求5~16岁孩子接受编程教育的国家,2013年,英国前任首相卡梅伦宣布对全国中小学教学大纲进行全面改革。2014年英国教育部把编程列为学校的必修课程,这意味着儿童从5岁进入小学就将开始学习如何编写程序,一直到他们16岁完成中学教育,必修课教学大纲中还规定5-7岁的学生需要理解什么是算法?算法如何以程序的形式在电子设备上运行。
2014年~2016年,几乎所有欧盟国家都将编程纳入中小学教学课程。欧盟联合研究中心于 2016 年发布公民数字能力框架,将编程作为 21 项数字能力之一。随后,欧盟又发布了《数字教育行动计划 2018 》,大力推广编程教育,把编程认作是与读写一样重要的基本素养。
2020年9月30日,欧盟委员会发布《数字教育行动计划(2021-2027)》,计划指出,如今90%的工作都需要一定程度的数字应用技能。但一部分欧洲公民的数字技能有所欠缺或不能与时俱进。提升欧盟成员国公民的数字技能迫在眉睫。如果不大力发展公民的数字技能,欧洲将失去在世界范围内的领先地位。
② 国内环境
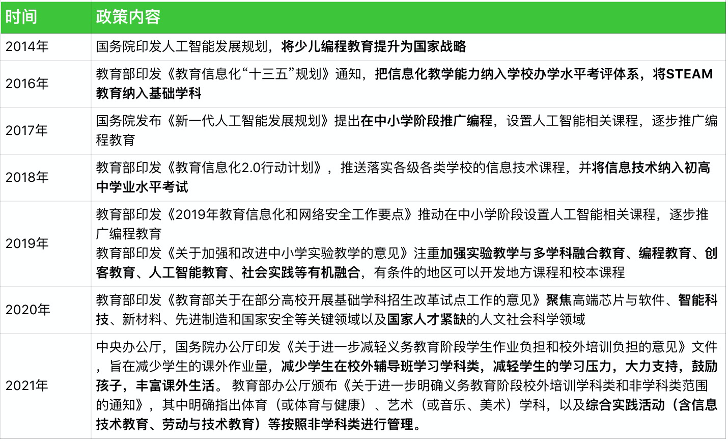
聚焦国内,自2015年9月教育部首次明确提出STEAM教育后,国家及各地政府也陆续出台了一系列政策助力编程教育的普及。
据艾瑞咨询、多鲸网相关报道:目前,我国少儿编程整体渗透率不足2%,一线城市渗透率达到5.2%,是三线以下城市的26倍。与美国、英国、加拿大等发达国家相比,渗透率差距悬殊,仍有很大的发展空间。
2)经济(economy)
① 消费水平提升
国家统计局数据显示,我国居民人均可支配收入在2013-2019年间平均以7.05%的速度增长,2020年因疫情影响,增速有所放缓,较2019年收入增加2.1%;我国居民人均支出在2013-2019年间平均以6.45%的速度增长,2020年因疫情影响,消费受限,人均支出比2019年减少4%;民以食为天,在居民的支出中,食品烟酒的支出占比最大,其次是居住支出、交通支出、教育文化娱乐支出、医疗保健支出、生活用品及服务支出、衣着支出。
其中教育文化娱乐的支出年增速最高,2013-2019年的平均年增速在10.24%左右,2020年受疫情影响,较2019年支出下降19.1%。
② 消费理念升级
目前,80、90后正值壮年,很多80、90后在学生时代就接受过素质培训,更加看重孩子应试外的能力和兴趣培养。80、90后也亲身经历并深刻体会到信息技术带来的变革,更容易理解编程教育对孩子、对社会的重大意义。
3)社会(social)
① 适龄人口增加
国家统计局数据显示,截止2020年,我国有25277万0-14岁的孩子,占总人口的17.9%。2021年5月国家开放三胎政策,各地也陆续出台帮扶政策,一定程度上也会刺激生育,适龄人口会有一定的增长。
② 人才缺口扩大
在人工智能和数字经济高速发展下,我国的人才缺口却在不断扩大。据中国信通院发布的《5G社会影响》白皮书预测,到2030年我国人工智能领域人才缺口会达到500万,5G直接相关人才达到800W。
4)科技(Technology)
① 互联网普及
在线教育可以促进教育公平,而互联网普及是在线教育的基础。2021年8月27日,中国互联网络信息中心(CNNIC)在京发布第48次《中国互联网络发展状况统计报告》。
《报告》显示,截至2021年6月,我国网民规模达10.11亿,较2020年12月增长2175万,互联网普及率达71.6%,其中农村网民规模为2.97亿,农村地区互联网普及率为59.2%,较2020年12月提升3.3个百分点,城乡互联网普及率进一步缩小至19.1个百分点,农村地区通信基础设施逐步完善,农村互联网使用成本逐步下降。
② 大数据、AR/VR技术
AR/VR技术的发展为营造沉浸式学习提供了可能性和想象空间;大数据也有利于学情分析,为因材施教提供新的解决方案,提高教学质量。
2. 行业发展现状
1)发展历程
自2012年少儿编程进入我国市场至今,从融资事件、融资金额、融资轮次三个维度来反观少儿编程行业的发展历程,可以将其划分为萌芽期、成长期、爆发期、洗牌期。2021年“双减”政策的颁布、教培广告监管加强及各地政府对培训场地、班额、人员配备提出明确要求后,预计会迎来新一轮的洗牌期和爆发期。
2)行业图谱
企查查数据显示,我国在业/存续“少儿编程”相关企业608家,专门从事少儿编程的企业并不多,主要分布在广东(129家)、浙江(92家)、江苏(36家)等经济发达地区。
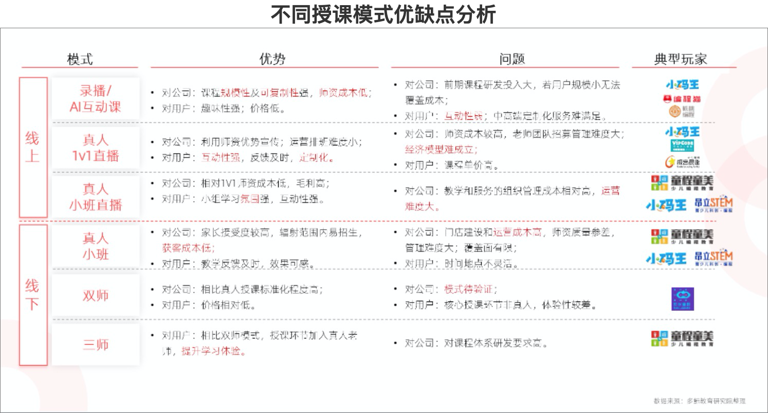
多鲸资本教育研究院在其发布的《2021年少儿编程教育行业报告》中,对目前市场上少儿编程的授课方式、商业模式进行了总结:授课场景由单一的线上或线下向OMO过渡;获客方式由To C向To B/G拓展;授课方式也由真人授课向真人、AI互补模式发展;课程体系也越发完善,为学员提供连续的提升空间。
报告还以童程童美、编程猫、小码王、昂立STEAM、核桃编程、西瓜创客等第一梯队的少儿编程机构为例就运营数据、商业模式、授课模式等进行了详细说明。
3. 行业难点
少儿编程在我国萌芽至今已有八九年时间,那些影响它推广普及的问题也逐渐明朗了:
中国本土就“通过少儿编程提升哪些能力?”,“研发什么样的少儿编程课程去提升这些能力?”、“如何将提升效果外化?”这几个问题上还没有形成一套科学、客观、被大众认可的标准。地域发展不均衡,一些低线城市还不具备接受编程教育的软硬件条件。少儿编程作为一个新兴的教育内容,在国家、地方性政府政策支持力度不足时,难以快速让大众感知到它的重要性。获客成本高,盈利周期长。4. 我们的优势
回到我们写这份BRD的假设场景(假设:你在一家主营K9学科类培训的机构工作,双减政策后,公司决定放弃K9的学科类培训转战素质教育),我们的前身是K9学科类培训,已经沉淀了一部分适龄用户和口碑;在教育培训行业的组织管理上也有了深厚的沉淀;我们也深知教育行业的本质-内容和服务,所以一直也特别重视课程质量和服务。
三、我们怎么做才能胜出?
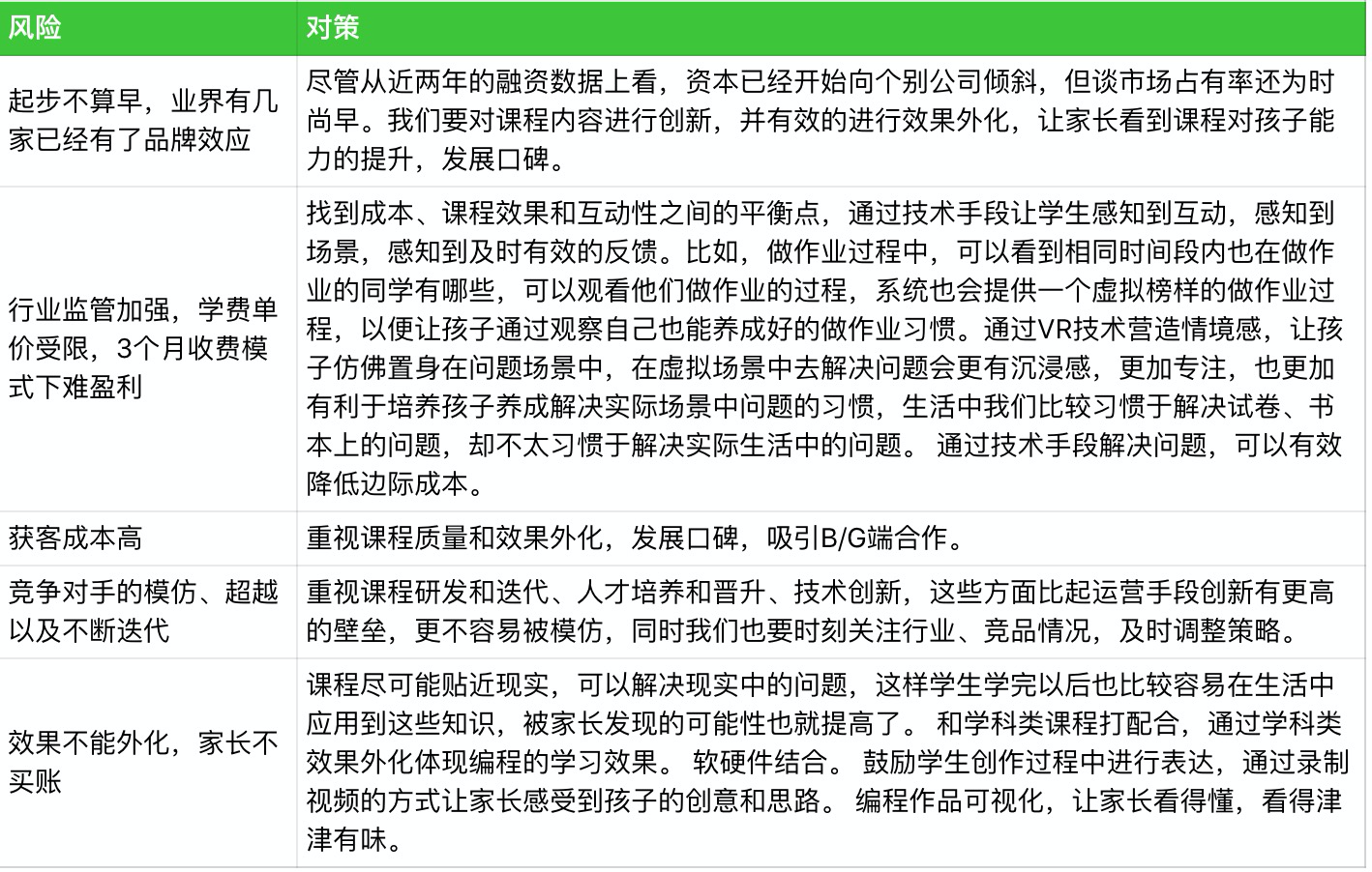
尽管从近两年的融资数据上看,资本已经开始向个别公司倾斜,但谈市场占有率还为时尚早。
加之随着“双减”政策的颁布、教育培训机构广告监管加强及各地方政府对培训场地、班额、人员配备提出明确要求后,预计会迎来新一轮的洗牌期和爆发期。现在入局就还有机会和政府共创少儿编程的行业标准,还有机会探索B端和下沉市场。我们要潜心研究少儿编程的能力体系,搭建出科学的课程内容,并且在效果外化上作出特色就仍大有可为。
1. 长远规划&理想形态
课程体系:软件编程+硬件编程,万物互联的世界中软硬件是相互依存的。孩子仅学习软件编程难免会局限在计算机基础内容的系统学习中,缺乏实际应用,借助硬件可以帮助孩子全方位感知真实世界中的实际问题,深度理解学科间的关联关系,并借助这些知识创造性的解决实际生活中的问题,有助于效果外化。
同时我们也可以拓展上游能力,比如对外提供硬件支持,增加营收渠道。对教培行业来说,口碑是投入产出比最高、最持久的获客方式,有质量的课程、看得见的效果是口碑获客的基石。
少儿编程行业在我国还缺乏统一的行业标准和课程体系,目前国内少儿编程教育体系基本参照美国计算机科学教师协会的《CSTA K-12年级计算机科学标准》。在借鉴这一标准的同时,我们也可以适当参考各学科的教学目标,毕竟学科类课程在我国已经发展了几十年,将学科内容融合进少儿编程,这样一方面孩子可以在学习少儿编程的过程中,融合各种学科知识解决问题,加深对学科知识的理解;另一方面,少儿编程可以走在学科教育前面,激发孩子探索学科知识的热情。
人才培养:人才是企业的核心竞争力,我们需要建立完善的师资、人才培养体系,形成“招聘–培训–考核–晋升”的培训体系,打造企业软实力。
获客/盈利:搭建多样化的获客-盈利渠道,用完善的、高质量的课程,良好的用户口碑寻求或吸引B端/G端合作,比如入驻校园为学生提供社团课程或者课后兴趣课程。同时,我们也要积极推动少儿编程的普及,比如免费提供一些公益课程,为国家奉献力量的同时,也有助于推动少儿编程行业的发展。
授课模式:线下门店+远程授课能力,提供远程录播、远程直播和线下面授多种上课方式供用户选择,满足用户多样化的诉求。因为收费标准受到管控,需要借助技术手段找到成本、课程效果和互动性之间的平衡点,降低边际成本。
课后服务:赛事是少儿编程的一个效果出口,也可以激发学生的学习热情,赛事支持系统应该是少儿编程公司的标配;通过搭建社群,给用户一个课后交流、持续学习的空间,提升用户粘性;通过技术创新,找到评估学生作品的有效手段,并根据孩子的做题情况有针对性的制定后续的学习计划。
内部信息化建设:教育行业是一个人力密集型行业,所以组织的运转效率也会极大制约组织发展,需要持续坚持投入信息化建设,减少内耗。
2. 迭代计划
有了长远规划,我们还需要制定迭代计划一步一个脚印的将其实现,每一次迭代都是一个里程碑,都能给公司带来新的收益。以下梳理出5个阶段:
1)提供Scratch录播课
与高年级的孩子相比,低龄的孩子空闲时间更多,家长也更注重他们的兴趣培养。
少年儿童教育学家蒙特梭利强调,3-8岁是孩子的思维发展黄金期,在黄金期培养孩子的思维能力可以起到事半功倍的效果。
Scratch作为少儿编程的入门课程,有很大的进阶空间,可以向Python、C++进阶。
选择线上录播的授课模式,没有实体门店可以大大减少运营成本。
除线上获客外,线下进行异业合作,找一些有实体店的合作商借用场地进行宣讲,吸引学生报名。
找到成本、课程效果和互动性之间的平衡点,通过技术手段让学生感知到互动,感知到场景,感知到及时有效的反馈。
比如,做作业过程中,可以看到相同时间段内也在做作业的同学有哪些,可以观看他们做作业的过程,系统也会提供一个虚拟榜样的做作业过程,以便让孩子通过观察自己也能养成好的做作业习惯。
通过VR技术营造情境感,让孩子仿佛置身在问题场景中,在虚拟场景中去解决问题会更有沉浸感,更加专注,也更加有利于培养孩子养成解决实际场景中问题的习惯,生活中我们比较习惯于解决试卷、书本上的问题,却不太习惯于解决实际生活中的问题。
2)完善课程体系,提供Python/C++课程
通过Scratch奠定用户基础后,我们还需要给现有用户一个升阶路线,让他们可以持续学习、提升。
学习C++可以参加信奥赛,是一个很有力的效果外化出口。
3)开展线下门店,提供面授课程
通过线上录播课的方式,发展一批用户的同时,也对我们的课程内容做了验证。为了提升品牌知名度,可以开展一些线下门店,吸引一些对客单价不敏感,对互动性、氛围感要求更高的用户群体。
4)发展更多的商业模式
完善的课程体系、授课模式,良好的口碑,让我们有更多的机会获取B/G端合作,同时我们也要提升中游能力,比如开展社区,提供赛事,提供可对外开放的判题能力。
市场认知、教育度成熟后,可以拓展低线市场。
5)拓科,摊平获客成本
当我们的少儿编程课程已经稳定成熟后,我们可以拓展其他科目,比如很多家长给孩子报班会选择动静结合,少儿编程思维课可以和舞蹈、音乐搭配,我们可以额外提供其他的兴趣课程,摊平我们的获客成本。更多的课程也给我们的定价提供了更多可能性,比如组合定价。
四、收益和成本(情况复杂,这里仅提供思路,不做具体数据展示)
1. 成本预估
主要是人力成本和场租费用,假设我们在一二线城市已经发展有10家线下门店,我们每年的成本大概在X万。
2. 收益预期
收益预期包括直接收益和战略收益。直接收益主要是培训收入还有一些增值费用,比如:社区广告费用、竞业合作费用。
战略收益指的是:比如通过少儿编程打造出品牌后进行拓科,可以以极低的价格获取一批用户和合作商。
培训收入=UV*客单价*耗课率(UV*客单价计算出的是收益流水,学生消课后产生的收入才算是教培机构的真实收入,重点要通过合理有趣的课程设计促进课销)。
社区广告收入=Y
我们保守估计,用户量可以达? W,客单价?元,平均耗课率?,由这几项数据,可以计算出收益可以达到?元。
五、风险与对策
根据以上分析,少儿编程这个行业未来可期,但为了能顺利实施,客观的分析可能存在的风险点并提供解决方案是非常必要的。
参考
《2021年少儿编程行业报告》–多鲸资本《编程教育:未来已来,将至已至》–奥纬咨询《“双减”政策下少儿编程有多香?!1-8月涌入12起融资,融资金额同比增长243.7%》–企查查研究院作者:王月明,在校教育产品经理,1.5年电商商品经验,3年B端产品经验。
本文由 @wym 原创发布于人人都是产品经理。未经许可,禁止转载。
题图来自 Unsplash,基于 CC0 协议
版权声明:我们致力于保护作者版权,注重分享,被刊用文章【大学计算机基础实践教程(以少儿编程为例)】因无法核实真实出处,未能及时与作者取得联系,或有版权异议的,请联系管理员,我们会立即处理! 部分文章是来自自研大数据AI进行生成,内容摘自(百度百科,百度知道,头条百科,中国民法典,刑法,牛津词典,新华词典,汉语词典,国家院校,科普平台)等数据,内容仅供学习参考,不准确地方联系删除处理!;
工作时间:8:00-18:00
客服电话
电子邮件
beimuxi@protonmail.com
扫码二维码
获取最新动态
