现在已经是2020年年底了,过了这个年,到四五月份,基本上高考体检工作就要开始进行了,作为整个高考过程中非常重要的一环,体检结果在一定情况下会决定考生是否能够被顺利录取。
而在体检中,大家最为关心的恐怕是需不需要脱衣服,网络搜索后就会发现每个人的说法都会不一样,笔者做了一个统计,接下来带大家一起来看一下。
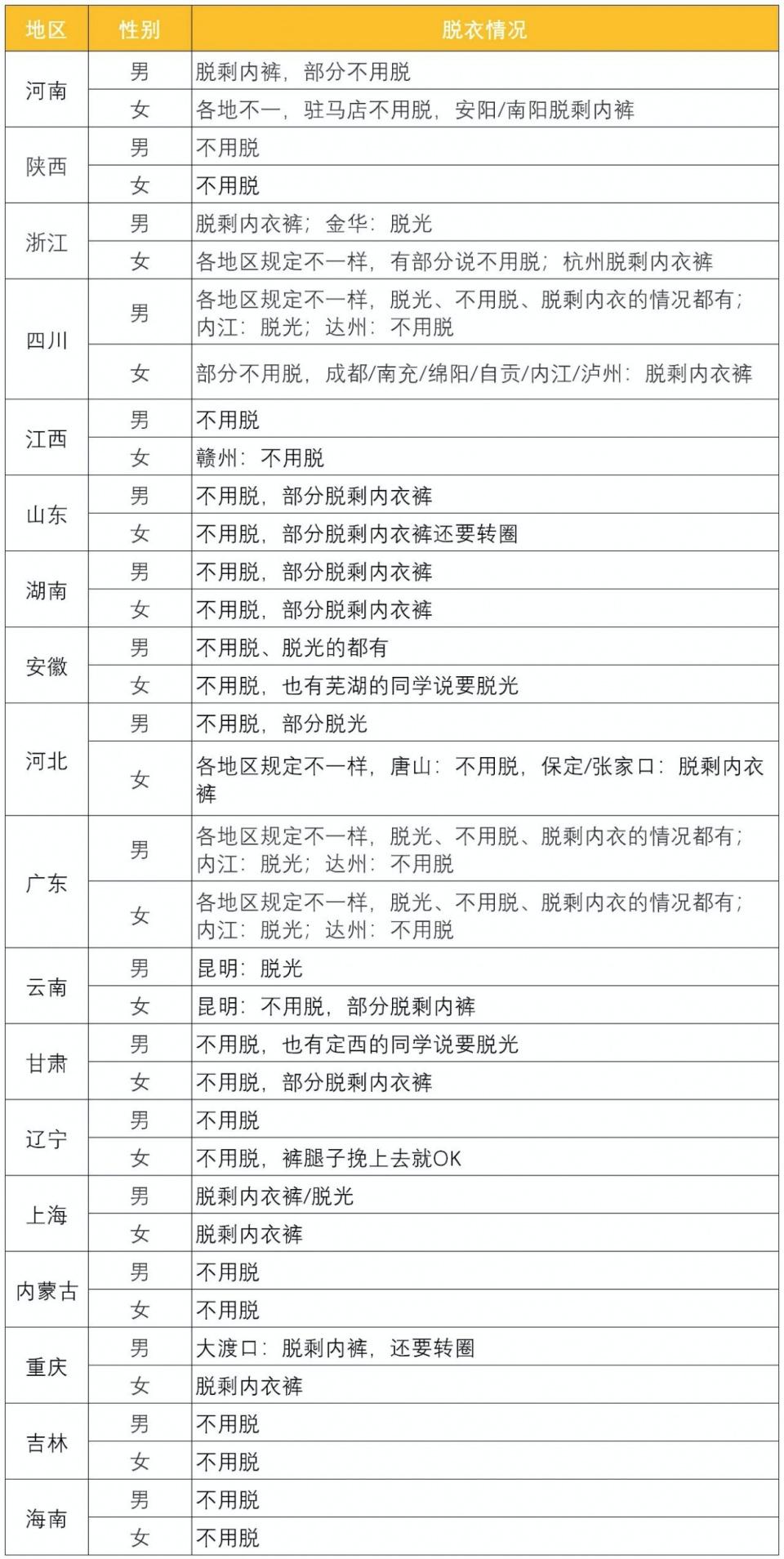
从表中就可以看出全国大部分地区要求都是不一样的,有的甚至一个省份不同地区都会出现完全不一样的要求。
很多考生都不理解,检查就检查吧,干嘛要求脱衣服啊!
其实正是为了能够检查彻底一点,高考检查脱衣这一项主要是在外科,主要目的是看一下考生的发育,有没有畸形什么的,这就需要看颈部、脊椎、四肢、关节等,为了看得清楚一点,就需要褪去衣服进行检查。
另一方面,有部分特殊专业是对身材、皮肤以及是否有纹身、疤痕是有特殊要求的,比如公安、军事类和航空类的专业,如果医生没有检查彻底,给你通过了,等到你填报相关专业被录取之后再检查出来身体不符合要求,那岂不是很冤吗?
所以医生让你脱光不是为了看你,而是对你负责!
@孝沟
脱得光光的,就剩一条大裤衩了,地标广东。
@笑脸
七八个男生进一个小房间,然后脱到只剩内裤排成一排,做一些动作,当时是真的尴尬。
@文清
湖南男生表示,要脱衣只剩内裤的。
1.放平心态,不要紧张
有的人一听说要体检,害怕自己被检查出来什么,就特别不安,其实不用过于担心,高考体检只是非常常规性的检查,一般人都不会有什么大问题,如果实在不放心,有条件的可以自行先去医院查一点,真的有哪项不符合高考体检要求了,赶紧努力达标就是了。
笔者那年高考体检中不少人都检查出来转氨酶过高,后来也没什么问题的。
2.体检前这些方面要注意
体检前几天要注意调整自己的饮食和睡眠,不要熬夜,吃点清淡点的,保证充足的睡眠,如果有服药的情况,可以暂停服用,必要时咨询一下专业的医生,不要因为这些事情影响体检结果。
还有就是最好提前洗个澡,避免脱衣时尴尬。
3.积极配合医生
体检当天,医生让干什么就干什么,有什么特殊情况提前跟老师或者医生说明,早上参加体检的,要保持空腹状态。
4.体检当天不要随身携带贵重物品以及首饰
高考体检就跟流水线一样,人员是相当杂乱的,携带贵重物品不好保管不说,还非常容易丢失,同时在一些放射性检查中,有些金属制品是会感染检查的,到时候还得耽误时间取下来。
最后希望各位考生都能够顺顺利利进入自己心中的大学!
你有什么看法?欢迎在评论区说出自己的观点!
版权声明:我们致力于保护作者版权,注重分享,被刊用文章【学校体检脱女生裤子(2021年高考体检脱衣情况统计)】因无法核实真实出处,未能及时与作者取得联系,或有版权异议的,请联系管理员,我们会立即处理! 部分文章是来自自研大数据AI进行生成,内容摘自(百度百科,百度知道,头条百科,中国民法典,刑法,牛津词典,新华词典,汉语词典,国家院校,科普平台)等数据,内容仅供学习参考,不准确地方联系删除处理!;
工作时间:8:00-18:00
客服电话
电子邮件
beimuxi@protonmail.com
扫码二维码
获取最新动态
