上海理工大学已于近日公布2020年本科招生章程,本文主要解析上理今年的本科招生章程,且向各位考生及家长介绍上理近年的招生变动及专业建设情况。
上海理工大学是国家国防科技工业局和上海市人民政府共建的上海市重点建设大学。上理现有2个校区,校本部位于杨浦区,除中英合作专业录取新生在徐汇校区外,其他专业录取新生均在校本部就读。
上海理工大学含中德合作办学专业,在教学阶段部分中德合作专业的教学语种为德语,非德语语种的考生需谨慎报考中德合作专业。
工商管理、机械设计制造及其自动化专业含不同的中外合作项目,学费和教学模式均有不同,考生在报考时需注意区分。
更多信息请详见《上海理工大学2020年本科招生章程》。
表 1 上海理工大学本科招生政策
你的分数能上上海理工的这些专业吗,优志愿志愿卡专业优先填报一键解决填志愿难题,点击上方去看看吧,
数据来源:上海理工大学本科招生网
注:1.以上仅包含部分招生信息,以上不含特殊类型招生(包括艺术类招生),具体详见上海理工大学本科招生网;2.顺序志愿:“顺序优先、成绩排序”,平行志愿:“分数优先,遵循志愿”。
由图1可以看出上海理工大学2017-2019年普通批次的招生计划变动幅度不大,其中2019年文、理科的招生计划较2017年均下降了1%,综合改革地区的招生计划上涨了0.5%。
图 1 2017-2019年上海理工大学普通批次招生计划
数据来源:上海理工大学本科招生网
注:1.新高改地区包括:上海、浙江;2.西藏数据缺失。
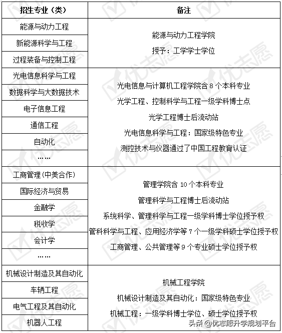
表2展示了上海理工大学的12个学院下设的本科招生专业,含国际学院及中外合作专业。
上理光电信息与计算机工程学院是该校规模最大的学院,学院现有工程院院士1人,工程院外籍院士1人,含上海市高等学校本科实验教学示范中心。该院的光电信息科学与工程专业为国家级特色专业,且通过了中国工程教育认证和德国认证。
上理除国际学院开办的中外合作专业外,管理学院的工商管理、外语学院的英语(国际金融与贸易)均为中美合作办学项目。工商管理(中美合作)为上理与美国北达科他大学联合办学的专业,教学中至少有8门课为外教授课,对学生的外语水平有一定要求。英语(国际金融与贸易)为上理和美国纽约市立大学皇后学院联合办学的专业。该专业的学生需要完成本校和合作方派遣教师所授相关课程,且学生有机会去海外学习深造。
2020年具体招生专业和招生计划详见上海理工大学本科招生网,下表仅供参考。
表 2 招生专业(类)基本介绍
数据来源:上海理工大学本科招生网
注:更多招生专业及介绍详见院校官方网站。
表3仅展示了上理在第四轮学科评估中评级为C+及以上的学科,其中光学工程的评级为B+,且为国家重点(培育)学科和上海市重点学科,表3展示出的优秀学科中光电信息与计算机工程学院含4个学科。考生报考时除自身意愿外,可参考学科建设情况进行报考,为国家重点学科、省/市级重点学科且学科评估等级较高的学科下属专业可作为报考首选方案。
表 3 上海理工大学学科建设(部分学科)
数据来源:中国学位与研究生教育信息网、中华人民共和国教育部、上理官网。
特别声明:本文为优志愿原创作品。未经著作权人授权,禁止转载和使用,否则将承担法律责任。
版权声明:我们致力于保护作者版权,注重分享,被刊用文章【上海理工大学2017艺术类招生简章(收藏)】因无法核实真实出处,未能及时与作者取得联系,或有版权异议的,请联系管理员,我们会立即处理! 部分文章是来自自研大数据AI进行生成,内容摘自(百度百科,百度知道,头条百科,中国民法典,刑法,牛津词典,新华词典,汉语词典,国家院校,科普平台)等数据,内容仅供学习参考,不准确地方联系删除处理!;
工作时间:8:00-18:00
客服电话
电子邮件
beimuxi@protonmail.com
扫码二维码
获取最新动态
