浙江省2019年分数线:
一段最低分数线595;二段最低分数线496
浙江省的同学在填报志愿前,有必要先了解下前一年跨段招生的专业项目。为什么呢?
这些跨段招生的专业整体来说就是两类:
一类是专业本身在所在高校里不算差,但是由于各种原因(下文会详细说明)未报满,二类是专业本身属于较为冷门或者边缘的学科,不会大众所欢迎。前者是咱们报考时候的机会,后者是咱们报考时候需要谨慎选择的。把这些分析清楚,才可能发掘一定程度上的“低分高报“的好机会。
1. 先来说一下浙江省内院校中跨一二段招生的专业,这些专业大多集中在以往就是既在一本招生,也在二本招生的院校中。
具有以下三个特点:
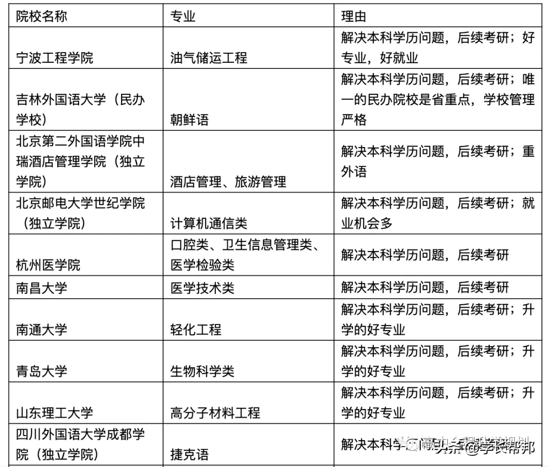
(1)跨段录取的专业在不同段位录取分数差距并不大,比如
(2)跨段录取的专业主要包含高收费的
①中外合作办学项目(这里还有一些机会),比如浙江科技学院、浙江大学学城市学院、浙江师范大学的中外合作办学。
②普通院校的非核心优势专业(这是很对的选择),新高考报考就是会导致各个院校的核心优势专业被考试追捧,而一般或者边缘专业被考生冷落。比如浙传的工科专业、浙江中医药大学、温州医科大学的非中医类专业。
提醒:医科大学的有些非医学专业其实未来发展会不错,比如医学信息学(类似医学领域的大数据专业)、信息管理与信息系统(医疗信息化,需要既懂医学、医院管理,又懂管理和信息系统、计算机技术)这些交叉学科专业。
③广大考生和家长由于没有深入了解,而有些许偏见的院校专业。(这里就是2020学子的报考机会),比如浙江农林(农林生物类)、浙江海洋大学(海洋水产和生物类)和浙江传媒学院(数字媒体技术)的相关优势专业,被这些院校的核心优势专业录取,往往会比去其他同类大学读非优势专业发展要好,至少是未来去读名校研究生或者出国留学不错的跳板,尤其对以后打算从事科研或者高校从教的同学来说是好的机会,所以在这里又要再强调一遍,报考大学寻找好的机会,是要结合对自己未来发展定位和规划的。
(浙江海洋大学的海洋油气工程和海洋科学类专业绝对是好的机会,只是你不知道如何规划未来发展而已)
最被埋没的就是浙江农林大学,它的很多优势专业,绝对比得大家在一段中报考的一些普通院校的所谓热门专业。
(以上专业都能结合浙江省的经济,以及未来升学和就业发展来做规划,农林类院校的旅游管理、农林经济管理、生物(含生物统计学)、城乡规划和建筑设计类专业一般都是不错的)
④一些主体在二段招生的院校的热门专业会在一段中被学生报考。主要集中在民办本科院校比如浙江树人大学的临床医学类专业、浙江工商大学杭州商学院的商务英语专业(该校优秀学生在大三时候可以转学籍到浙江工商大学本部就读)、浙江中医药大学滨江学院的口腔医学和中医学。从侧面反映广大家长和学生在报考大学时已经越来越理性,越来越注重专业的重要性。
2. 再来说下省外院校跨一、二段招生的情况。
除了与省内跨一、二段招生的原因相似外,省外跨一、二段的一个重要原因就是经济发展普遍较一般,大多也是离浙江较远,所以浙江学子报考的热情不大。这也属正常!
(1)共有145所外省本科院校在浙江跨一、二段招生。
其中有新疆大学(工科类专业)一所双一流大学,天津中医药大学(工商管理和护理类)、西南交通大学(生物类中外合作办学专业,虽然跨段,但是分数均超了一段线)、海南大学(酒店管理中外合作办学专业)和河南大学(电子信息类中外合作办学专业,这个中外合作办学专业其实不错,合作方为美国排名前200的迈阿密大学)、石河子大学(经济、计算机类专业,北京大学常年援建)五所一流学科建设高校。
(2)除上述四所重点大学外,还有近50个省重点/省部共建院校存在跨段招生的机会值得大家关注。
主要涉及的院校有(综合考虑城市、院校和专业后,按跨段招生的专业项目价值排序):
以上黄色底色标识出来的院校专业项目都是这些院校的王牌专业,拿出来不弱于一些一流学科建设高校。
1.跨二段和跨三段招生一般是二段的未招满跨到三段招,因为二段结束后公办或者较好的民办本科院校几乎就招满了,这些二段跨到三段的基本都是高收费的中外合作办学、或者护理类,少量是由于这些专业对于选课要求有一定的限制,多为要求物化生中的一门或两门。但是鉴于2019届物理选课人数非常少,导致一些限制物理的专业被遗漏下来了,所以会有跨段的情况。
2. 城市位置较好的部分独立民办院校录取的分数也会有超过二段的。高职专科中一些很好的专业也会被二段的学生用于保底,结果被录取。
其中值得注意的报考项目有(未过二段线的同学重点关注的好机会):
注意:由于二段剩余到三段招生的本科院校的专业除西北民族大学外,均较少,只有三段线成绩的同学,选择上述项目,需要对专业感兴趣、有优势,或者提前规划后进校后的发展。否则,也不建议盲目的追求这类项目。
最后,相对从上一个段位跨到下一个段位招生的项目做一个重点总结,主要原因无外乎以下三点:
(1)一些学校专业性比较强,所以有很多专业性指对性的学生选择报考,而对于一些专业取向模糊的同学则不一定会选择这类学校,因此会导致跨段的残留。
(2)一些学校(特别是省内院校)会对浙江省招生人数比较多,而在某一段里的报考人数小于招生人数,这样就会有跨段招生的情况出现。
(3)报考院校时,多数学生都是按照上一年或者前年的院校位次来进行报考。一些院校不大知名或者说历年的就业等情况不够吸引人,就会导致其招生不足够吸引人,就会使得报考人数的不足。
这也是我们一再强调的,高考报考要报的好,分数越没有优势,越需要深入的研究,以专业的姿态对待它,你才可能找到适合自己的好项目,以弥补分数的不足。
若需详细分析数据,请头条私信我们领取
版权声明:我们致力于保护作者版权,注重分享,被刊用文章【浙江工商大学杭州商学院教务网(2020浙江高考志愿填报必备)】因无法核实真实出处,未能及时与作者取得联系,或有版权异议的,请联系管理员,我们会立即处理! 部分文章是来自自研大数据AI进行生成,内容摘自(百度百科,百度知道,头条百科,中国民法典,刑法,牛津词典,新华词典,汉语词典,国家院校,科普平台)等数据,内容仅供学习参考,不准确地方联系删除处理!;
工作时间:8:00-18:00
客服电话
电子邮件
beimuxi@protonmail.com
扫码二维码
获取最新动态
