
公共服务均等化视角下我国老年教育发展策略
谢宇
作者简介:谢宇,助理研究员,广州市广播电视大学(广东广州 510091)。
基金项目:国家开放大学2018年度规划重点课题“以开放大学(电大)为依托的中心城市老年开放教育发展模式研究——以广州电大为例”(G18A2903Z)。
引用:谢宇(2020).公共服务均等化视角下我国老年教育发展策略[J].现代远程教育研究,32(1):84-92.
摘要:当前我国面临严峻的老龄化社会问题。积极发展老年教育并应对人口老龄化社会问题应上升为国家战略。破解老年教育的核心在于如何通过为老年人提供公平的教育机会和适合的教育资源,促进老年人的学习发展,并彰显老年人服务社会的贡献和价值。这一核心理念与我国当前的老年教育政策一脉相承。老年教育作为我国公共服务体系的重要构成部分,追求均等化是其应有之义。促进老年教育发展的均等化包括四个维度,分别是教育权利与机会均等、教育资源配置均等、教育质量均等和教育目标均等。其中教育权利和机会均等是前提条件,资源配置均等和教育质量均等是实现老年教育发展的物质基础,三者形成合力最终有效促进老年教育目标均等实现。当前我国老年教育在均等化的四个维度上均存在深层问题。我国未来应确立老年教育均等化发展战略定位,健全老年教育立法,创新体制机制,构建“需求导向式”供给体系,重点关注城乡社区老年教育建设成效,切实推进老年教育发展进程。
关键词:老年教育;公共服务均等化;理论框架;发展策略
21世纪前50年,世界人口结构迅速老化,老龄化成为全球共同面对的危机与挑战(郭玉贵,2017)。我国于1999年开始步入老龄化社会。与世界其他国家相比,我国老龄化形势更加严峻,主要表现为:速度最快、老龄人口基数最大、老年赡养任务最重。据国家统计局数据,2018年我国60周岁及以上人口有2.49 亿人,占总人口的17.9%;预计到2053年我国老年人口数将达到峰值4.87亿,占到总人口的34.9%(吴玉韶,2018)。由此观之,积极发展老年教育并应对人口老龄化问题应该上升为国家战略。事实上早在1996年,《中华人民共和国老年人权益保障法》就提出要“发展老年教育”。该法案于2009年、2012年、2015年和2018年经四次修订,进一步强调“老年人有继续受教育的权利,把老年教育纳入终身教育体系”,并明确指出“各级人民政府对老年教育应当加强领导,统一规划,加大投入”。2016年10月《国务院办公厅关于印发老年教育发展规划(2016-2020年)的通知》中也指出,按照“保障权益、机会均等”的原则,“保障老年人受教育权利,努力让不同年龄层次、文化程度、收入水平、健康状况的老年人均有接受教育的机会”(中华人民共和国中央人民政府,2016)。2017年1月,《国家教育事业发展“十三五”规划》明确提出“推进老年教育机构逐步纳入地方公共服务体系,办好老年大学,有效扩大老年教育资源供给”,首次明确了老年教育属于国家公共服务体系的范畴(中华人民共和国中央人民政府,2017)。这些国家层面的政策制定和出台,进一步推动了全国各地老年教育事业的发展。
然而,在各省推进老年教育的过程中,虽然不同省份根据自身的省情制定了具有针对性的实施方案,体现出因地制宜的特色,但是也凸显出诸多问题,尤其体现在供求矛盾尖锐、资源配置不均等、老年教育公平缺失(王佳欢,2017)等方面。笔者认为,破解老年教育的核心问题在于通过为老年人提供公平的教育机会和适合的教育资源,促进老年人的学习发展,并彰显老年人服务社会的贡献和价值。然而,当前我国学者更多从教育学和社会学的角度来探讨老年教育的研究与实践,鲜有从管理学的视角来进行创新性研究。有鉴于此,笔者将从公共服务均等化的视角来探讨老年教育的发展问题。
1.何谓公共服务均等化
公共服务均等化是指“政府及其公共财政要为不同利益集团、不同经济成分或不同社会阶层提供一视同仁的公共产品与公共服务”(江明融,2006)。我国首次出现“公共服务均等化”的提法是在2005年10月党的十六届五中全会通过的《中共中央关于制定国民经济和社会发展第十一个五年规划的建议》中。其后这一概念在政策文本和研究中逐步演变为“基本公共服务均等化”,更加具体且突出关乎人民幸福生活所必需的诸如教育、就业、医疗卫生、社会服务、住房保障等的基本公共服务,其均等化的涵义涵盖机会均等、过程均等和结果均等三个方面。
在我国老龄人口激增和人口老龄化程度不断加剧的社会背景下,我国政府越来越重视老年教育。作为我国终身教育和学习型社会建设的重要组成部分,为老年人提供适宜的老年教育已经纳入公共服务的范畴。而作为一种公共服务,追求均等化是其应有之义。因此,在老年教育的语境下,笔者将“公共服务均等化”界定为“政府及其公共财政为老年群体提供一视同仁的促进其生存和发展所必需的公共产品和公共服务”。此内容与当前经济社会发展水平相适应,并随着经济社会的发展而变化。
2.教育领域公共服务均等化研究
公共服务均等化研究缘起于西方发达国家对自由资本主义弊端的批判,旨在强化政府对公共经济领域的控制,建立和完善公共财政体制,实现公共服务均等化。在教育领域,诸多学者从公共服务的角度对教育均等的内涵进行了深入研究。归纳起来,教育均等包括四个维度:一是教育机会的均等,强调起点公平;二是教育质量的均等,强调同等的教育在产品数量和质量上应大致相等;三是教育资源的均等,强调课程、师资等资源配置应均等,使学生享有平等选择课程的机会;四是教育目标的均等,强调教育对学习者未来生活各种机会的影响大体相等(Anderson,1967;Coleman,1968;沈有禄等,2006;张人杰,2009)。国外学者对教育领域公共服务的研究较为完善,对政府责任、财政投入、供给模式和评价机制等方面的研究已经形成体系(孙涛,2015),对弱势群体的教育权保障问题也给予了高度关注。我国学者对教育公共服务均等化研究主要聚焦于影响均等化的因素(如城乡“二元结构”)、公共教育多元供给模式(王洪涛等,2018;谢明等,2018)、公共教育资源配置(刘琼莲,2014;祝嘉悦,2016)、公共教育财政支出法律体系(刘畅,2016)、绩效考核与评估(罗哲,2014)等方面。这些研究从不同角度证明了教育作为一种基本公共服务在发挥均等化作用和功能过程中面临的困难以及尝试解决的策略,为本研究提供了重要的理论和方法支撑。
在老年教育领域,国外学者也非常注重老年教育发展中的公平性问题,但主要聚焦于老年人参与教育的权利保障与实践方面。西方老年教育通常过分关注经济理性主义,注重满足中产阶级的需求,而对工人阶级和少数族群等边缘性老年人的教育需求则关注不够(Alfageme,2007;Findsen,2007)。Formosa认为应保障社会成员在不同阶段和不同层次的学习权利,尤其要关注弱势群体(Formosa,2012;2014)。Mayo认为老年教育要以社会公平为导向,并基于社会政治框架提出了老年人的转换教育模式(Mayo,2003)。Martin在对英国社区教育(含老年教育)的实践总结中提炼出老年教育公平性涉及三个维度:一是受教育机会的均等,二是资源配置的均等,三是政策倾斜与保障,以此确保社区中每一个成员都能无差别地享有教育资源(Martin,1987)。此外,诸多国家还从立法高度保障老年人参与教育的权益和机会,如美国的《美国老年人法》、韩国的《少子化·高龄化社会基本法》、中国的《中华人民共和国老年人权益保障法》等均明确提出要落实弱势老年群体参与教育的权利,并制定了各种保障老年人受教育权利的措施。这些研究均指明探索老年教育均等化问题具有重要的理论与实践意义。而老年教育作为一种公共服务,其本身就内涵了均等化的要义,因此从公共服务均等化的视角来探讨老年教育的发展问题具有一定的创新意义。当前我国学者对公共服务均等化视角下的老年教育发展研究初有涉及。例如,王友农提出公共服务均等化视角下老年教育发展是公共服务均等化的一部分,均等化提供老年教育公共服务是政府的重要职责(王友农,2012)。还有学者从终身教育立法(兰岚,2019)、教育公共服务体系构建(程仙平,2019)、增量供给(黄健等,2016)等视角切入来探索老年教育发展的问题。这些相关研究不仅为本研究的开展提供了基础理论支撑,而且为本研究所关注的公共服务均等化维度划分及其内涵界定提供了学理上的支撑。
1.公共服务均等化理论框架构建
根据上述文献分析结果,本文拟构建促进老年教育发展的公共服务均等化理论框架。该理论框架包括四个维度:教育权利与机会均等、教育资源配置均等、教育质量均等、教育目标均等,各维度及其内涵见表1。需要说明的是,老年教育作为一种基本公共服务,必须首先通过国家和地方政府立法来给老年人赋权,以确保受教育权机会公平。其次,国家和地方政府应该根据国情和省情进行因地制宜的财政支持,尤其是经费、场地和硬件的配置均等。再次,由于老年教育群体构成的多样性和复杂性,决定了老年教育结果的多形态和多层次,因而必然需要与老年人需求相匹配的高质量的课程资源来确保教育质量的均等。最后,老年教育的结果最终将促进老年教育目标的均等,即让老年人获得终身而全面的发展,并以积极的社会参与来服务经济社会的可持续发展(叶忠海,2013)。
表1 促进老年教育发展的公共服务均等化理论框架

从以上理论框架的四个维度来看,老年教育权利与机会均等是促进老年教育发展的前提条件,老年教育资源配置均等和老年教育质量均等是实现老年教育发展的物质基础,三者形成合力最终有效促进老年教育目标均等的实现,四个维度之间的关系见下图。
图 公共服务均等化四维关系图
2.研究设计与实施
理论框架建构的目的最终是为了科学地指导实践。下文笔者将采用个案研究和调查研究的方法来考察广州市老年教育在均等化发展方面的现状,并结合国家和地方政府在推进老年教育均等化发展方面的政策和实践,来聚焦当前我国老年教育均等化发展中存在的关键问题,最终提出一些具有针对性的政策建议,以期更好地推进老年教育的均等化发展。
之所以选择广州市为个案,源于以下几方面的原因:其一,典型性。广州市作为国家中心城市,是粤港澳大湾区的核心引擎,是广东省的政治、经济、文化和科技中心,经济实力长期居于全国前列,对周边城市具有较大辐射作用。其二,特殊性。广州市老年人口基数大,除了户籍老年人口外,还有大量的非户籍老年人口,老年教育呈现出需求体量大、均等化发展任务重、难度大的特点。其三,政策性。广州市老年教育均等化发展正处于党中央提出建设粤港澳大湾区和“改革开放再出发”的关键时刻,老年教育如何服务经济社会发展,助力广州在四个方面“走在全国前列”,实现“老城市、新活力”,有着紧迫的现实需要。其四,可行性。笔者在广州市长期从事老年教育工作与实践,拥有丰富的老年教育政策文件、资源和实战经验。总之,以广州市个案,对于破解同类城市老年教育均等化发展困境具有实践意义。
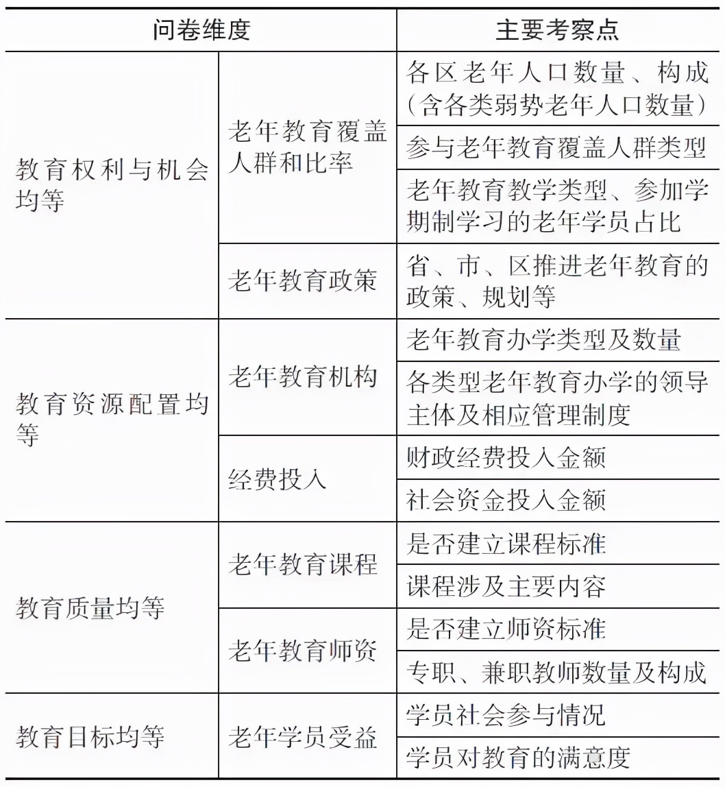
在调查问卷主体的编制过程中,笔者和课题组成员以上述促进老年教育发展的公共服务均等化理论框架为主要依据,同时借鉴了北京、上海、广州等城市已经建立的公共教育服务指标体系,主要从老年教育的供给能力、发展水平、财政投入、资源配置、教育信息化程度、学员受益、老年人社会参与度等方面对广州市老年教育均等化发展状况进行调查。调查问卷的维度及考察点如表2所示。
表2 调查问卷维度及考察点
初步问卷形成后,笔者邀请在成人教育和老年教育方面具有丰富研究和实践经验的专家学者和管理者进行内容把关,并在小范围内进行试测,对问卷题项的表述作出纠正和修改后,最终形成可正式施测的调查问卷。研究者于2018年5月-8月针对广州市11区(包括荔湾区、越秀区、海珠区、天河区、白云区、黄埔区、番禺区、花都区、南沙区、从化区、增城区)的老年教育办学机构(包括老干局、民政局、教育局系统、企业、高校等)进行抽样调查。同时选取全国老年教育发展较好的城市(包括上海、天津、厦门、南京、成都、北京、西安、长沙等)的老年教育办学机构的相关负责人进行电话访谈。总体上,该调查实施的范围较广,一定程度上也提升了研究结果的信度。
通过深入调研和分析,笔者以广州市老年教育实践为例,对广州老年教育发展现状进行检视,围绕研究理论框架,梳理老年教育发展中存在的主要问题。
1.广州市老年教育实践现状
1984年,广州地区第一所老年大学“广州市岭海老人大学”成立。广州市老年教育经历30多年的发展,取得了长足发展。经过对调研数据进行整理分析,笔者从以下5个维度描述广州老年教育实践现状。一是广州市老龄化水平高于全国平均水平。据统计,2017年底,广州全市户籍 60 岁以上老年人口为161.85万,占户籍人口比例为18.03%(并以每年5%的速度增长)(广州市老龄工作委员会等,2018);而2017年全国60岁以上老年人口为24090万,占总人口的比例为17.3%(中华人民共和国国家统计局,2018)。二是老年教育办学主体多元。目前,广州市老年教育办学主体主要由各级组织部老干部局、市老龄委与市民政局等涉老部门、文化广播新闻局等行政部门、企事业单位、高校、驻穗部队、私人投资公司等7类主体构成。三是老年教育办学层次凸显。据广州市民政局《2017年广州老龄事业发展报告和老年人口数据手册》,到2017年广州市共有老年大学38所,老年学校70所,老年教学点213个,构成了老年教育“大学-学校-教学点”三级办学层次。四是经费投入未常态化。目前广州市老年教育经费尚未纳入市、区两级经常性财政经费投入,而各级组织部下属老干局、民政局、人社局、文化广电旅游局等每年会有少量经费投向老年教育。五是老年人学习参与率低。据不完全统计,2017年底参加学期制教育的老年学员有近10万人,仅约占广州地区老年人口总量的6.18%。
2.老年人参与教育机会不均等,教育权利无法充分保障
老年人参与教育机会不均等主要表现为三个方面:一是老年教育服务供给严重不足,大部分老年人无法获得公平的入学机会。二是老年教育资源未能无差别地向城乡各层次的老年人群开放。诸多部门(如老干部局、驻穗部队、企业、高校等)会依照老年人退休前的身份对其入学身份进行限定,将不符合条件的老年人拒之门外。以广州市老年(干部)大学为例,自其1988年成立到2017年新校区投入使用之前,一直设有身份限制,直到2017年后才面向全社会招生。三是老年弱势群体因自身条件限制,难以获得学习机会。残疾老年人、贫困老年人和农村老年人等弱势群体虽然也有学习需求,但因身体条件、经济能力、地域限制等因素而无法获得学习资源并参与学习。如对广州市花都区农村老年人进行的抽样调查表明,农村老年人比城区老年人具有更强烈的学习意愿。但大部分老年人未能享有老年教育公共服务和产品,其受教育权利也无法得到切实保障。
3.老年教育资源配置不均等,基层老年教育资源匮乏
在我国老年教育发展进程中,资源配置不均等的现象普遍存在,主要体现在两个方面:一是区域间老年教育资源配置不均等。据中国老年大学协会2017年的统计,华东地区乡镇(社区)老年学校占全国老年学校的比例为37.1%,而西北地区仅占0.6%(叶忠海,2019),这表明全国老年教育资源主要聚集在华东地区,而西北地区的老年教育资源则严重匮乏。二是城乡间老年教育资源配置不均等。以广州市为例,调研数据显示,2017年有213个居(村)级老年教学点主要分布在白云区(有111个,占52.1%),其次是海珠区(有61个,占28.6%),而增城区、从化区、花都区三区虽然拥有大量的农村,但均无老年教学点(见表3)。由于老年教育资源配置长期向发达地区和城市中心聚集,而偏远落后地区、基层、农村老年教育的建设呈现空白状态,导致基层老年教育资源在场地、设施设备、课程、师资等方面严重匮乏 。
表3 2017年广州各区户籍老年人口及老年教育资源分布情况表(根据调研数据整理)
4.缺乏建设标准,城乡教育质量不均等问题突出
建设标准是老年教育质量发展的基础。我国尚未建立统一的课程、教材、师资、场地、信息化平台等老年教育资源建设标准,导致城乡教育质量不均等问题突出。一是师资水平参次不齐,农村师资尤其短缺。老年教育教师以兼职教师为主体。有学者对215所老年大学进行调研后发现,教师总人数为6541人,但兼职教师却达到6377人,占教师总人数的比例高达97.5%(叶忠海,2019)。兼职教师来源广泛,再加上师资培养标准缺失,未能系统开展培训,致使其教育教学能力千差万别。二是课程开发建设缺乏整体规划,由各层级老年教育机构自行实施,质量难以保障。三是城乡基层老年教育场地建设严重不足,与老年教育教学开展的场地需求不相匹配。四是城乡基层信息化建设滞后,优质线上课程资源缺乏输送渠道,优质教育资源未能有效覆盖城乡老年人群。
5.老年教育产品内容单一,教育目标未能有效实现
老年教育目标的实现,以教育供给与学习需求的良好契合为前提。老年教育产品以课程为主要形式。当前我国老年教育课程建设趋向同质化,与老年人学习需求的契合度较低。由于老年教育群体的年龄跨度大,群体结构复杂,因而对老年教育课程的层次性要求更加突出。以广州市老年开放大学办学系统为例,2018年上学期开设线下课程38门,其中书画、音乐、手工艺术、舞蹈等闲暇教育课程占84%,而与老年人力资源开发相关的课程几乎缺失,也没有开发满足不识字的老年人和农村老年人学习需求的相关课程(谢宇,2018)。对湖南、江苏、上海、福建、四川等地老年大学线上开设课程的调研数据也表明,当前的老年教育课程仍停留在“兴趣”和“课程”层面。老年教育服务和产品的单一性与学习需求的多样性之间的矛盾,导致老年教育的目标难以实现。
6.领导体制和政策制度缺乏,制约老年教育发展水平
老年教育作为公共服务的重要构成部分,其良性发展的关键在于“党委领导和政府主导”的领导体制和管理机制,其政策制度环境主要包括法律法规建设、财政经费投入、考核激励机制等多个方面。但目前的情况并不乐观,以广州市为例,广州市老年教育起步较早,经历30多年的发展形成了多元主体推动老年教育发展的格局。但由于缺少健全的老年教育领导体制和管理机制,致使广州市老年教育建设呈现出明显的碎片化、零散化、重复化、低效化状态。虽然广州市于2018年4月颁发了《广州市推进老年教育发展实施方案(2018-2020)》,从政策层面明确了推进广州市老年教育发展的相关要求,但仍未建立健全老年教育领导体制及管理运行机制,亦未明确老年教育发展常态性财政经费投入保障机制,这仍然是制约广州市老年教育发展的瓶颈问题。
1.确立老年教育均等化发展战略
当前我国已进入中国特色社会主义新时代,正处于两个一百年的交汇期和中华民族伟大复兴的关键时期。“以人民为中心”发展老年教育是政府的一项基本职能。老年群体能否获得良好的社会公共服务与尊重,决定了他们是否拥有高度的获得感与幸福感,进而成为衡量我国社会进步的重要标尺。为积极应对老龄化社会的问题并服务经济社会可持续发展,各级党委和政府首先应该贯彻党中央“以人民为中心”的发展理念,将老年教育纳入本级政府基本公共服务职能体系,全面推进老年教育,落实老年人学习权益。其次,需以老年人的全面发展为中心,营造老年教育可持续发展的政策制度生态环境,积极构建终身学习体系。再次,应以服务经济社会发展为重心,着力打造促进老年人力资源开发的教育服务和产品,为创新社会治理和经济社会可持续发展提供可靠的人力资源,凸显老年教育目标价值,有效应对人口老龄化社会问题与挑战。
2.构建政策制度生态环境,保障老年人受教育权利和机会均等
以立法形式将老年教育确定为政府意志,是老年教育发展的最高保障机制。国外老年教育发展水平较高的国家,如日本、韩国、德国、美国等均从立法高度保障了老年人的教育权益。国内如天津、福建、上海等地也出台了老年教育相关法律,为老年教育发展提供了法律保障,同时为构建和优化老年教育的领导体制和政策制度的生态环境提供了政策依据。如上海于1985年就建立了由市领导参加、以上海市工农教育委员会为牵头单位、以联席会议形式建立起来的老年教育领导制度。该制度将老年教育纳入国民教育序列,将经费纳入财政预算,同时制定了老年教育管理制度和考核激励机制,显著推进了老年教育的发展。借鉴上海等地的经验,在老年教育均等化发展的价值追求下,各级政府的当务之急是建立起老年教育领导体制,完善人财物保障机制、管理运行机制和考核激励机制等,由此切实保障老年人参与教育的权利和机会均等。另外,还需重点关注老年弱势群体参与教育的机会均等问题。据统计,我国2016年已有大约5000万的农村留守老人(李鹏辉,2018),他们普遍存在贫困、生活方式单一、心理健康状况差等问题(王艺璇等,2018),而且我国的失能老年人口预计在2020年达到4200万人,2030年达到6168万人(赵瑾,2017)。这些现实问题迫切要求我们为老年弱势群体提供形式多样的教育配送服务,促进老年弱势群体身心健康发展并使其积极地参与各种社会活动。
3.以城乡社区老年教育建设为重心,促进资源均等配置
我国城市老年教育资源建设主要集中在城区,尤其是老城区,基层农村老年教育资源严重匮乏,而我国74.9%的老年人主要分布在农村(叶忠海,2019),这表明我国农村老年教育需求体量巨大。因此,我们应以农村社区为重点,给予相应财政倾斜,从课程、场地建设、设施设备配置、师资培养等方面全面提升城乡社区老年教育资源配置水平,促进资源配置均等。具体而言,有5方面的建议:其一,将老年教育纳入国民教育序列,加大对老年教育的财政投入力度。其二,落实城乡社区老年教学点建设任务,建设老年人便捷学习的“家门口大学”。其三,对财政能力较弱的区域给予适当财政倾斜,对老年教育发展提供兜底性财政支持。其四,根据老年教育资源配置现状和各区域老年人口比例构成,规划资源整合建设方案,形成教育资源配置动态机制。其五,加强信息化建设,开展远程教育,实现优质老年教育资源无差别的城乡覆盖,进一步促进资源配置均等。国外如澳大利亚的 U3A Online和美国的 Senior Net均应用现代信息技术免费为各类老年人提供课程,并为无法参加当地老年大学课程学习的老人免费提供在线课堂(顾凤佳,2015)。国内如上海、天津、山东等地也已开展老年远程教育,为城乡老年人免费提供线上课程资源,使老年人能够均等享有各类优质教育资源。
4.构建建设标准,强化考核督导,促进老年教育质量均等
老年教育质量均等的关键在于老年学员能均等享有大体相等的教育资源,因此构建老年教育产品和服务建设标准,建立质量保障体系是解决城乡各类老年教育质量不均等问题的核心。如上海在2012-2013年间先后建立了“老年教育师资培训中心”“老年教育教材研发中心”“老年教育教学研究指导中心”等11个中心。各中心聚集专业力量,发挥优势,构建了各类资源建设标准,推动了老年教育产品和服务的高质量发展。借鉴上海的经验,在推动老年教育均等化发展中,我们亟需构建老年教育建设标准,包括经费投入标准、课程开发标准、师资准入培养标准、场地及设施设备配置标准、信息化平台建设标准、质量评估标准等,不断提高老年教育产品建设质量和效能。同时,要建立考核评价机制,加强对各类老年教育资源建设质量和效能的过程性考核评价,确保老年教育产品和服务的供给质量。最后,应加强对城乡各类老年教育机构的督导评估工作,综合其教学过程、学员反馈、场地条件等信息对其办学给予指导和评估,促进其规范化,以保障老年教育的质量均等。
5.构建“需求导向式”供给体系,促进老年教育目标均等实现
“需求导向式”的教育供给体系是“以老年人为中心”的实践体现,只有为老年人提供契合学习需求的教育产品和服务,才能促进老年教育目标的均等实现。首先,“需求导向式”供给体系的构建需全面把握各区域城乡老年人全面发展的教育需求和社会发展需求,对各种类型的老年人按城乡、性别、年龄段、学历层次、户籍与非户籍等多个维度进行需求调查与分析,从而为老年教育资源建设规划提供可靠的依据。其次,“需求导向式”供给体系构建还需扎根中国传统文化和地域特色,开发老年教育特色产品,满足老年人本土化学习需要,发挥老年人代际传承、弘扬优秀传统文化的社会价值。最后,“需求导向式”供给体系构建还需充分链接各类社会资源,拓宽老年人社会参与渠道,拓展教学活动环节,切实提升老年人的社会参与度,彰显老年人服务社会的人生价值与贡献。如福建德化县老年大学学员深入社区实践,成为知三农、拉地气、为三农的时事宣传员、民事调解员、文化协管员等农民喜爱的“十大员”,有32%的学员参加了基层社会治理,服务社会建设并实现了自身价值(中国老年大学协会课题组,2017)。
6.创新体制机制,充分吸纳社会市场资本,加快老年教育发展进程
广泛吸纳各类优质社会组织参与老年教育,充分运用社会市场资本,既是我国社会治理体系建设和经济社会发展的现实需要,也是促进老年教育发展的重要补充。一方面,由于我国老龄化速度快、体量大、任务重的特点,以及新时代老年人日益增长的精神文化追求,决定了我国老年教育需求量的激增,这就要求我国老年教育的发展需要多方力量的注入和参与。另一方面,我国社会组织发展日益成熟,为其广泛和高质量参与老年教育提供了良好的基础。以广州市为例,据统计,2017年12月底广州市登记注册社会组织有7594家(胡小军,2018),如何充分发挥这些社会组织的优势,使其积极参与到老年教育发展进程中,是政府节约社会成本和挖掘社会力量的重要途径。因此,我国亟需加快体制机制创新,充分吸纳社会市场资本,营造吸纳优质社会组织参与老年教育的生态环境,加速老年教育事业的发展。比如,可以借鉴财政部、税务总局、发展改革委等部门印发的《关于养老、托育、家政等社区家庭服务业税费优惠政策的公告》的相关做法,让社会组织的市场资本投向老年教育,从税收、场地租金、子女就学等方面给予一定的优惠,也可以进一步开放投资渠道,吸纳更多的社会市场资本参与老年教育事业,为我国老年教育发展提速。
老年教育是我国公共服务体系的重要组成部分。面对老龄化社会的危机与挑战,各级政府能否及时提供并充分发展与之相配套的公共服务产品意义重大。本研究基于公共服务均等化理论,提出了促进老年教育发展的公共服务均等化理论框架,并以广州市老年教育作为个案,对我国当前老年教育均等化的现状和问题进行了全面分析,并在此基础上提出了推动我国老年教育发展的政策建议。
参考文献:
[1]程仙平(2019). 老年教育公共服务体系的构建逻辑与图景——基于新公共服务理论视角[J]. 河北师范大学学报教育科学版,(4):95-100.
[2]顾凤佳(2015). 国外老年教育信息化的发展及启示——基于澳大利亚、美国和英国的经验[J]. 江苏开放大学学报,(2):26-32.
[3]广州市老龄工作委员会,广州市民政局,广州市统计局(2018). 2017年广州市老龄事业发展和老年人口数据手册[M].广州:南方日报出版社:1-2.
[4]郭玉贵(2017). 老龄化:全球共同面对的问题与挑战[J]. 社会治理,(1):53-62.
[5]胡小军(2018).广州社会组织2017年度发展报告发布[EB/OL].[2018-01-24]. http://gzioso.org.cn/html/news/0124P52018.html
[6]黄健,吴真(2016). 教育公平视域下老年教育的发展研究——基于上海老年教育的一项实证研究[J]. 当代继续教育,(4):8-15.
[7]江明融(2006). 公共服务均等化论略[J]. 中南财经政法大学学报,(3):43-47.
[8]兰岚(2019). 我国终身教育立法公民学习权保障路径探析[J]. 河北师范大学学报(教育科学版),(4):86-94.
[9]李鹏辉(2018). 我国农村留守老人的养老问题探析[J]. 西部财会,(7):71-73.
[10]刘畅(2016). 公平理念下公共教育财政支出法律制度研究[D]. 沈阳:辽宁大学:137-163.
[11]刘琼莲(2014). 论基本公共教育服务均等化及其判断标准[J]. 中国行政管理,(10):33-36.
[12]罗哲(2014). 构建基本公共教育服务均等化绩效考核新框架[J]. 人民教育,(18):39-40.
[13]沈有禄,憔欣怡(2006). 教育券的重要价值取向:教育公平[J]. 外国教育研究,(2):33-37.
[14]孙涛(2015). 我国基本公共教育服务均等化问题研究——基于政府责任与财政投入视角的分析[D]. 大连:东北财经大学.
[15]王洪涛,陈洪侠(2018). 辽宁城乡基本公共教育服务均等化问题研究[J]. 辽宁教育行政学院学报,(2):64-68.
[16]王佳欢(2017). 回顾与展望:当前我国老年教育的研究与发展[J]. 成人教育,(11):36-39.
[17]王艺璇,何云峰,王蕾奇(2018). 农村留守老人生存困境及对策研究——基于山西省翼城县的访谈解析[J]. 云南农业大学学报(社会科学),(4):30-37.
[18]王友农(2012). 论老年教育均等化[J]. 老年教育(老年大学),(10):16-18.
[19]吴玉韶(2018). 到2050年前后,我国老年人口将达到峰值4.87亿![EB/OL]. [2018-02-27]. http://www.sohu.com/a/224250293_611014.
[20]谢明,李梦楠(2018). 教育公共服务双重困境下的反思:标准化与多元供给[J]. 现代管理科学,(10):3-5.
[21]谢宇(2018). 社会参与理论视阈下老年教育课程体系构建策略——以广州老年开放大学为例[J]. 广州市广播电视大学学报,(5):1-8.
[22]叶忠海(2013). 老年教育若干基本理论问题[J]. 现代远程教育研究,(6):11-16.
[23]叶忠海(2019). 中国老年教育发展研究[M]. 上海:华东师范大学出版社:15-16.
[24]张人杰(2009). 国外教育社会学基本文选[M]. 上海:华东师范大学出版社:196.
[25]赵瑾(2017). 农村失能老人养老困境及对策研究——以淳化县200位农村老人的调研为例[D]. 西安:陕西师范大学:6-9.
[26]中国老年大学协会课题组(2017). 中国特色老年大学开门办学理论与实践[M]. 徐州:中国矿业务大学出版社:105-106.
[27]中华人民共和国国家统计局(2018). 我国60岁及以上老年人口2.4亿人,达17.3%,老龄化程度加深[EB/OL]. [2018-01-30]. https://www.sohu.com/a/219932736_99906413.
[28]中华人民共和国中央人民政府(2016). 国务院办公厅关于印发老年教育发展规划(2016-2020年)的通知[EB/OL]. [2016-10-05]. http://www.gov.cn/zhengce/content/2016-10/19/content_5121344.htm.
[29]中华人民共和国中央人民政府(2017). 国务院关于印发国家教育事业发展“十三五”规划的通知[EB/OL]. [2017-01-10]. http://www.gov.cn/zhengce/content/2017-01/19/content_5161341.htm.
[30]祝嘉悦(2016). 发达国家基础教育均等化的经验及启示——基于基本公共服务均等化视角的分析[J]. 中国管理信息化,(3):214-216.
[31]Alfageme, A.(2007). The Clients and Functions of Spanish University Programmes for Older People: A Sociological Analysis[J]. Aging & Society, 27(3): 343-361.
[32]Anderson, C. A.(1967). Sociological Factors in the Demand for Education in Social Objectives in Educational Planning by Study Group in the Economics of Education[M]. Paris:OCED:30-47.
[33]Coleman, J. S. (1968). The Concept of Equality of Education Opportunity[J]. Harvard Education Review, 38(1):7-22.
[34]Findsen, B.(2007). Freirean Philosophy and Pedagogy in The Adult Education Context: The Case of Older Adults’ Learning[J]. Studies in The Philosophy of Education, 26(6):545-559.
[35]Formosa, M.(2012). Lifelong Education for Older Adults in Malta: Current Trends and Future Visions[J]. International Review of Education, 58(2):271-292.
[36]Formosa, M.(2014). Lifelong Learning in Later Life[M]// Schmidt-Hertha, B., Krašovec, S. J., & Formosa, M. (eds). Learning across Generations in Europe. Sense Publishers, Rotterdam:11-21.
[37]Martin, I.(1987). Community Education: Towards a Theoretical Analysis[M]// Allen, G., Bastiani, J., & Martin, I. et al. (eds). Community Education: An Agenda for Educational Reform. England: Open University Press: 9-32.
[38]Mayo, P.(2003). A Rationale for a Transformative Approach to Education[J]. Journal of Transformative Education, 1(1):38-57.
收稿日期 2019-05-31 责任编辑 刘选

文章来源:现代远程教育研究
版权声明:我们致力于保护作者版权,注重分享,被刊用文章【黄浦区老年大学课程(谢宇)】因无法核实真实出处,未能及时与作者取得联系,或有版权异议的,请联系管理员,我们会立即处理! 部分文章是来自自研大数据AI进行生成,内容摘自(百度百科,百度知道,头条百科,中国民法典,刑法,牛津词典,新华词典,汉语词典,国家院校,科普平台)等数据,内容仅供学习参考,不准确地方联系删除处理!;
工作时间:8:00-18:00
客服电话
电子邮件
beimuxi@protonmail.com
扫码二维码
获取最新动态
