这两天娱乐圈考研圈的瓜可真大,大家可别只顾着吃瓜,忘了复试这回事!
今天的内容非常!超级!重要!一定要收藏起来!
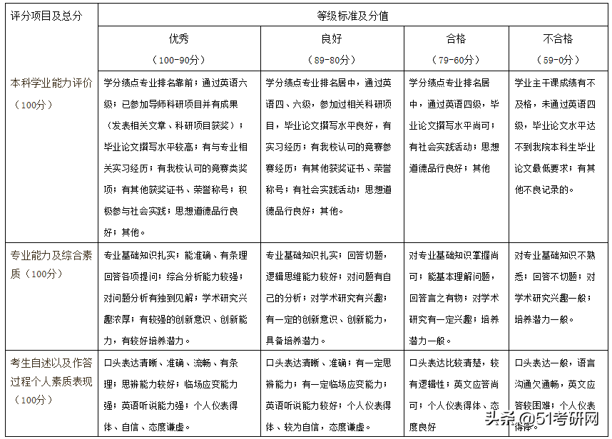
我们都知道,考研的复试,面试很大程度决定你能否被录取。想到考研面试,你是不是特别想偷偷瞄一眼面试导师手中的打分表长啥样,他们到底从哪一方面打分呢?如何表现才能得高分呢?
于是乎,小编想到如果能让你们提前看看打分表,就可以更精准地按照复试考查点去准备,提高自己的不足,在复试时注意各方面的表现,就可以更有把握上岸啦!
下面一起来看看这写决定考研人命运的“打分表”长什么样吧!
注意,不同学校复试面试评分标准有差别,下面是多所高校的打分表,大家可以综合对比看一看。
中南财经政法大学哲学院复试面试考核:综合素质+外语听力与口语+专业基础知识和综合能力(基础知识掌握+问题理解能力+问题表达能力)
下面这份打分表关于口语部分的评分非常详细:
(面试的综合成绩考核考生的英语口语和听力、思想素质和品德、创新能力、专业素养。)
中国地质大学(武汉)经济管理学院面试考核包括考生自述(1-2分钟)、考生抽题、考生回答、专家提问、专家评分五个部分。
如果大家不知道英语口语部分如何入手准备,可以参考燕山大学的评分标准,首先考生需要英语自我介绍 ,评委就考生籍贯、本科来源、家庭成员、兴趣爱好、专业方向、就业领域等问题进行外语提问,那么涉及到这些的英语相关词句,大家要做好准备,并且背熟到能够很自然、不卡壳、流畅的表达。如果考场提问到自己没有准备到的内容,灵活应变。
专业知识方面,20年时没有笔试,专业课采用问答形式,考生抽签回答问题,关于专业综合能力,主要考察考生对本专业知识结构的把握和理解程度。
个人培养潜力综合能力从考生过往经历评分,包括考生的科研成果、社会实践、创新能力,综合能力根据考生的回答问题的表现,本科修业水平等等。
燕山大学复试评分标准
南昌航空大学环境与化学工程学院考研复试面试评分要点。
山西农业大学环境与化学工程学院考研复试面试评分要点:
看完上面这些复试打分表,综合一下,复试考查的内容不外乎:本科阶段成绩/表现、英语听力/口语、专业素质和综合能力、个人品行/性格和综合能力等,其中分值占比最高的是专业素质和综合能力,在面试过程中你对本专业的理解,回答问题的广度和深度进行打分。
今年依然有采取线上复试的可能,如果线上的话则可能取消笔试,用口试的方式代替。大家一定要注意在回答问题时首先要礼貌,不要“抬杠”,更不要表现不尊重面试老师。一方面考察专业知识,另一方面还会重点看考生的心理素质,不懂得变通、死板、情绪容易激动、或者其他比较极端的表现,导师选择学生比较怕这样的,因为读研需要一定的抗压能力,动不动就情绪激动,表现极端,老师也不敢要的。
结合上面的复试评分表,建议大家把一些考查的重点关键词写下来,然后对照着去准备,弥补不足。真心希望同学们都能上岸!努力!加油!冲鸭!你一定会上岸哒!
版权声明:我们致力于保护作者版权,注重分享,被刊用文章【中南财经政法大学哲学院(打入内部)】因无法核实真实出处,未能及时与作者取得联系,或有版权异议的,请联系管理员,我们会立即处理! 部分文章是来自自研大数据AI进行生成,内容摘自(百度百科,百度知道,头条百科,中国民法典,刑法,牛津词典,新华词典,汉语词典,国家院校,科普平台)等数据,内容仅供学习参考,不准确地方联系删除处理!;
工作时间:8:00-18:00
客服电话
电子邮件
beimuxi@protonmail.com
扫码二维码
获取最新动态
