大学生作为高知人才,被国家寄予很大的期望,也给予了很多鼓励政策,比如大学生创业补贴以及考研的扩招。但学生们可能会想自己也没有成本创业,也没有考研的欲望,是不是这些鼓励就与我无关的呢?
但实际上只要大学生走正常的流程,毕业之后进入工作也有很多福利可以领取。比如一些省市为了留住高学历人才,给予知名学校的高材生一些补贴或者是包分配的政策。
有的学校为了招到博士生还悬赏了百万安家费,但学生们会下意识认为这些只有高学历学生才可以享有。实际上只要是大学本科毕业的学生,就可以够得到一部分政策补贴。让我们来看看有哪些吧!
补贴的实际意义就是在一部分人困难时施以援手,帮助那些人维持生活。而大学生的困难时期,也无非就是刚毕业就那段时间,在如今大学生就业如此艰难的情况下,国家也不得不施以援手。
编制内的组织这几年实际上多多少少都有进行扩招,但大学毕业生的数量增幅实在是太高了。因此这些扩招依然不能够减缓大学生就业的燃眉之急,仍然有很多大学生没有岗位,举步维艰。
因此对于入职中小型企业的大学生,国家也给予了补贴政策。学生在毕业两年之内,与用人单位签订了一年以上合同,并且缴纳了半年社保后,就可以凭申请的创业证到人社局领取补贴。
根据不同地域政策情况的不同,补贴的数额会有变动,不过大部分地区都是3000元左右,如果是符合条件的同学,可以留意一下本地区的政策。毕竟补贴也不少。可以暂缓大学生的就业尴尬期。
这3000元左右的补贴算是对学生工作成本的补助,但对于如今很多在外地打工的学生来说。最大的困难仍然是住房问题,而这也是学生每月花销的大头,因此住房补贴国家也是有政策的。
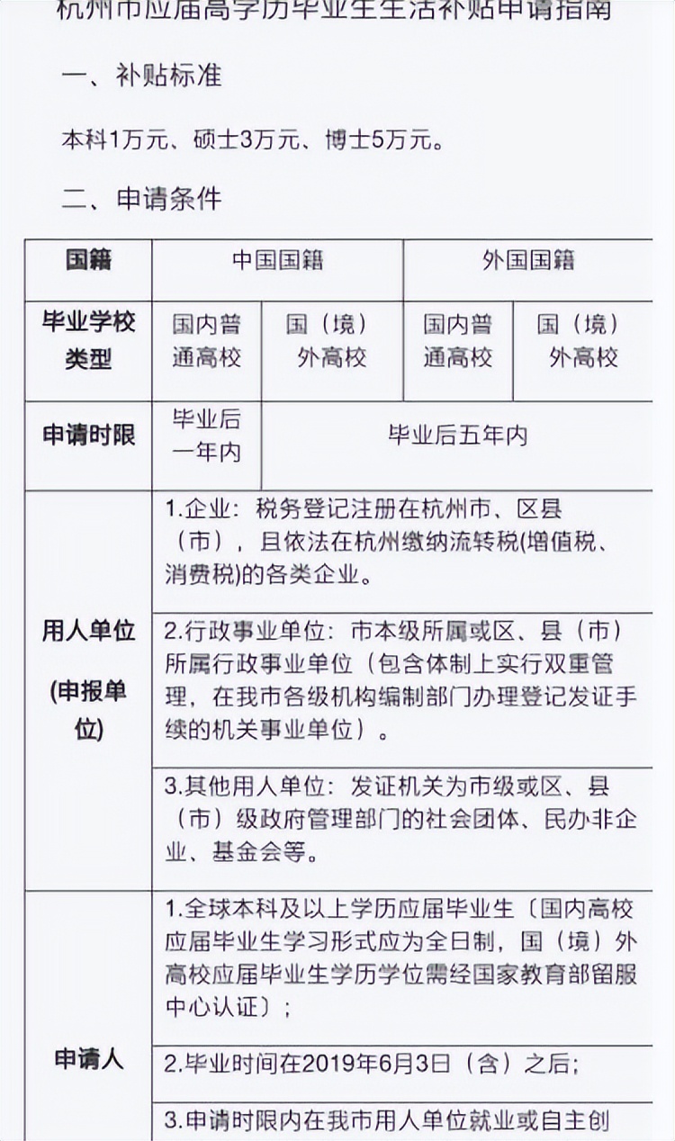
如图,是杭州的住房补贴政策,本科生一年可以领到1万元,如果是研究生和博士生,可以分别得到3万元和5万元,出手也是十分大方的。三年到期之后可以再次申请,一共可以领6年。
这一政策也是根据地区不同有所差异,但按照杭州的租房均价来看,1万元对于刚毕业的学生而言,确实能缓解大部分的租房压力。符合要求的学生,拿着毕业证、身份证和户口本去当地机关办理。
上文提到的补贴政策,推出的原因都是国家为了扶持大学生毕业就业,缓解就业难的问题,因此如果不符合要求的学生是无法领到这些补贴的,如果是毕业不久的学生一定要注意不要错过了时间。
因为每个省市发展不同,工作生活的成本不同,所以各项补贴数额都会有些参差,这次我们先以杭州为例,学生想要在毕业后领取住房补贴,学历就必须在本科以上,并且已经缴纳半年社保。
而我们可以看到学生每年可以领取一次住房,补贴三年期满之后学生可以再次申请,但申请的条件是学生要提供收入低于平均可支配收入的证明,这样就可以再领3年的住房补贴,一共是6年。
有的学生毕业时没有注意国家政策,错过了住房补贴的也可以申请公租房补贴,这个补贴就不是按年发了,而是每个月800多元,但公租房补贴和住房补贴学生只能领取一个。
虽然补贴是国家对大学生的扶持,但都是由当地部门发放的,所以因为各个地区的不同情况,到手的金额会有差异。更加需要人才的地区,可能给予学生的补贴就会更高一些。
但这些补贴多数都是对本科生、研究生、博士生设立的,如果是学历较低的大专学生,也许没有这么多可以领取的补贴项目。但如果学生参与自主创业,还是可以领取到创业相关的补贴。一般在5万元以上。
另外这些补贴都是学生需要亲自去有关部门申请的,学生应该尽快准备好需要的材料赶紧申请。因为如今毕业生越来越多,补贴对于国家来说也是一笔不小的开销,为了防止变动,学生也应该赶紧下手。
今日话题:你如何看待这件事呢?
(图片来源于网络,如有侵权请联系删除)
版权声明:我们致力于保护作者版权,注重分享,被刊用文章【大学生村里有补助吗(别错过)】因无法核实真实出处,未能及时与作者取得联系,或有版权异议的,请联系管理员,我们会立即处理! 部分文章是来自自研大数据AI进行生成,内容摘自(百度百科,百度知道,头条百科,中国民法典,刑法,牛津词典,新华词典,汉语词典,国家院校,科普平台)等数据,内容仅供学习参考,不准确地方联系删除处理!;
工作时间:8:00-18:00
客服电话
电子邮件
beimuxi@protonmail.com
扫码二维码
获取最新动态
