各学院:
根据《省教育厅关于加强和改进 2020 年高等教育"专升本"工作的意见》(黔教函〔2020〕86 号 )文件精神,现将我校 2020 年"专升本"免试生选拔有关工作事项通知如下,请各教学学院配合执行:
一、招生计划
2020 年我省本科院校"专升本"招生计划按照教育部下达我省的计划(含免试生计划)进行安排。具体"专升本"招生计划另行通知。
二、选拔范围
1.当年贵州省普通全日制高职高专应届毕业生,且截止当年 8 月31 日取得当年应届普通专科毕业资格。
2.具有我省高职(专科)学历的退役士兵。
三、选拔条件
(一)退役军人免试入学。符合《中共贵州省委 省人民政府贵州省军区关于进一步加强新形势下征兵工作的意见》有关专科生免试转入本科学习条件的退役军人,可免试入学。
(二)高职高专学生免试入学。符合选拔范围的学生,同时具备以下条件可免试入学:
1.具有中华人民共和国国籍;
2.思想品德良好;
3.身体健康;
4.学生在校期间过程性考核合格;
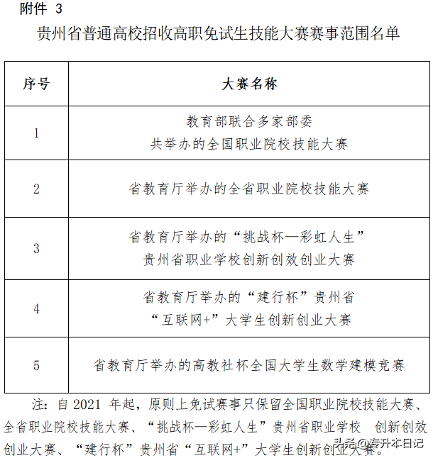
5.在校期间(截止到 2020 年 3 月 31 日前)参加教育部举办的技能大赛获国家级三等奖及以上(团体奖或个人)或贵州省职业院校技能大赛一等奖(团体奖或个人)的我省应届专科毕业生(具体赛事名单见附件 3)。
四、选拔程序
具体程序按如下办理:
1.符合条件的学生,采取个人自愿申报,所在学校初审推荐,省教育厅统一审核,高校录取的程序进行;
2.学生根据所学专业选择填报市(州)本科高校的相同或相近专业类;
3.学生填写《贵州省普通高校招收高职免试生志愿表》(附件 1)以及有关资料(全国、全省职业院校技能大赛获奖证书复印件),所报材料需各学院指定一名老师负责审核免试生原件,并在复印件上签注"已验收原件无误"字样,与《贵州省普通高校招收高职免试生志愿表》(附件1)一起于 4 月 15 日交教务处,逾期不予受理。
附件:
1.贵州省普通高校招收高职免试生志愿表
2.贵州省普通高校招收高职免试生基本情况一览表
3.贵州省普通高校招收高职免试生技能大赛赛事范围名单
备注:具有免试资格的学生只能报一所高校,2 个对口专业。
说明:"考生号"栏为学生报名时全省统一编排的考生号。 "奖项"栏所获奖项目及级别,如有多项具备保送条件奖项,填写最高级别的一项。 "填报志愿"栏准确填写拟报高校志愿的高校名称、专业名称。
注:自 2021 年起,原则上免试赛事只保留全国职业院校技能大赛、全省职业院校技能大赛、"挑战杯—彩虹人生"贵州省职业学校 创新创效创业大赛、"建行杯"贵州省"互联网+"大学生创新创业大赛。
院属各系:
根据黔教函〔2020〕86号文件《省教育厅关于加强和改进2020年高等教育"专升本"工作的意见》指示,现对我院2020年"专升本"免试资格审核工作做出安排如下:
一、选拔范围
1、我院2020年普通全日制高职高专应届毕业生,且截止2020年8月31日取得当年应届普通专科毕业资格。
2、具有我院高职(专科)学历的退役士兵。
二、免试政策
(一)退役军人免试入学
符合《中共贵州省委 贵州省人民政府 贵州省军区关于进一步加强新形势下征兵工作的意见》有关专科生免试转入本科学习条件的退役军人。
(二)高职高专学生免试入学
1、具有中华人民共和国国籍;
2、思想品德良好;
3、身体健康;
4、学生在校期间过程性考核合格;
5、在校期间(截止于2020年3月31日前)参加教育部举办的技能大赛获国家级三等奖及以上(团体或个人)或贵州省职业院校技能大赛一等奖(团体或个人)的应届专科毕业生(具体赛事名单见附件3)。
三、选拔流程
1、符合条件的学生,采取个人自愿申报,在2020年4月14日前向班主任老师提供相应材料,未提供材料的学生,视为放弃免试资格。需要提交的材料为:
(1)《贵州省普通高校招收高职免试生志愿表》,填写后打印,电子版1份,纸质版2份,签字栏必须是学生本人手签。
(2)本人有效居民身份证复印件2份。
(3)参加技能大赛达免试条件的同学:提供获奖证书原件(审核用,审核确定后退还)以及复印件2份。
(4)退役军人中达免试条件的同学:按《中共贵州省委 贵州省人民政府 贵州省军区关于进一步加强新形势下征兵工作的意见》提供审核资料。
2、班主任汇总后,交各系招就联络老师汇总,严格审核申报学生是否符合免试条件,于2020年4月16日前,将以下资料整理好报送学院招生就业指导中心:
(1)《贵州交通职业技术学院2020年专升本免试生名单》,电子版。
(2)《贵州省普通高校招收高职免试生基本情况一览表》,电子版以及系上领导签字并加盖系公章的纸质版1份。
(3)免试学生的申报资料,请对照原件审核,《免试生志愿表》上须加盖院长签章以及学院公章,各复印件上须签署"已验收原件无误"并加盖学院公章。请整理资料,按照上述(1)中名单顺序进行排序。
3、学院招生就业指导中心按各系报送资料,对学生免试资格进行审核,于2020年4月17日确定免试推荐名单,并上报省教育厅职成教处审核。
四、其他
1、特别强调:因时间紧,请务必按照时间节点完成,逾期不予受理!
2、专升本考试分为文化考试和专业课考试,有关报名、考试时间等具体事情尚未确定,将另行通知。
3、获得免试资格的同学,也请关注后续报名摄像等工作安排,如届时未参加,也将取消免试资格。
版权声明:我们致力于保护作者版权,注重分享,被刊用文章【贵州工程应用技术学院(2020贵州工程应用技术学院和交通职业技术学院专升本免试选拔通知)】因无法核实真实出处,未能及时与作者取得联系,或有版权异议的,请联系管理员,我们会立即处理! 部分文章是来自自研大数据AI进行生成,内容摘自(百度百科,百度知道,头条百科,中国民法典,刑法,牛津词典,新华词典,汉语词典,国家院校,科普平台)等数据,内容仅供学习参考,不准确地方联系删除处理!;
工作时间:8:00-18:00
客服电话
电子邮件
beimuxi@protonmail.com
扫码二维码
获取最新动态
