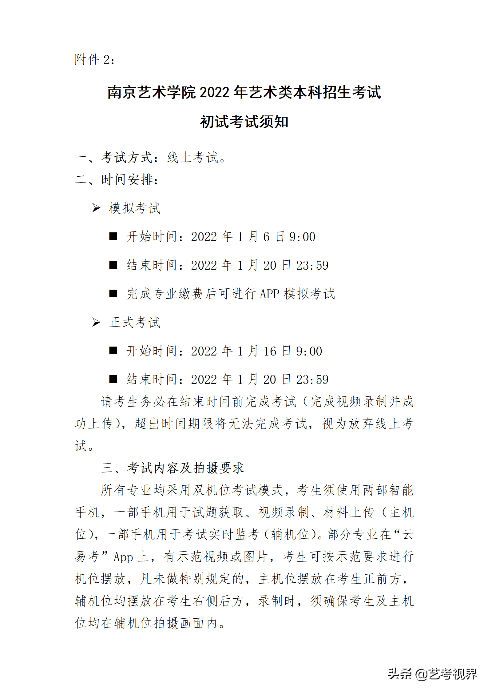
南京艺术学院2022年艺术类本科招生考试初试考试须知公布!
考试方式为线上考试。时间安排:模拟考试时间为2022年1月6日-1月20日,正式考试时间为2022年1月16日-1月20日
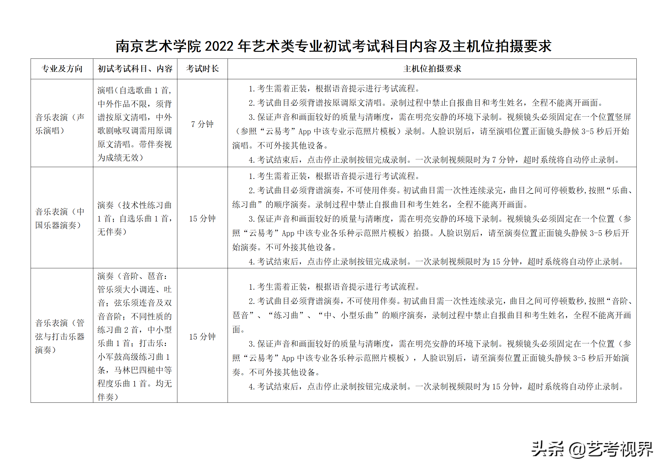
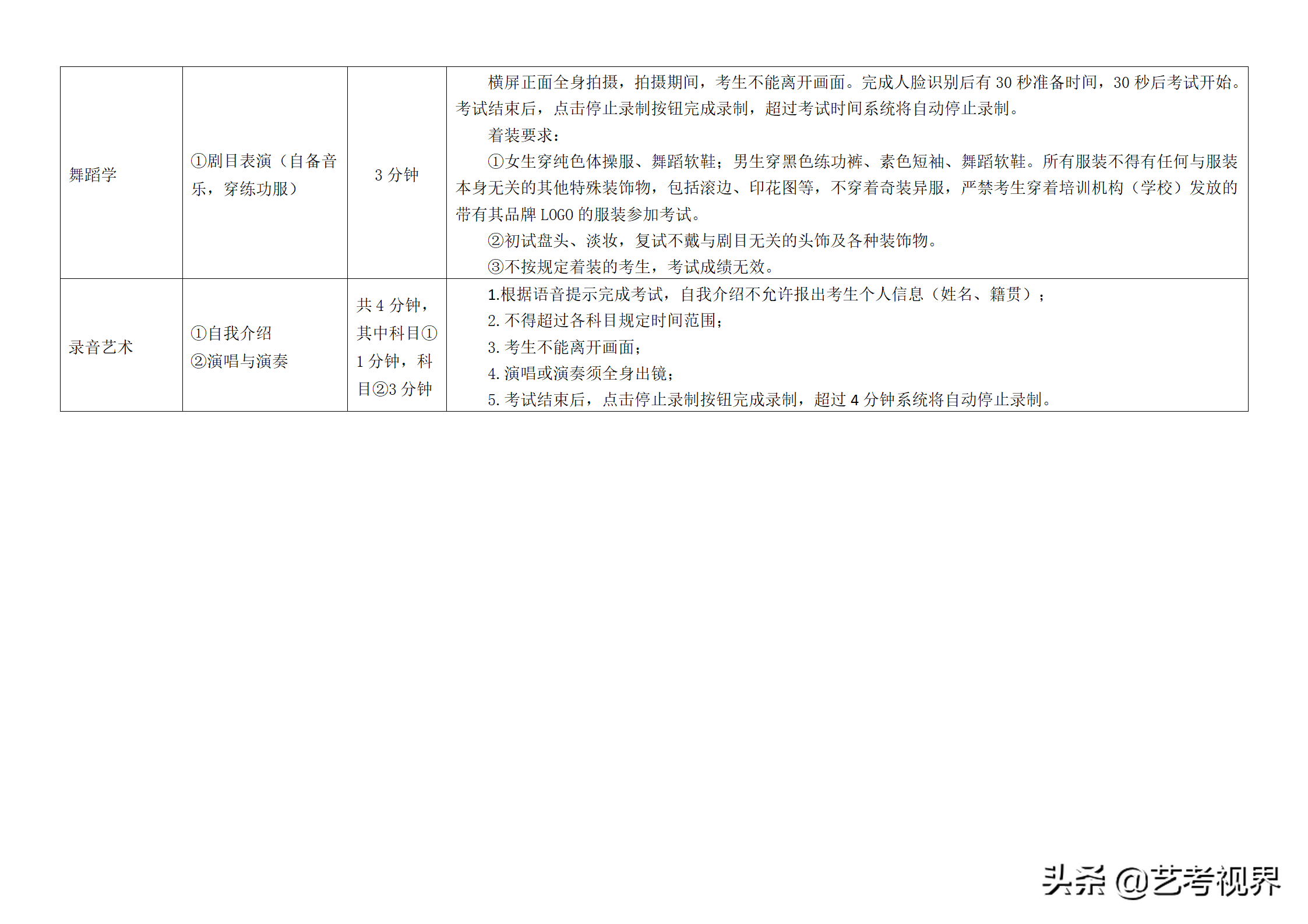
南京艺术学院2022年艺术类专业初试考试科目内容及主机位拍摄要求已公布,涉及专业及方向有:音乐表演(声乐演唱、中国乐器演奏、管弦与打击乐器演奏、钢琴与键盘乐器演奏、音乐剧)、音乐学(师范)、流行音乐(演唱、演奏)、音乐学(音乐传播、乐器修造)、作曲与作曲技术理论(流行创作)表演、播音与主持艺术、戏剧影视导演、舞蹈编导、舞蹈表演(古典舞、民间舞、昆舞、芭蕾舞)、舞蹈教育、舞蹈学、录音艺术。
南京艺术学院2022年艺术类批次招生的专业与省统考子科类对照关系
南京艺术学院2022本科招生简章公布、1月6日起网上报名
2022艺考分数 南京艺术学院2021年高考文化录取分数线
版权声明:我们致力于保护作者版权,注重分享,被刊用文章【南京艺术学院舞蹈学院(南京艺术学院2022年艺术类本科招生考试初试考试须知)】因无法核实真实出处,未能及时与作者取得联系,或有版权异议的,请联系管理员,我们会立即处理! 部分文章是来自自研大数据AI进行生成,内容摘自(百度百科,百度知道,头条百科,中国民法典,刑法,牛津词典,新华词典,汉语词典,国家院校,科普平台)等数据,内容仅供学习参考,不准确地方联系删除处理!;
工作时间:8:00-18:00
客服电话
电子邮件
beimuxi@protonmail.com
扫码二维码
获取最新动态
