#杭州身边事##中考#接下来将面临择校,不少家长朋友想要了解目标高中的升学成绩,下面汇总了2020年、2021年已知的高中学校高考成绩情况,建议大家先转发收藏,然后慢慢看!
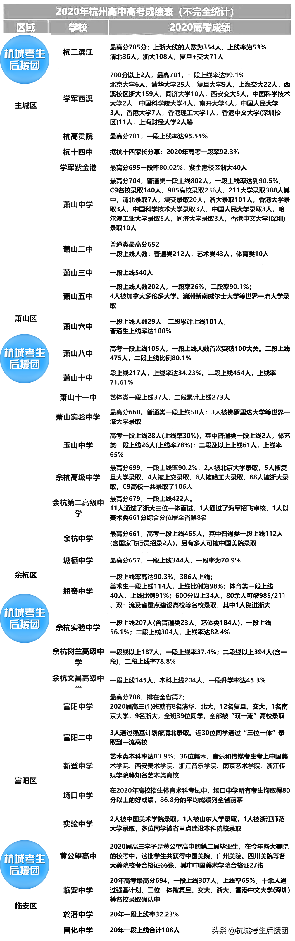
2020年5区高中成绩汇总
点击查看高清大图
2021年各高中喜报汇总
2021年,杭州二中高考成绩:
全省排名前10名有3位、前20名有6位。在“双一流”大学的录取中,北大清华48人、复旦交大76人、浙大149人、中科大10人,港大录取5人,传统C9高校录取近300人,浙大投档线上高校录取近400人。
2021年五大学科竞赛成绩:
共有19人获得全国决赛金牌,位列浙江第1、全国前5;11人进入国家集训队,位列浙江第1、全国第2;其中物理团队5人进入国家集训队,位列全国第1;目前已有2人进入生物国家队,领跑浙江。
西溪校区
共有37人被清北录取,137人被浙大录取,近300人被复旦、上交大等C9联盟录取;
紫金港校区
被北大录取2人,最高分691,省排名185名,被浙大图灵班录取,其中五位同学在680分以上,全省排名都在1000名以内,高分人数位列市属学校第三,浙大录取人数与市属第三第四名学校相当
2021年学军海创园首届参加高考,在2021年高考中,已被清北录取1人,650分以上12人,630以上22人,600分以上106人,特殊线(589分)以上163人,新一段线(接近本科线)达97.7%;体艺26人一本线全部上线。
全省前1000名(678分以上)13人,特殊类上线率(589分)91.7%
余杭高级中学,在2021年中考排名中也有上升。在2021年高考中,考生最高分691分,特殊线(589分)以上595人,比上届增长26人,上线率达93.6%,C9高校录取人数110人。
余二高,在2021年高考中660分以上4人,650分以上10人,特殊线(589)以上349人,比上届增长15人,有8人有望被浙大录取。
萧山中学2021年高考中清北录取5人,浙大录取89人,特殊类上线率91.2%。
长征中学,在2021年高考中,考生一段率达74.3%,其中,文化生一段率66.5%,艺体本科率96.8%。2021年长征中学音乐班高考双上线率达81.3%,一段录取率也72.92%。
【长征中学2021年音乐班大学录取汇总】
图来源于长征中学公众号
求是中学目前已被中国美术学院录取8人
东方中学本科率连续三年达75%以上。
北大清华录取48人,复旦交大录取76人(含艺术类1人),浙大录取149人,中科大录取10人,传统C9高校录取近300人,浙大投档线(647分)上高校录取近400人。
据热心家长提供信息,清北共录取5人,浙大录取44人。
据热心家长提供信息,今年明远班平均分数是618,211估计40人左右。
以上是杭城高中的高考成绩系列,由于近年来成绩属于“敏感”信息,不公开不透明,建议大家随手保存,以供择校参考。
【往期推荐】
初三选择高中很纠结?怎么给孩子选最适合的高中?
2021全国百强高中出炉!浙江仅4所
一段率高达96.7%!来考这些非主城区的高中!分数更低
杭州公办高中师资力量全盘点,你中意哪所?(上)
杭州公办高中师资力量全盘点,哪所是你心仪的学校?(下)
版权声明:我们致力于保护作者版权,注重分享,被刊用文章【杭州二中2017届高考录取情况(择校必备)】因无法核实真实出处,未能及时与作者取得联系,或有版权异议的,请联系管理员,我们会立即处理! 部分文章是来自自研大数据AI进行生成,内容摘自(百度百科,百度知道,头条百科,中国民法典,刑法,牛津词典,新华词典,汉语词典,国家院校,科普平台)等数据,内容仅供学习参考,不准确地方联系删除处理!;
工作时间:8:00-18:00
客服电话
电子邮件
beimuxi@protonmail.com
扫码二维码
获取最新动态
