民办学校应在审批地范围招生,其中市级审批的民办义务教育学校可在全市范围内招生,区县审批的民办义务教育学校在县域范围内招生。
一、市级审批民办义务教育学校
黄山学校、新世纪学校、昱城中学、文峰学校、歙州学校、歙县紫阳学校、祁门县瑞园外国语学校由市教育局审批,可在全市范围内招生,具体招生对象如下:
(一)小学部
仅招收黄山市户籍适龄儿童。
(二)初中部
可招收黄山市范围内具备以下条件之一的小学毕业生:
1.黄山市户籍小学毕业生。
2.具有本校学籍且在本校就读的小学毕业生。
二、区县审批民办义务教育学校
黄山清华园学校、黄山夫子双语学校、歙县育鸿学校、黄山新教育学校、休宁晨山学校、休宁县上海外国语学校由所在地区县教育局审批,在审批地(区县)范围内招生,具体招生对象如下:
(一)小学部
仅招收审批地(区县)户籍适龄儿童。
(二)初中部
可招收审批地(区县)范围内具备以下条件之一的小学毕业生:
1.审批地(区县)户籍小学毕业生。
2.具有本校学籍且在本校就读的小学毕业生。
三、其他要求
1.各区县教育局要结合实际制定2020年民办义务教育学校招生实施办法,合理核定学校招生计划,并通过全市网上报名系统统一发布。民办学校招生简章经属地教育主管部门审核后,在规定时间内向社会发布,不得含有违法违规内容,市级审批的民办学校招生简章(模板见附件)于7月3日前报市教育局审核。
2.根据《黄山市教育局关于做好2020年义务教育招生入学工作的通知》(黄教基〔2020〕5号)规定,全市民办义务教育学校均通过全市网上报名系统报名,报名人数小于或等于招生计划,直接录取,剩余的招生计划由市教育局统筹,可适当跨县域招生,但不得跨设区市招生;报名人数超过招生计划的,一律通过全市网上报名系统实施电脑摇号,学校不得自行选择性录取。未被民办义务教育学校录取的学生,由区县教育行政部门安排在原学区公办义务教育学校就读。各民办学校要严格执行省、市有关招生规定,切实规范学校招生行为。
3.各地各校要认真做好2020年公民同招、网上报名录取、民办学校审批地招生、摇号录取等政策宣传解读,点对点做好小学毕业年级学生家长政策宣传工作,确保政策知晓率全覆盖。要加大网上报名系统使用培训力度,各学校要安排专人指导学生家长网上报名操作。要提醒学生和家长不听信任何机构或个人虚假宣传,以免造成不良后果。
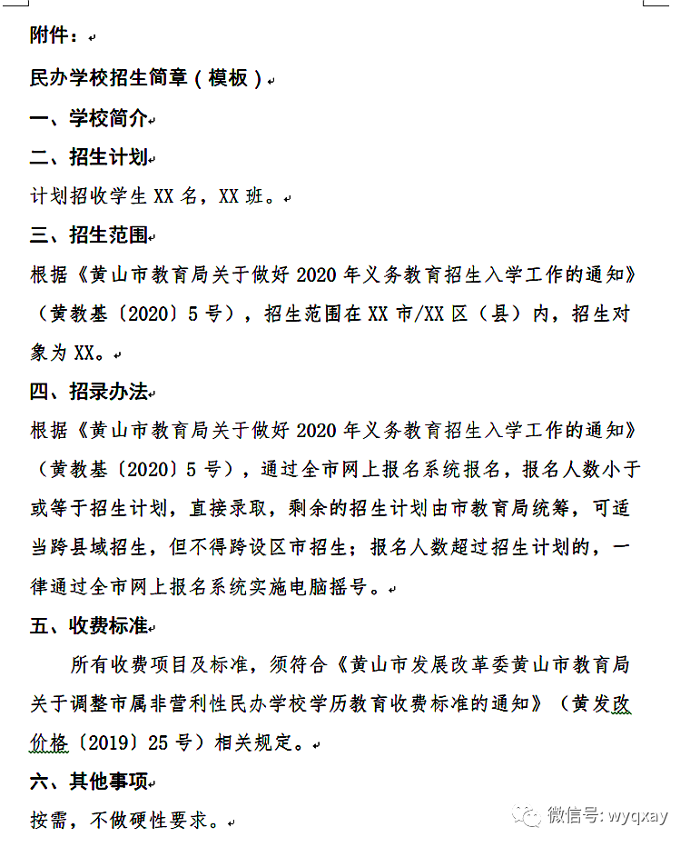
附件:民办学校招生简章(模板)
来源:市教育局、新安眼
投稿邮箱:hszxbjb@163.com
编辑:胡晓苗 二审:徐海生 终审:王存之
版权声明:我们致力于保护作者版权,注重分享,被刊用文章【黄山新世纪学校(最新)】因无法核实真实出处,未能及时与作者取得联系,或有版权异议的,请联系管理员,我们会立即处理! 部分文章是来自自研大数据AI进行生成,内容摘自(百度百科,百度知道,头条百科,中国民法典,刑法,牛津词典,新华词典,汉语词典,国家院校,科普平台)等数据,内容仅供学习参考,不准确地方联系删除处理!;
工作时间:8:00-18:00
客服电话
电子邮件
beimuxi@protonmail.com
扫码二维码
获取最新动态
