2023年考研最新资讯!!哪些变化左右着你此刻对于未来的选择,今天我们来看下成都大学135108艺术设计考研攻略。

成都大学1978年经教育部批准设立,传承了百年办学历史,是四川省和成都市共建的本科院校,国家中心城市成都重点建设的综合性大学。具有学士、硕士学位授予权,设有博士后实践基地。成都大学是教育部“卓越工程师教育培养计划”高校、教育部国防教育特色高校、教育部“双万计划”一流本科专业建设点立项单位、四川省博士学位授权立项建设单位。
学校位于成都,中国高等教育“西三角”新布局链接点,发展区位条件优势明显。学校毗邻3万余亩青龙湖湿地公园,环境优美,地铁4号线设成都大学站,交通便利。学校校舍建筑面积73.83万平方米,其中教学科研行政用房面积33.54万平方米。
2021年第31届世界大学生夏季运动会运动员村所在高校。
【学校综合实力】★★★★

成都大学美术与设计学院于1993年在四川省内最早创办商业美术专业,现有艺术设计、动画、绘画3个系。
美术学院在我国西部地区特色明显、优势突出。近年来,美术学院发展迅速,目前拥有国家级特色专业“动画”、四川省教育厅人文社科重点研究基地“动漫研究中心”、“四川省高等学校实验教学示范中心”、“四川省旅游艺术科研教学基地”、“成都市数字动画原创中心”、“成都市动漫人才培养基地”、“四川省美术家协会陶艺艺委会”、“四川省美术家协会水彩艺委会”等多个平台。
因办学定位准确,特色突出,人才培养质量高,所以毕业生深受用人单位欢迎,毕业生就业率:2009年88%、2010年89%、2011年98%。
成都大学135108艺术设计分为:
(01)视觉传达设计
(02)环境艺术设计
(03)产品设计
视传是成都大学美术与设计学院的老牌专业,实力很强,有著名设计师许燎源教授、高铁教授、马丽娃教授、赵浩教授等。
环艺方向涉及景观和室内,如著名雕塑家郑晓东教授。
产品设计是2020年新增的方向,也是影响较大的一个方向。
初试:

▲2022成都大学135108艺术设计专业目录
成都大学135108艺术设计专硕考试科目:
① 101思想政治理论
② 204英语(二)
③ 710艺术概论
④ 910艺术综合
复试:
1.专业综合测试:
总分100分,时间在15分钟左右,涵盖内容如下:
①英语听力及口语测试(总分20分)
②专业综合面试:重点考察学生专业综合素质能力、创新精神等。艺术设计领域(三个方向)专业考核(分值50分),专业简答题(分值30分);
01 视觉传达设计方向:平面设计
02 环境艺术设计方向:室内、外景观设计
03 产品设计方向:产品设计
③考生复试时答题准备要求:艺术设计领域所有方向:A4纸(21cm*29.7cm)、铅笔、彩铅、马克笔、橡皮擦、钢笔(或中性笔)。直尺、圆规、各种粗细型号的勾线笔。
2.加试科目:
对于同等学力考生,加试两门本科主干课程,单科总分100分,单科测试时间在15分钟左右。
01 视觉传达设计方向:创意思维设计、设计素描。
02 环境艺术设计方向:室内外景观设计、设计素描。
03 产品设计方向:包装设计、设计素描。
注:铅笔、直尺、美工刀、橡皮擦、作色工具(如马克笔、水彩、水粉、彩色铅笔、蜡笔)、双面胶、创造肌理的简单材料等。
3.综合素质测评:
考生提供大学学习成绩单、毕业论文、科研成果、专家推荐信、参加各种志愿活动等反映本人既往学业、一贯表现、科研能力、综合素质和思想品德等情况的材料,学校组织相关学科领域专家对学生的综合素质进行测评。
4.思想品德考核:
通过网络远程面试、考生政审表等形式考核考生的政治态度、思想表现、工作学习态度、职业道德、遵纪守法等方面。
5.复试提交材料:
所有考生须在规定的时间,提交个人材料到学院指定邮箱:
1.个人简历;
2.个人代表作品3-5幅。
以上材料必须真实有效,为个人作品,若发现弄虚作假、抄袭等情况,将取消复试资格、录取资格。
随机抽取复试试题,考生复试中在3套试题中随机抽取1套;
成绩计算方法:
1.复试成绩总分为100分,考生专业综合测试成绩即为复试成绩(四舍五入,保留整数)。复试成绩60分为合格线,不合格者不予录取。
2.同等学力考生加试的两门主干课程不计入总成绩,加试成绩单科60分为合格线,单科不及格者不予录取。
3.考生入学考试总成绩(四舍五入,保留小数点后两位)根据初试成绩70%,复试成绩30%综合计分排名。
考生入学考试总成绩计算公式为:
①初试总分500:总成绩=(初试总分÷5)×70%+复试总分×30%;
②初试总分300:总成绩=(初试总分÷3)×70%+复试总分×30%。
4.录取时按复试专业、考生入学考试总成绩排序由高到低依次确定拟录取名单。在入学考试总成绩相同的情况下,根据考生综合素质测评情况择优录取。
【考研难度等级】★★★

成都大学135108艺术设计理论复习参考书目:
①710艺术概论参考书目:
《艺术学概论》彭吉象,北京大学出版社,第五版,2019年。
②910艺术综合参考书目:
《中外设计简史》,中国青年出版社,李砚祖,张夫也主编,2012年版
1. 考试方式:笔试;3小时
2. 试卷结构:选择题、判断题、填空题、名词解释、简答题、论述题 150分。
考察学生的思维能力,在考试方式上多为开放式题目,侧重考察学生的归纳分析能力。
考试解析:

▲艺术概论参考书籍
上编 艺术总论
第一章:艺术的本质与特征(考题出现概率★★)
第二章:艺术的起源(考题出现概率★★★)
第三章:艺术的功能与艺术教育(考题出现概率★★★)
第四章:文化系统中的艺术(考题出现概率★★★)
中编 艺术种类
第五章:实用艺术(考题出现概率★★★)
第六章:造型艺术(考题出现概率★★★)
第七章:表情艺术(考题出现概率★★)
第八章:综合艺术(考题出现概率★★)
第九章:语言艺术(考题出现概率★★)
下编 艺术系统
第十章:艺术创作(考题出现概率★★★)
第十一章:艺术作品(考题出现概率★★★)
第十二章:艺术鉴赏(考题出现概率★★★★★)
历年考试真题:


▲2020艺术概论真题
2020年成都大学美术和艺术设计专业都考610艺术原理,2021年进行了改革,美术、艺术设计、广播电视三个专业都考710艺术概论,参考书都是同一本书。
成都大学2022硕士研究生入学考试初试业务科试题回忆版
一、单选题
1.分析戏剧和音乐的区别。
2.再创造 再表现
3.......
二、填空题
1.包豪斯最伟大的校长是()
2.戏剧分为喜剧、悲剧、()
3.......
三、判断题
1.小说的三要素是地点、人物、情节
2.......
四、简答题
1.意境的解释及特点
2......
五、论述题
1.艺术流派形成的方式
2.....
回忆版会有误差,仅供参考。
1. 考试方式:笔试;3小时
2. 试卷结构:单选题、判断题、名词解释、简答题、论述题 150分
考察学生的写作能力及对专业基础知识的掌握,以开放式题目为主,考察学生的积累和分析归纳能力。论文写作(50%)+专业知识(50%)。
考试解析:

▲艺术综合参考书籍
【中外设计简史】将中、外设计史合二为一,一本书囊括所有设计史学科要点,更贴合院校教学和学生学习的需要。知识点清晰明了,叙述深入浅出,穿插近千张彩图,更适合设计实践类学生的阅读习惯和需求。每节后附有案例解析,精解最具代表性的各时代经典设计案例,这些案例都特别重要,需要重点了解。每章后设置有参考习题,这些习题都需要去做,很容易考到。
历年考试真题:


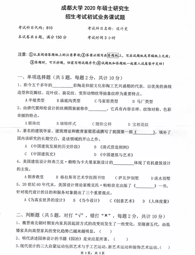
▲2020设计史真题
2020年成都大学美术专业考902中国美术史,2021年进行了改革,考910艺术综合,增加了论文写作,2022考研论文写作分值75分,其他单选题、填空题、判断题、简答题的分值为75分。
成都大学2022硕士研究生入学考试初试业务科试题回忆版
一、单选题
1.陶器
2.风格派人物
3.......
二、填空题
1.中国(汉字)最古老的符号之一
2.梵高
3.......
三、判断题
1.孟非斯集团是后现代产品设计
2.......
四、简答题
1.装饰艺术运动特征总结
2......
五、论文写作题
1.蔡元培说美育是.......,请用“蔡元培美育观点”结合自己所学专业进行写作。
回忆版会有误差,仅供参考
复试分数线:

▲2021国家线
▲2021成都大学复试线
成都大学2021艺术设计考研初试分数线为356分。政治、英语单科线为38分,专业一、专业二单科线为57分。
2021年录取情况:

▲2021成都大学艺术设计专业录取名单
2021年成都大学135108艺术设计专硕录取51人,初试录取最低分为356分,初试录取最高分为408分。没有士兵计划。
2020年录取情况:

▲2020成都大学艺术设计专业录取名单
2020年成都大学135108艺术设计专硕录取40人,初试录取最低分为362分,初试录取最高分为418分。2个士兵计划。
2019年录取情况:

▲2019成都大学艺术设计专业录取名单
2019年成都大学135108艺术设计专硕录取28人,初试录取最低分为340分,初试录取最高分为385分。2个士兵计划。
我校考点统一配备文具,考场内配备挂钟,考生不得携带和使用自带文具与手表。
【特别提示】以下物品严禁进入考室。
书刊、报纸、稿纸、资料、具有通讯功能的工具(如手机、照相设备、扫描设备及其他无线接收、传送设备等)或有存储、编程、查询功能的电子用品以及涂改液、修正带。
2022年考试时间安排:
2021年12月25日上午 8:30-11:30(入场时间 7:50)
2021年12月25日下午 14:00-17:00(入场时间13:25)
2021年12月26日上午 8:30-11:30(入场时间 7:55)
2021年12月26日下午 14:00-17:00(入场时间13:25)
【特别提示】开考15分钟后,考生不得入场;交卷出场时间不得早于当科考试结束前30分钟。
版权声明:我们致力于保护作者版权,注重分享,被刊用文章【成都设计学校(2023考研)】因无法核实真实出处,未能及时与作者取得联系,或有版权异议的,请联系管理员,我们会立即处理! 部分文章是来自自研大数据AI进行生成,内容摘自(百度百科,百度知道,头条百科,中国民法典,刑法,牛津词典,新华词典,汉语词典,国家院校,科普平台)等数据,内容仅供学习参考,不准确地方联系删除处理!;
工作时间:8:00-18:00
客服电话
电子邮件
beimuxi@protonmail.com
扫码二维码
获取最新动态
