复旦大学管理学院
【院校属性】:985/211/双一流
【项目认证】:EQUIS 、AACSB
【参考学费】:
注:(2021年待定)以下为2020年复旦MBA学费,以供参考复旦MBA:¥419,800元复旦国际MBA:¥319,800元【项目方向】:国际经营、市场营销、财务管理、信息管理、电子商务、物流管理、创业与创业投资、金融机构管理、会计、体育产业、医院管理
【开班地区】:上海
【招生流程】:提前批
【项目信息】
【提前面试】
复旦大学泛海国际金融学院
【院校属性】:985/211/双一流
【项目认证】:AMBA、EQUIS 、AACSB
【招生对象】:立志投身金融事业,拥有明确的职业规划和目标愿景,对于工作生活充满热情活力,对于丰富金融知识具有强烈要求,对于扩展国际视野具有热切渴望,工作业绩卓著,备受赞许瞩目,力求重返校园不断提升自我的就职金融行业或其他行业从事金融相关工作的青年才俊。更多择校问题+v;zyww2020
【开班地区】:上海
【招生流程】:提前批
【项目信息】
全日制金融MBA项目2022年学费:42.8万元人民币
FMBA PT+(非全日制金融MBA项目)2021级学费:¥528,000(拟)
上海交通大学安泰管理学院
【院校属性】:985/211/双一流
【创办时间】:1994年 第二批
【项目认证】:AMBA、EQUIS、AACSB
【项目方向】:技术管理与创新,市场营销与电子商务,企业会计与财务创业与投资管理,物流与供应链,人力管理。更多择校问题+v;zyww2020
【开班地区】:上海、深圳
【招生流程】:提前批+正常批
【项目信息】
同济大学
【院校属性】:985/211/双一流
【项目认证】:AACSB、AMBA、EQUIS
【项目学费】:
(非全日制)综合MBA项目:36.8万(全日制)国际MBA项目:20.8万(非全日制)同济-曼彻斯特项目管理双学位MBA项目(项目管理):40.8万(非全日制)同济-凯斯西储MBA/金融硕士双学位项目(金融):40.8万(非全日制)同济-明尼苏达(医疗技术与管理)双学位MBA项目:40.8万注:学费为2021年入学MBA收费标准,以供参考【项目方向】:现代服务业、汽车行业、项目管理与房地产、管理与房地产、服务与运营管理、金融专业
【招生流程】:提前批+正常批
【项目信息】
华东师范大学
【院校属性】:985/211/双一流
【项目认证】:CAMEA
【参考学费】:
全日制通用MBA:2.8万元非全日制通用MBA:26.8万元非全日制人力资源与应用心理:29.8万元非全日制金融与投资管理:29.8万元非全日制商业数据分析:29.8万元【项目方向】:证券事务管理、大数据管理、人力资源与应用心理管理
【开班地区】:上海
【招生流程】:提前批+正常批
【项目信息】
2021年(今年暂时未出)
1、报考条件:截至2021年9月入学,研究生毕业满两年,本科毕业满三年,专科毕业满五年,身体健康。
2、招生总名额为540人,其中非全日制400人,全日制140人。
3、培养方式:自筹和单位委托培养。
4、学制、学习时间:非全日制学习2.5年,学习时间为一个工作日晚上+周末一天或集中授课;全日制学习2年,学习时间为平时工作日,部分选修课为晚上或周末。
5、学位论文及学位授予:MBA学生在规定年限内按照培养计划修满规定学分,完成硕士论文并通过学位论文答辩,经审核通过,可授予教育部统一制发的华东师范大学硕士研究生毕业证书和工商管理硕士(MBA)专业学位证书。
华东理工大学
【院校属性】:985/211/双一流
【项目认证】:AMBA、CAMEA、AACSB
【参考学费】:
全日制
01通用中文班:28.8万元,按学年分二次支付,分别为50%、50%
02华理-美国罗格斯国际班:31.8万元,按学年分二次支付,分别为50%、50%
03华理-英国华威国际班:31.8万元,按学年分二次支付,分别为50%、50%
非全日制
01通用中文班:28.8万元,按学年分三次付,分别是40%、40%、20%
04大健康产业管理班:30.8万元,按学年分三次付,分别是40%、40%、20%
05华理-法国ICN MBA双学位班:34.8万元,按学年分三次付,分别是40%、40%、20%
06华理-法国雷恩EMBA双学位班:44.8万元,按学年分三次付,分别是40%、40%、20%
【项目方向】:营销管理方向、电子商务与管理信息系统方向 、运营与供应链管理方向 、金融与投资方向 、国际商务方向
【开班地区】:上海
【招生流程】:提前批+正常批
【项目信息】计划招生数(不含港澳台和留学生名额),全日制:200人,非全日制:210人,最终名额以学校公布为准。更多择校问题+v;zyww2020
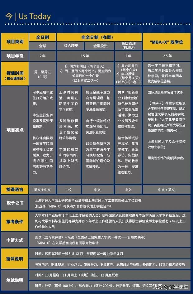
上海财经大学
【院校属性】:211
【参考学费】:
全日制-全球班:28.8万元人民币非全日制-综合精英班:32.8万元人民币非全日制-金融投资班:36.8万元人民币非全日制-EMBA:42.8万元人民币【项目方向】:金融方向;会计方向;战略管理方向;市场营销方向;金融计量方向;人力资源管理方向
【开班地区】:上海
【招生流程】:提前批+正常批
【项目信息】
2022年入学MBA预面试时间安排:
上海大学
【院校属性】:211
【项目认证】:AACSB
【参考学费】:全日制学制 2.0 年,非全日制学制 2.5 年。
Global Local MBA(全球本土MBA)项目全日制学费为17.8万,非全日制学费为20.8万。
Global China MBA(全球中国MBA)项目全日制学费为20.8万,非全日制学费为20.8万。
Global Industry MBA(全球产业MBA)项目全日制学费为20.8万,非全日制学费为20.8万。
【项目方向】:营销与战略管理、创新创业管理、影视制片与管理、人力资源管理、投融资与资本运营、物流与供应链管理、先进制造与质量管理
【开班地区】:上海
【招生流程】:提前批+正常批
【项目信息】:(参考2021)
招生计划:
计划招生150名。
报名条件:
截止至2022年9月1日前,申请者必须符合以下要求:
1. 大学本科毕业后,有3年及以上工作经验;
2. 获得国家承认的高职高专毕业学历后,有5年及以上工作经验;
3. 获硕士学位或博士学位后,有2年及以上工作经验。
上海对外经贸大学
【参考费用】:
【项目方向】:通用MBA项目、金融方向项目、MBA中外项目
【开班地区】:上海
【招生流程】:提前批+正常批
【项目信息】上海对外经贸大学MBA项目包括全日制与非全日制两类:
学历学位:通过全国硕士研究生统一入学考试,被我校正式录取,修满培养方案规定的学分并考试(考核)合格,且通过硕士论文答辩者,经学位评定委员会审定通过,可获得上海对外经贸大学研究生学历证书和工商管理硕士专业学位证书。
全日制,2年学制;非全日制,2.5年学制全日制:30人 非全日制:50人。更多择校问题+v;zyww2020
东华大学
【院校资质】:211
【开办时间】:1997年第三批
【项目认证】:AMBA
【开班地区】:上海
【参考学费】:
新锐MBA项目:学费16.8万元。领袖MBA项目:学费20.8万元。时尚MBA项目:学费20.8万元。中加双学位MBA项目:学费24.8万元。EMBA项目:学费24.8万元。MEM+MBA项目:学费20.8万元。【招生流程】:提前批+正常批
【项目信息】:
新锐MBA项目:全日制(非定向就业),学制2年,最长学习时间不超过4年。一般安排在周一至周五学习。获得东华大学研究生毕业证书和工商管理硕士学位证书。领袖MBA项目:非全日制(定向就业),学制2.5年,最长学习时间不超过5年。一般安排在周末及业余时间学习。获得东华大学研究生毕业证书和工商管理硕士学位证书。时尚MBA项目:非全日制(定向就业),学制2.5年,最长学习时间不超过5年。一般安排在周末及业余时间学习。获得东华大学研究生毕业证书和工商管理硕士学位证书。中加双学位MBA项目:非全日制(定向就业),学制2.5年,最长学习时间不超过5年。每月集中授课两次,一般安排在周末及业余时间学习。东华大学研究生毕业证书和工商管理硕士学位证书以及卡尔顿大学工商管理硕士学位证书。MEM+MBA项目:非全日制(定向就业),学制2.5年,最长学习时间不超过5年。一般安排在周末及业余时间学习,其户口、人事档案、医疗保险、党、团组织关系等仍保留在原工作单位。获得东华大学研究生毕业证书和工商管理硕士学位证书。更多择校问题+v;zyww2020上海海事大学
【项目认证】:AMBA、AACSB
【项目方向】:港航物流与临港产业、互联网+供应链、跨境电子商务、航运金融、邮轮游艇产业与管理、资本运营及市场管理、通用型管理
【开班地区】:上海
【招生流程】:提前批+正常批
【项目信息】:非全日制,学费15.8万,学制2.5年,非全日制上课时间为周末(每月前三个周末上课,国家法定节假日除外)
上海理工大学
【项目认证】:AACSB
【项目方向】:财务管理、金融管理、物流管理、供应链管理、战略管理、人力资源管理、营销管理、创新管理、项目管理、运营管理
【开班地区】:上海
【招生流程】:提前批+正常批
【项目信息】:2021年学费(今年未更新)
全日制:12.8
非全日制:15.8
上海外国语大学
【院校属性】:211
【项目认证】:AMBA、AACSB
【项目方向】:无国界综合管理方向、数字营销方向、金融科技方向以及时尚奢侈品管理方向
【开班地区】:上海
【招生流程】:提前批+正常批
【项目信息】:
版权声明:我们致力于保护作者版权,注重分享,被刊用文章【上海mba哪个学校好(上海地区MBA院校汇总)】因无法核实真实出处,未能及时与作者取得联系,或有版权异议的,请联系管理员,我们会立即处理! 部分文章是来自自研大数据AI进行生成,内容摘自(百度百科,百度知道,头条百科,中国民法典,刑法,牛津词典,新华词典,汉语词典,国家院校,科普平台)等数据,内容仅供学习参考,不准确地方联系删除处理!;
工作时间:8:00-18:00
客服电话
电子邮件
beimuxi@protonmail.com
扫码二维码
获取最新动态
