上海电力大学是中央与上海市共建院校,中国电力高校联盟成员单位。
电气工程学院设有电气工程一级学科博士点、电气工程一级学科硕士点,学科评估B-,拥有国家级实验教学示范中心。
学院历经70年发展已为全国培养电力人才3万余人,被誉为“电力工程师的摇篮”。
本文将从招生目录、招录情况、就业质量、总体分析4个方面为大家介绍,希望有所帮助~

留言回复关键词“择校指南”,2022最靠谱电气择校指南免费领!
前不久,上海电力大学发布了22年硕士研究生招生学科学位点调整公告,具体内容如下:
总成绩=初试成绩+复试成绩
复试成绩=笔试120分+面试150分



1.1 说明:
往届上电初复试都细分专业招生,共10个专业;初试科目无变化,但复试共有12个科目选项,现在仅各规定1项必选;
20及21年复试只有面试,笔试内容在面试中进行考查;
复试笔试低于36分或复试总成绩低于162分不予录取。
1.2 入学奖学金分配
入学奖学金按初试成绩分配,与复试成绩无关。
其中接受调剂的专业,奖学金优先考虑一志愿考生。
各专业一等、二等、三等入学奖学金名额占该专业录取人数的 20%、30%、40%,奖励金额分别为:10000 元、8000 元、6000 元。
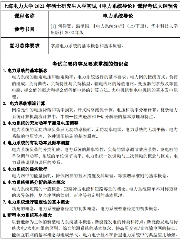
1.3 新增的812科目大纲

2.1 【近三年录取人数变化趋势】:
2.2 【2021年】:

2.3 【2020年】:

2.4 【2019年】:
上述各二级专业均可参加国家电网招聘;
上海电力大学毕业生主要去向为国网、南网、其他国企及极少数的私企外企和国内国外读博深造。

2021年,电气10个二级专业共招生475人!且每年实际录取人数都大于拟录取人数;
录取最高分、最低分差值可能会有100+分,毕竟大佬每年都有,但主要关注的是分数线,每年都有专业招生分数线与国家线持平;
高出20分被刷的概率很小,初复试录取比例高,当然也有跟我们复习,踩线进复试录取的也较多;
上电一直以来保护一志愿,不用担心院校歧视问题。
▲上海电力大学历年真题▲
近年来,上电各电气专业陆续不再接收调剂,一志愿专业的选择非常关键;
电机等8个二级学科,均考电路810,可根据自身复习情况选择,上述均可参加国网南网招聘;
在学硕、专硕方面,学硕录取人数稳定,专硕录取人数20年以来增多;由于专硕也考数一和英一,所以这也将部分想考数二英二的考生拒之门外,竞争压力得以降低。

刺猬哥考研团队成立7年,专注电气、通信、控制和数学考研辅导,成员均来自华科、西交等985高校,专业实力强劲,执教经验丰富。
在过去七年中,已辅导上万考生成功上岸,成绩斐然用成绩证明态度,用口碑说明实力。
2021年,华科电气录取考生100%来自刺猬哥VIP答疑群;西南交大录取学员91%来自刺猬哥VIP答疑群;武理上岸学生前50名均为刺猬哥团队学员......
上岸学员百分百、高分垄断、命中原题,如此佳绩,多不胜举。
刺猬哥考研团队用最优质的真题资料、最负责的24h答疑,从择校、初试、复试到联系导师,一路保驾护航,助力考生,快人一步!
版权声明:我们致力于保护作者版权,注重分享,被刊用文章【上海电力大学研究生(电气考研)】因无法核实真实出处,未能及时与作者取得联系,或有版权异议的,请联系管理员,我们会立即处理! 部分文章是来自自研大数据AI进行生成,内容摘自(百度百科,百度知道,头条百科,中国民法典,刑法,牛津词典,新华词典,汉语词典,国家院校,科普平台)等数据,内容仅供学习参考,不准确地方联系删除处理!;
工作时间:8:00-18:00
客服电话
电子邮件
beimuxi@protonmail.com
扫码二维码
获取最新动态
