首页
教育资讯
学习方法
公务员考试
院校大全
知识库
首页
/
司法鉴定10级伤残赔偿标准
司法鉴定10级伤残赔偿标准(任何部位骨折都能评上10级工伤)
实践中,员工在工作中受伤后,如果单位没有为其缴纳社保,员工的工伤费用将全部由用人单位承担。工伤认定、劳动能力鉴定过程繁琐,如果产生劳动纠纷,提起诉讼将要花费非常久的时间,所以很多时候对于不太严重的工伤,单位会和员工协商赔偿。工伤能否评上伤残,法定的赔偿数额
时间:2025-09-03 | 阅读:915
司法鉴定10级伤残赔偿标准(1一10级伤残标准及赔偿)
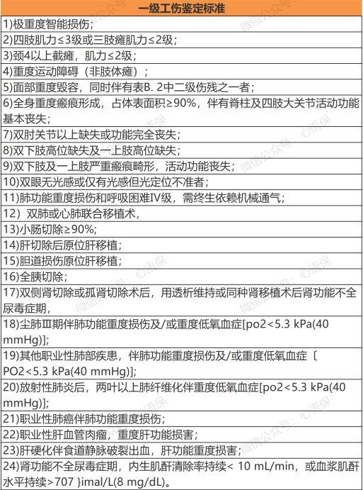
先说鉴定1-10级伤残标准,1-10分级系列一级工伤鉴定标准二级工伤鉴定标准三级工伤鉴定标准四级工伤鉴定标准五级工伤鉴定标准六级工伤鉴定标准七级工伤鉴定标准八级工伤鉴定标准九级工伤鉴定标准十级工伤鉴定标准二、工伤残疾的标准是什么?2006年,国家发布了《职工工伤与职业
时间:2025-08-08 | 阅读:732
全面的学校信息库
院校搜的目标不仅是为用户提供数据和信息,更是成为每一位学子梦想实现的桥梁。我们相信,通过准确的信息与专业的指导,每一位学子都能找到属于自己的教育之路,迈向成功的未来。助力每一个梦想,实现更美好的未来!
文章
2178095
标签
159354
浏览量
100W+
阅读排行
7580℃
1
2022年陕西交通职业技术学...
7273℃
2
2023年面向港澳台地区招收...
6874℃
3
重庆2023年开设汽车运用与...
6223℃
4
2020甘肃高考一本I段投档最...
5686℃
5
福建省二本的文科大学排名
5653℃
6
眉山药科职业学院是民办大...
5626℃
7
南京传媒学院奖助学金有哪...
5475℃
8
英语教育考研难吗?
猜你喜欢
家里和学校都交了医保(大学生医保)
成考入学后需要进行全天制学习吗?
成都航空新生报读流程
江苏专科学校排名
366分的民办本科
考监理工程师证的好处
湖北医药学院2021年招生章程
2017海南英语高考答案(为何眼科医生不做近视眼手术)
2024年钻井技术专业就业前景及就业方向最新
研究生可以用本科学历参加省考吗
云南中医学院在江西招生计划和招生人数一览表
重庆传媒职业学院2022年录取分数线是多少
热门标签
985
综合类院校
工科类院校
师范类院校
艺术类院校
财经类院校
高仿手表哪里可以买到
农业类院校
清华大学校花
中国传媒大学校花
北京在明律师事务所
中国农业大学动物科技学院
北京在明律师事务所地址电话
中级会计考试时间
哪有健身培训学校
大学生征兵政策
民族类院校
会计案例分析
我要关灯
我要开灯
客户电话
工作时间:8:00-18:00
客服电话
电子邮件
beimuxi@protonmail.com
官方微信
扫码二维码
获取最新动态
返回顶部