首页
教育资讯
学习方法
公务员考试
院校大全
知识库
首页
/
新继承法继承顺序及分配比例
新继承法继承顺序及分配比例(民法典解读)
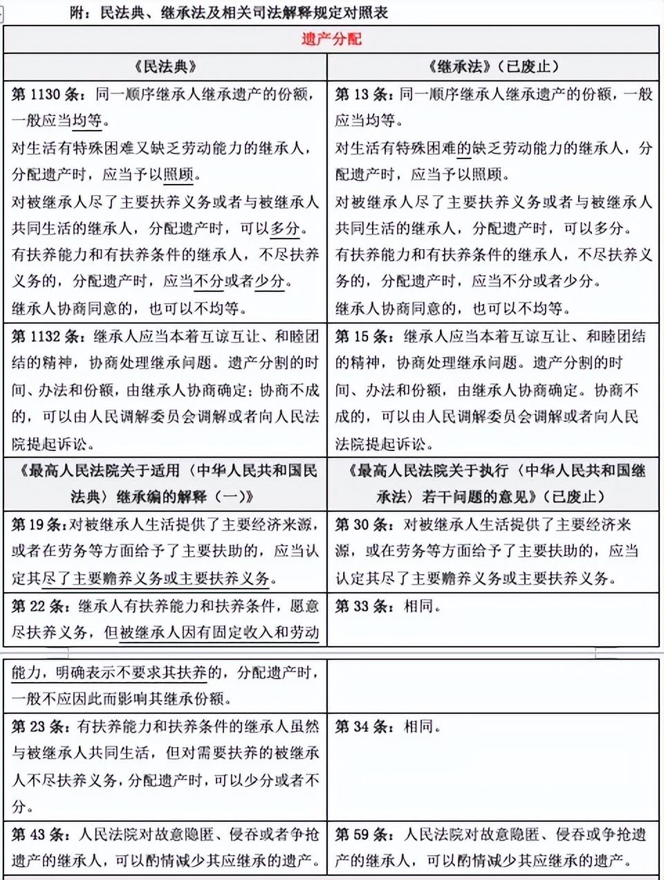
声明:本文系针对特定法律问题,尝试对相关法律、司法解释规定以及人民法院审判政策进行的系统梳理,转载请注明出处。01遗产如何分配?①同一顺序继承人继承遗产的份额,一般应当均等。②对生活有特殊困难又缺乏劳动能力的继承人,分配遗产时,应当予以照顾。③对被继承人尽了
时间:2025-09-07 | 阅读:479
新继承法继承顺序及分配比例(家人过世后)
【引言】恐怕每一个家庭都避免不了遗产继承的问题。只要有家人过世、留有个人生前合法财产,不管多少,都必然会产生这些财产归谁的问题。家人商量一致,问题就解决了;但是如果有个别继承人有心思、想法,就会让继承人之间产生不快、争议,甚至可能走上闹官司的道路。而最终结
时间:2025-09-02 | 阅读:366
新继承法继承顺序及分配比例(新规下)
在我国房子可谓至关重要,关系到生存、择偶、教育,涉及到社会生活的方方面面。房价也一直居高不下,普通人买一套房需要耗尽几代人的资产。虽然国家一直在调控房价,但收效甚微。北京房价平均57561∕m2,深圳房价平均56795∕m2,青岛房价16619∕m2。买一套房子需要几百万甚至
时间:2025-08-10 | 阅读:661
新继承法继承顺序及分配比例(今年起)
根据近五年来,房屋转交继承等问题都出现在大众视线中,当自家老人离世后,他的持有的房产将会以此给予他的子女,子女们为了继承房产甚至有的出现大打出手,撕破脸皮等情况。老爷子留下的这套房子,子女们必须一分一毫的分的清清楚楚,这种伤感情的事情时不时的都会发生。有些
时间:2025-08-09 | 阅读:559
全面的学校信息库
院校搜的目标不仅是为用户提供数据和信息,更是成为每一位学子梦想实现的桥梁。我们相信,通过准确的信息与专业的指导,每一位学子都能找到属于自己的教育之路,迈向成功的未来。助力每一个梦想,实现更美好的未来!
文章
2178095
标签
159354
浏览量
100W+
阅读排行
7579℃
1
2022年陕西交通职业技术学...
7271℃
2
2023年面向港澳台地区招收...
6874℃
3
重庆2023年开设汽车运用与...
6223℃
4
2020甘肃高考一本I段投档最...
5685℃
5
福建省二本的文科大学排名
5652℃
6
眉山药科职业学院是民办大...
5625℃
7
南京传媒学院奖助学金有哪...
5473℃
8
英语教育考研难吗?
猜你喜欢
湖南科技大学在广西招生计划和招生人数一览表
2022福建考多少分能上深圳职业技术学院(录取分数线、招生人数、位次)
湖南农业大学东方科技学院是公办还是民办大学?
考警校出来可以干嘛
本科公办与民办学费
小学教育考研可以考什么专业
南京财经大学是一本大学吗
西安电子科技大学有多厉害?
湘潭大学文科生适合报哪些专业?
香港大学交通运输 博士
错过了教师资格证面试报名时间怎么办?
高级企业合规师教材有几本
热门标签
985
综合类院校
工科类院校
师范类院校
艺术类院校
财经类院校
高仿手表哪里可以买到
农业类院校
清华大学校花
中国传媒大学校花
北京在明律师事务所
中国农业大学动物科技学院
北京在明律师事务所地址电话
中级会计考试时间
哪有健身培训学校
大学生征兵政策
民族类院校
会计案例分析
我要关灯
我要开灯
客户电话
工作时间:8:00-18:00
客服电话
电子邮件
beimuxi@protonmail.com
官方微信
扫码二维码
获取最新动态
返回顶部