首页
教育资讯
学习方法
公务员考试
院校大全
知识库
首页
/
会计科目设置的原则
会计科目设置的原则(2021新会计准则)
目前2021新入收会计准则已经全面实施,但使用过程中依然存在争议,很多人还是对新收入准则的会计核算科目存在疑问,不知道新科目应该如何设置和使用。今天就给大家讲解和分享一下,2021新收入会计准则之间的衔接以及新增会计科目的账务处理(需要的可在文末抱走)2021新收入准
时间:2025-08-13 | 阅读:459
会计科目设置的原则(会计核算原则及科目报表)
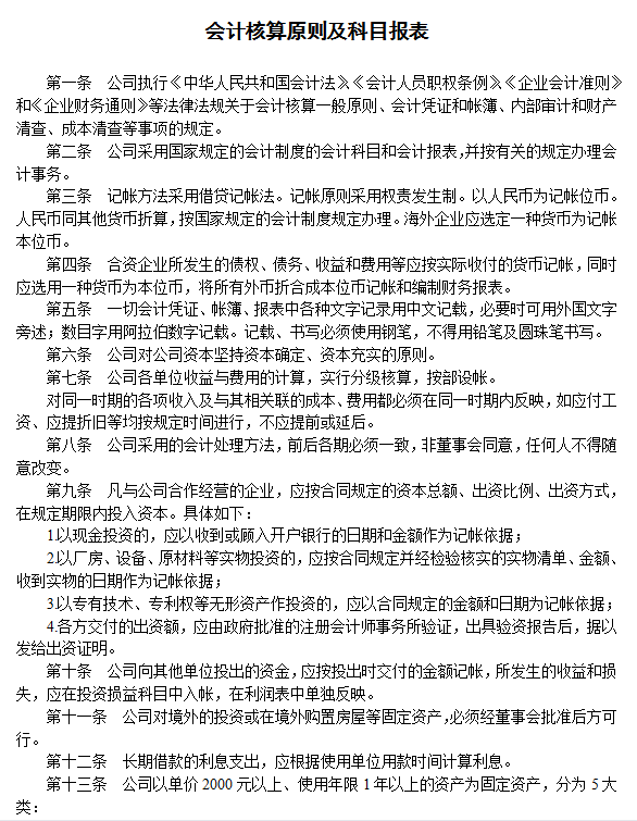
会计核算原则及科目报表第一条 公司执行《中华人民共和国会计法》、《会计人员职权条例》、《企业会计准则》和《企业财务通则》等法律法规关于会计核算一般原则、会计凭证和帐簿、内部审计和财产清查、成本清查等事项的规定。 会计核算原则及科目报表第二条 公司采用国家规定
时间:2025-08-12 | 阅读:671
会计科目设置的原则(会计初级各章知识点重要程度划分)
想要高效备考,首先就要知道初级会计考试的重点,哪些知识点是掌握内容,哪些知识是熟悉内容,哪些知识点了解一下就可以。这样大家在备考的过程中就可以有针对性的复习,还能减少了自己的复习内容。下面是小编整理的初级双科各章的掌握、熟悉、了解知识点。01《初级会计实务》
时间:2025-08-10 | 阅读:712
全面的学校信息库
院校搜的目标不仅是为用户提供数据和信息,更是成为每一位学子梦想实现的桥梁。我们相信,通过准确的信息与专业的指导,每一位学子都能找到属于自己的教育之路,迈向成功的未来。助力每一个梦想,实现更美好的未来!
文章
2178095
标签
159354
浏览量
100W+
阅读排行
7580℃
1
2022年陕西交通职业技术学...
7273℃
2
2023年面向港澳台地区招收...
6875℃
3
重庆2023年开设汽车运用与...
6224℃
4
2020甘肃高考一本I段投档最...
5686℃
5
福建省二本的文科大学排名
5653℃
6
眉山药科职业学院是民办大...
5626℃
7
南京传媒学院奖助学金有哪...
5475℃
8
英语教育考研难吗?
猜你喜欢
会计助理周记(日拱一卒)
体制外学校(公立学校国际部和私立国际学校选哪个好)
郑州财经技师学院是大专吗
天津一中滨海学校分数线(参考丨2018年天津各批次普高分数线及录取位次变化汇总)
北京大学化学学院09考研复试名单及说明
四川大学值得报考么
江西农业大学宿舍有空调吗
一万五学费属于高消费吗
甘肃自考大专如何快速通过?
南京航空航天大学2024年学费多少钱
临床医学大学(医学类高校前30名排行出炉)
河南理工大学是一本吗
热门标签
985
综合类院校
工科类院校
师范类院校
艺术类院校
财经类院校
高仿手表哪里可以买到
农业类院校
清华大学校花
中国传媒大学校花
北京在明律师事务所
中国农业大学动物科技学院
北京在明律师事务所地址电话
中级会计考试时间
哪有健身培训学校
大学生征兵政策
民族类院校
会计案例分析
我要关灯
我要开灯
客户电话
工作时间:8:00-18:00
客服电话
电子邮件
beimuxi@protonmail.com
官方微信
扫码二维码
获取最新动态
返回顶部