首页
教育资讯
学习方法
公务员考试
院校大全
知识库
首页
/
会计工作好做吗
会计工作好做吗(别再死磕公务员了)
现如今的职场,最值钱的能力是什么?很肯定地告诉你,懂经济,拥有一个会计身份最值钱。因为这是一个经济飞速发展的时代,没有人能够忽视一个可以控制住钱的人。我的一个朋友海燕,因为一张会计证,工资从4千变成了月入2万。一:让你“士别三日当刮目相看”的职业海燕毕业后入
时间:2025-09-05 | 阅读:593
会计工作好做吗(为什么财务工作越来越难做)
免费附送电子书《高效人士》--文章末尾有领取方式,按照步骤即可获得!转自:CFO之家周末约了几个同行小聚,都是多年的财务实践者,聊了一下为什么财务工作越来越难做?我们归纳了9个原因,80%的会计人至少占了3个以上。一个朋友谈到她的一个同事。五一之后就毅然而然的裸辞了
时间:2025-08-12 | 阅读:663
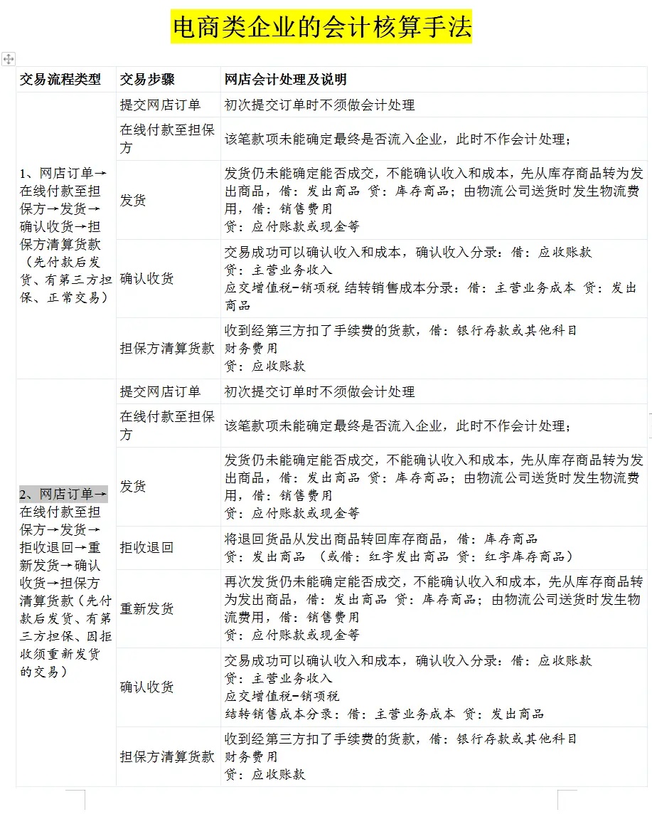
会计工作好做吗(电商会计虽然好)
自从电商兴起,就有前赴后继的小伙伴们进入到电商的行业中去,有的做运营、有的做客服、有的、做美工还有的做物流,其实在这个行业里还有不少做财务的小伙伴也在各种机会和因素的影响下进入了电商行业,成为了一名电商会计。说到电商会计,和传统的行业业务类型以及业务流程有
时间:2025-08-10 | 阅读:125
全面的学校信息库
院校搜的目标不仅是为用户提供数据和信息,更是成为每一位学子梦想实现的桥梁。我们相信,通过准确的信息与专业的指导,每一位学子都能找到属于自己的教育之路,迈向成功的未来。助力每一个梦想,实现更美好的未来!
文章
2178095
标签
159354
浏览量
100W+
阅读排行
7580℃
1
2022年陕西交通职业技术学...
7273℃
2
2023年面向港澳台地区招收...
6875℃
3
重庆2023年开设汽车运用与...
6223℃
4
2020甘肃高考一本I段投档最...
5686℃
5
福建省二本的文科大学排名
5653℃
6
眉山药科职业学院是民办大...
5626℃
7
南京传媒学院奖助学金有哪...
5475℃
8
英语教育考研难吗?
猜你喜欢
如何开具工作年限证明
关于生物工程
郑州工业机器人学校有哪些
粉体材料科学与工程专业主要学什么课程
630分左右的临床医学大学有哪些
成都学室内设计的培训学校(一位成都小哥买下30)
广东高考多少名能上佛山科学技术学院研究生
武汉有哪些大学可以专套本
哈尔滨医科大学和长沙学院哪个好
辽宁省全日制本科大学
会计考试go(2020年初级会计考试难度大涨)
安徽文达信息工程学院大一新生军训安排和新生军训项目和时间
热门标签
985
综合类院校
工科类院校
师范类院校
艺术类院校
财经类院校
高仿手表哪里可以买到
农业类院校
清华大学校花
中国传媒大学校花
北京在明律师事务所
中国农业大学动物科技学院
北京在明律师事务所地址电话
中级会计考试时间
哪有健身培训学校
大学生征兵政策
民族类院校
会计案例分析
我要关灯
我要开灯
客户电话
工作时间:8:00-18:00
客服电话
电子邮件
beimuxi@protonmail.com
官方微信
扫码二维码
获取最新动态
返回顶部