首页
教育资讯
学习方法
公务员考试
院校大全
知识库
首页
/
合同法第49条规定
合同法第49条规定(一文梳理)
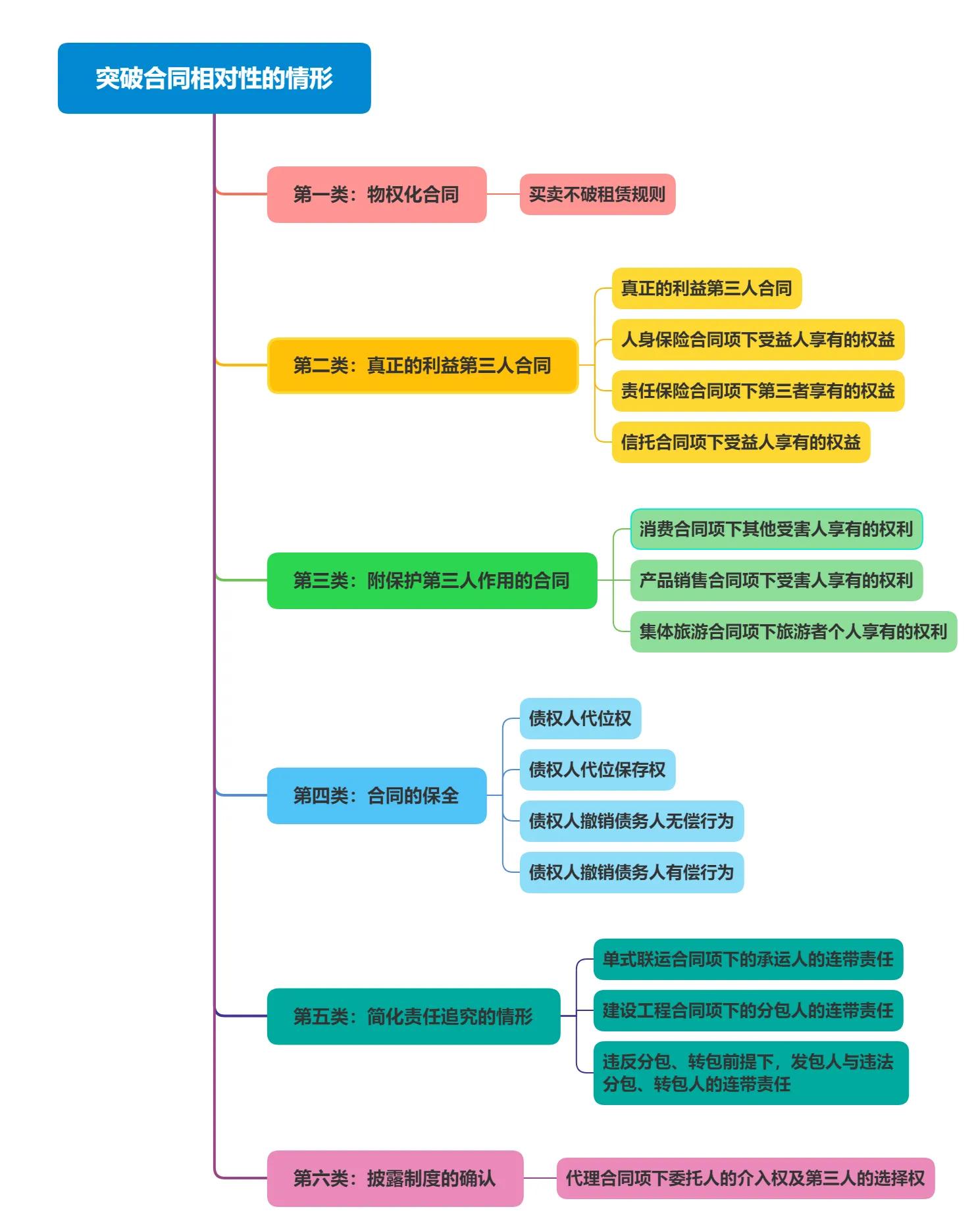
本文作者:上海何律、安徽刘律《中华人民共和国民法典》(以下简称“民法典”)第465条第2款规定:“依法成立的合同,仅对当事人具有法律约束力,但是法律另有规定的除外。”该条即为“合同相对性原则”的法律规定,即一般情况下,依法成立的合同仅能约束合同当事人,对于合同
时间:2025-08-21 | 阅读:217
合同法第49条规定(民法典)
《中华人民共和国民法典》第一编总则,第七章代理,第三节代理终止,第一百七十二条:“行为人没有代理权、超越代理权或者代理权终止后,仍然实施代理行为,相对人有理由相信行为人有代理权的,代理行为有效”。本条是关于表见代理的规定。(续上)三、本条规范的具体含义本条
时间:2025-08-10 | 阅读:218
全面的学校信息库
院校搜的目标不仅是为用户提供数据和信息,更是成为每一位学子梦想实现的桥梁。我们相信,通过准确的信息与专业的指导,每一位学子都能找到属于自己的教育之路,迈向成功的未来。助力每一个梦想,实现更美好的未来!
文章
2178095
标签
159354
浏览量
100W+
阅读排行
7580℃
1
2022年陕西交通职业技术学...
7273℃
2
2023年面向港澳台地区招收...
6876℃
3
重庆2023年开设汽车运用与...
6225℃
4
2020甘肃高考一本I段投档最...
5686℃
5
福建省二本的文科大学排名
5653℃
6
眉山药科职业学院是民办大...
5626℃
7
南京传媒学院奖助学金有哪...
5475℃
8
英语教育考研难吗?
猜你喜欢
下岗女干部退休年龄是多少?
在美国留学一年费用多少?
河北2022年高考成绩458分有可能上的大学有哪些?
黄山学院2018年招生章程
成都购房新政策(解读成都5)
甘肃省专升本考什么科目
湘一立信实验学校在长沙排名
我是师范类的艺术生,学习的是声乐(美声)今年大三,学校有留学一个留学政策,在想去哪个国家?
重庆历史415分可以上什么大学
天津文科大学有什么
2024年三峡大学专业排名有哪些
2022广东考多少分能上江西师范高等专科学校(录取分数线、招生人数、位次)
热门标签
985
综合类院校
工科类院校
师范类院校
艺术类院校
财经类院校
高仿手表哪里可以买到
农业类院校
清华大学校花
中国传媒大学校花
北京在明律师事务所
中国农业大学动物科技学院
北京在明律师事务所地址电话
中级会计考试时间
哪有健身培训学校
大学生征兵政策
民族类院校
会计案例分析
我要关灯
我要开灯
客户电话
工作时间:8:00-18:00
客服电话
电子邮件
beimuxi@protonmail.com
官方微信
扫码二维码
获取最新动态
返回顶部