首页
教育资讯
学习方法
公务员考试
院校大全
知识库
首页
/
托管银行
托管银行(漫话金融)
01参与培训的用户资金直接交给银行,校外培训机构不能直接接触资金。02培训机构与银行各司其职,银行根据资金划拨指令办理资金清算及交收事宜。03履行监督管理和信息披露的职责,防范“退费难”“卷钱跑路”等损害群众利益的问题。银行托管是资金安全性相当高的管理方式,公募
时间:2025-08-13 | 阅读:709
托管银行(商业银行资产托管业务手册)
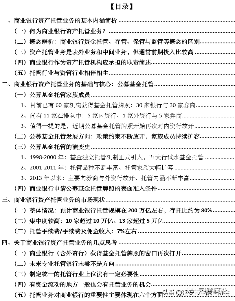
【正文】资产托管业务是商业银行较为重要的一类表外或中间业务,目前其整个市场体量已经达到200万亿左右,部分银行的托管规模也已远远超过其表内资产。一、商业银行资产托管业务的基本内涵简析(一)何为商业银行资产托管业务?1、所谓托管,即受托保管。2019年3月,中银协发
时间:2025-08-13 | 阅读:910
托管银行(商业银行基金托管业务全解)
【核心观点】:1、事件解读:随着近期花旗申领《经营证券期货业务许可证》,目前国内已有渣打银行、花旗银行、德意志银行3家外资行成功申请公募基金托管资格。随着我国金融开放深化,基金托管业务亦是外资寄望开拓的领域之一。2、行业概览:托管业务具轻资本特征,利于中收,
时间:2025-08-10 | 阅读:580
全面的学校信息库
院校搜的目标不仅是为用户提供数据和信息,更是成为每一位学子梦想实现的桥梁。我们相信,通过准确的信息与专业的指导,每一位学子都能找到属于自己的教育之路,迈向成功的未来。助力每一个梦想,实现更美好的未来!
文章
2178095
标签
159354
浏览量
100W+
阅读排行
7580℃
1
2022年陕西交通职业技术学...
7273℃
2
2023年面向港澳台地区招收...
6875℃
3
重庆2023年开设汽车运用与...
6225℃
4
2020甘肃高考一本I段投档最...
5686℃
5
福建省二本的文科大学排名
5653℃
6
眉山药科职业学院是民办大...
5626℃
7
南京传媒学院奖助学金有哪...
5475℃
8
英语教育考研难吗?
猜你喜欢
广州华南商贸职业学院
防灾科技教务管理系统
二本能调剂到211大学吗
南京航空航天大学2021年考研619马克思主义基本原理概论参考书目
如何处理职场中的矛盾
云浮有多少所民办专科大学
南开大学专业(牛)
教师资格证试讲给一页纸讲多少内容
视觉营销经典案例(Instagram营销)
资中县职业技术学校计算机应用专业介绍
如何报考空军飞行员
新疆农业大学校歌
热门标签
985
综合类院校
工科类院校
师范类院校
艺术类院校
财经类院校
高仿手表哪里可以买到
农业类院校
清华大学校花
中国传媒大学校花
北京在明律师事务所
中国农业大学动物科技学院
北京在明律师事务所地址电话
中级会计考试时间
哪有健身培训学校
大学生征兵政策
民族类院校
会计案例分析
我要关灯
我要开灯
客户电话
工作时间:8:00-18:00
客服电话
电子邮件
beimuxi@protonmail.com
官方微信
扫码二维码
获取最新动态
返回顶部