首页
教育资讯
学习方法
公务员考试
院校大全
知识库
首页
/
考初级会计证需要看什么书
考初级会计证需要看什么书(初级会计考试会有比较重要的一科吗)
初级会计考试考试科目:《初级会计实务》《经济法基础》通过条件:两科均在60分以上。所以既然是为了通过初级会计考试,最好还是两个科目的内容都要好好学呀!初级会计考试虽然只是财会行业的入门级考试,难度相较于其他考试来说并不大,但是涉及的知识点多、考查范围广,书上
时间:2025-09-01 | 阅读:713
考初级会计证需要看什么书(初级会计)
考试倒计时60天!有没有那种报名了,相关的书籍也买了,但是书没有翻几页。有的还有非会计专业的来报考,到现在书籍看得也不多。到了这个时候,就不要再一页一页啃书啦!工作之余抽出自己的碎片时间背笔记,做真题做密卷,争取在剩下的60天里好好复习,一次通关!一起来看看下
时间:2025-08-13 | 阅读:1005
考初级会计证需要看什么书(呕心沥血7天)
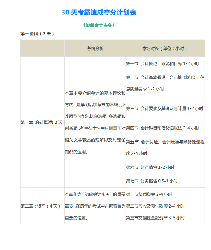
准备参加2022年初级会计考试的同学们,现在可以开始制定学习计划表啦!尤其是零基础的小白,要提早准备初级会计考试哦!现在可以先看初级会计2021年的教材,每年的变动都不会太大,所以不用担心了!如果你懒得制定初级会计计划表,那你可以根据我整理的这份初级会计30 天考霸
时间:2025-08-11 | 阅读:862
全面的学校信息库
院校搜的目标不仅是为用户提供数据和信息,更是成为每一位学子梦想实现的桥梁。我们相信,通过准确的信息与专业的指导,每一位学子都能找到属于自己的教育之路,迈向成功的未来。助力每一个梦想,实现更美好的未来!
文章
2178095
标签
159354
浏览量
100W+
阅读排行
7579℃
1
2022年陕西交通职业技术学...
7272℃
2
2023年面向港澳台地区招收...
6874℃
3
重庆2023年开设汽车运用与...
6223℃
4
2020甘肃高考一本I段投档最...
5685℃
5
福建省二本的文科大学排名
5652℃
6
眉山药科职业学院是民办大...
5625℃
7
南京传媒学院奖助学金有哪...
5473℃
8
英语教育考研难吗?
猜你喜欢
专科第一志愿报民办大专
文科350多分的大学
b2驾驶证教育考试没考怎么办
数学怎么才能提高成绩
吉林师范大学博达学院是211还是985大学?
刷脸支付代理(刷脸支付如何代理)
会计职业道德的含义(会计初级职称)
长沙民办学校排名(长沙中考排名多少能进入四大四小名校)
广东有哪些其他类大学
贵阳泓钰意大利语培训学校
山东工艺美术学院是虚假大学吗
驻马店卫校并入黄淮学院(河南十所卫校)
热门标签
985
综合类院校
工科类院校
师范类院校
艺术类院校
财经类院校
高仿手表哪里可以买到
农业类院校
清华大学校花
中国传媒大学校花
北京在明律师事务所
中国农业大学动物科技学院
北京在明律师事务所地址电话
中级会计考试时间
哪有健身培训学校
大学生征兵政策
民族类院校
会计案例分析
我要关灯
我要开灯
客户电话
工作时间:8:00-18:00
客服电话
电子邮件
beimuxi@protonmail.com
官方微信
扫码二维码
获取最新动态
返回顶部