首页
教育资讯
学习方法
公务员考试
院校大全
知识库
首页
/
会计科目表借贷方内容
会计科目表借贷方内容(财务人收藏)
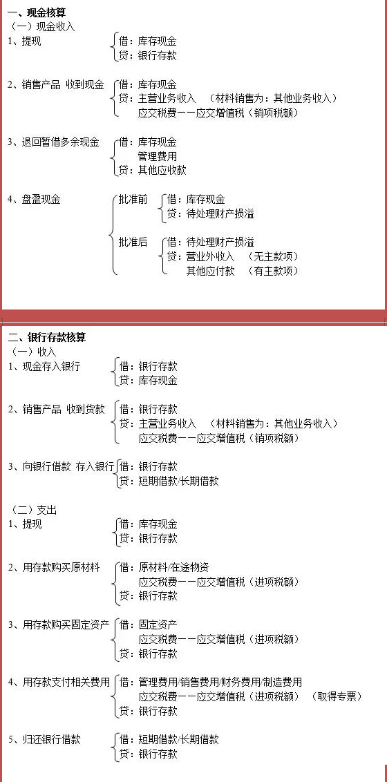
财务人员每天都要处理经济业务的会计核算,会计核算的基础就是要弄清楚会计科目的借贷方向。但是在实际的财务工作中,很多人都会把借贷关系搞错了。现在不用大家发愁如何记会计分录了。我把公司常用的会计分录,汇总了330个会计分录思维导图,这样大家分类记忆也能记住。不需
时间:2025-09-05 | 阅读:917
会计科目表借贷方内容(一起来学2020年初级会计实务)
今天我们来学习2020年《初级会计实务》会计科目和借贷记账法一、会计科目和账户(一)会计科目会计科目,简称科目,是对会计要素的具体内容进行分类核算的项目,是进行会计核算和提供会计信息的基础。会计科目可以按其反应的经济内容、所提供信息的详细程度及其统驭关系分类。
时间:2025-09-01 | 阅读:531
会计科目表借贷方内容(会计科目记不住)
会计科目搞混淆了咋弄?愁人。凡事不要慌,都知道会计科目也是会计人需要掌握的知识,今天我给大家带来会计科目详解汇总,帮助你详细了解会计科目的同时,掌握一些学习会计科目的方法口诀、背诵要点,帮助大家更好的掌握会计科目,轻松完成会计工作~适合会计新人打基础用~收藏
时间:2025-08-22 | 阅读:664
会计科目表借贷方内容(会计科目)
来源:第一章会计科目、借贷记账法及账务处理程序会计科目 会计科目是为了满足会计确认、计量、报告的要求,符合企业内部会计管理和外部信息需要,对会计要素的具体内容进行分类的项目。 【提示】“其他综合收益”属于所有者权益类科目;债权投资减值准备属于资产类会计
时间:2025-08-12 | 阅读:582
会计科目表借贷方内容(如何根据记账凭证登记科目汇总表)
【如何根据记账凭证登记科目汇总表?老会计支招,详细程序送你!】科目汇总表账务处理程序是每个会计都应该必须掌握的知识。在计算机及信息技术迅速发展的今天,会计信息系统发展也是必然的;在学好基础理论的同时,也要与时俱进,开拓思维,下面一起看看小编整理的科目汇总表
时间:2025-08-11 | 阅读:808
全面的学校信息库
院校搜的目标不仅是为用户提供数据和信息,更是成为每一位学子梦想实现的桥梁。我们相信,通过准确的信息与专业的指导,每一位学子都能找到属于自己的教育之路,迈向成功的未来。助力每一个梦想,实现更美好的未来!
文章
2178095
标签
159354
浏览量
100W+
阅读排行
7626℃
1
2022年陕西交通职业技术学...
7298℃
2
2023年面向港澳台地区招收...
6914℃
3
重庆2023年开设汽车运用与...
6275℃
4
2020甘肃高考一本I段投档最...
5729℃
5
福建省二本的文科大学排名
5678℃
6
眉山药科职业学院是民办大...
5656℃
7
南京传媒学院奖助学金有哪...
5497℃
8
英语教育考研难吗?
猜你喜欢
成都多来米艺术中心
深圳睿师教育有限公司
南京大学app(南京大学2022扩招500人)
青海独立学院专业排行榜
信阳师范是公费二本吗还是一本
复旦大学正大管理发展中心
建筑施工安全工程师好就业吗
高三家长如何对孩子进行心理疏导
河北最次民办大学
石河子大学口碑怎么样好就业吗
自考文凭含金量真的很低吗
高中生孩子叛逆怎么办用什么教育
热门标签
985
综合类院校
工科类院校
师范类院校
艺术类院校
财经类院校
高仿手表哪里可以买到
农业类院校
清华大学校花
中国传媒大学校花
北京在明律师事务所
中国农业大学动物科技学院
北京在明律师事务所地址电话
中级会计考试时间
哪有健身培训学校
大学生征兵政策
民族类院校
会计案例分析
我要关灯
我要开灯
客户电话
工作时间:8:00-18:00
客服电话
电子邮件
beimuxi@protonmail.com
官方微信
扫码二维码
获取最新动态
返回顶部