首页
教育资讯
学习方法
公务员考试
院校大全
知识库
首页
/
实际居住证明怎么开
实际居住证明怎么开(2023年各城区租房入学人群租房备案要求)
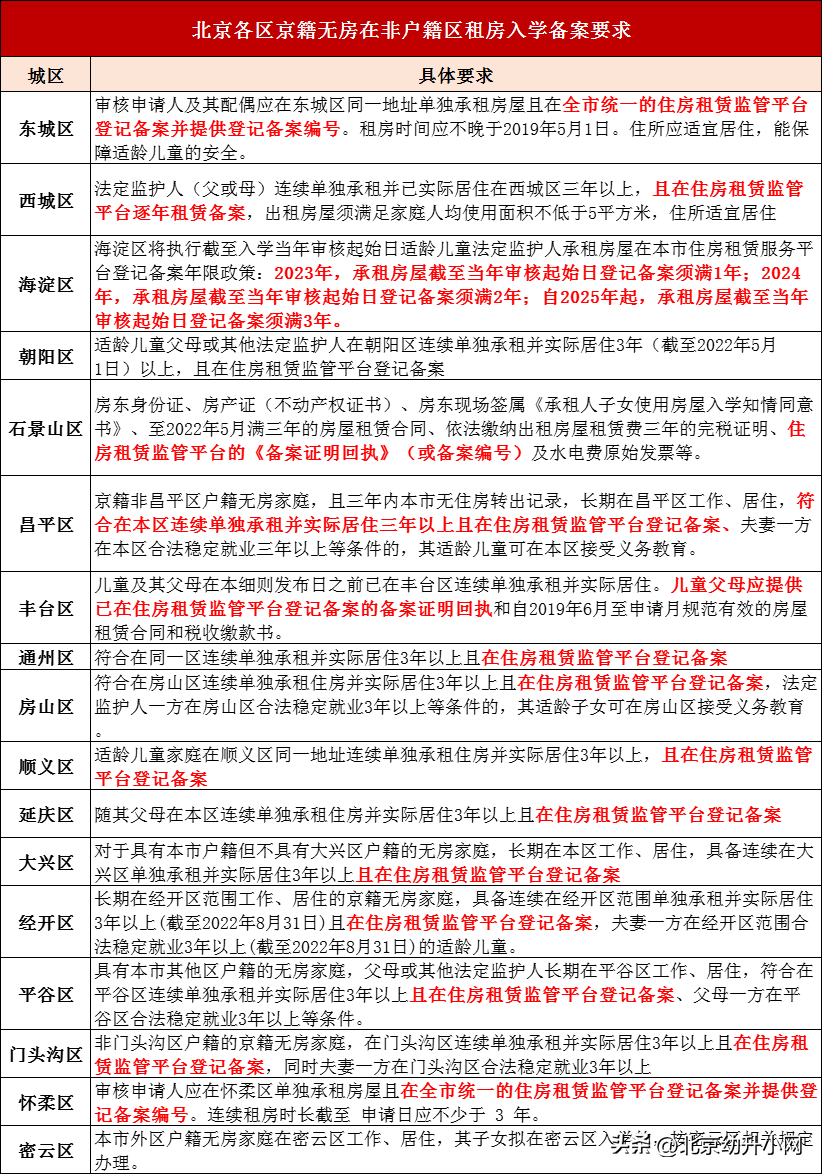
2023年幼升小哪些租房入学人群需要提供租房备案?各城区有哪些要求?2023年幼升小租房备案办理人群及要求从2022年各区幼升小入学政策来看,一般京籍无房在非户籍区租房入学和部分城区非京籍需要办理租房备案,2023年幼升小家长可参考准备:→京籍无房在非户籍区租房入学备案要
时间:2025-08-24 | 阅读:93
实际居住证明怎么开(何时开始)
2022年张店区幼儿园、中小学报名入学政策解读□淄博日报/淄博晚报/博览新闻记者 董琦2022年张店区幼儿园、中小学招生工作即将开始,6月27日,记者从张店区教育和体育局获悉并整理了有关报名时间、报名方式、外来务工子女入学等家长关心的几个问题。一、中小学入学政策(咨询电
时间:2025-08-11 | 阅读:330
全面的学校信息库
院校搜的目标不仅是为用户提供数据和信息,更是成为每一位学子梦想实现的桥梁。我们相信,通过准确的信息与专业的指导,每一位学子都能找到属于自己的教育之路,迈向成功的未来。助力每一个梦想,实现更美好的未来!
文章
2178095
标签
159354
浏览量
100W+
阅读排行
7580℃
1
2022年陕西交通职业技术学...
7273℃
2
2023年面向港澳台地区招收...
6876℃
3
重庆2023年开设汽车运用与...
6225℃
4
2020甘肃高考一本I段投档最...
5686℃
5
福建省二本的文科大学排名
5653℃
6
眉山药科职业学院是民办大...
5626℃
7
南京传媒学院奖助学金有哪...
5475℃
8
英语教育考研难吗?
猜你喜欢
2012泸州中考难不 合江县的考市级高中具体细则
顺德职业技术学院宿舍条件
天津机电职业技术学院可以染头吗
怎样申请东京大学
山西文科大学450分左右
武汉铁路桥梁职业学院在河北招生计划和招生人数一览表
民办专科艺术生要不要去读
湖北黄石市有哪些民办大学
英语四级口语怎么退费
重庆事业单位考试是怎样进行的?
湖南理工职业技术学院2020年招生章程
2021年公务员考试政治常识题(69)
热门标签
985
综合类院校
工科类院校
师范类院校
艺术类院校
财经类院校
高仿手表哪里可以买到
农业类院校
清华大学校花
中国传媒大学校花
北京在明律师事务所
中国农业大学动物科技学院
北京在明律师事务所地址电话
中级会计考试时间
哪有健身培训学校
大学生征兵政策
民族类院校
会计案例分析
我要关灯
我要开灯
客户电话
工作时间:8:00-18:00
客服电话
电子邮件
beimuxi@protonmail.com
官方微信
扫码二维码
获取最新动态
返回顶部