首页
教育资讯
学习方法
公务员考试
院校大全
知识库
首页
/
高考美术生分数怎么算
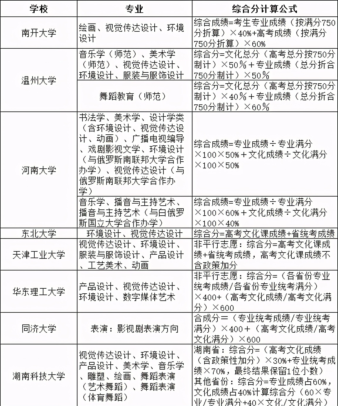
高考美术生分数怎么算(2021院校艺术专业综合分计算公式汇总)
微信搜一搜“51艺术桥”,关注公众号,获取更多2021艺考资讯温馨提示:关注公众号——栏目页对话框回复关键词>>快速查询院校校考成绩合格线、招生章程目前艺术类录取方式一般是文过专排、专过文排、综合分这三种,之前汇总过文过专排、专过文排的院校。点击查看:【艺考生文过
时间:2025-08-01 | 阅读:138
高考美术生分数怎么算(艺考生)
众所周知,艺术生的文化课本科线,要比普通高中生低很多。因此,这也成了众多家长曲线救国的办法之一。但很多人只看到了艺术生文化课分数线低的优点,殊不知专业考对于艺术生来说,同样是高考中非常关键的一步,2021年,艺考政策第一次有很大的调整。往常艺术生高考,都是校考
时间:2025-08-01 | 阅读:344
高考美术生分数怎么算(2020年全国各省美术生综合分计算方式)
高三犹如一段旅程,看似结束,其实也是新的开始。勇者无畏一路前行,累了伸伸懒腰,就别躺下了!2021届的美术生有欣喜、有失落、有惊喜、有惆怅;高考延期、校考改革、美院初审不断挑战美术艺考生的心理承受底线,艺考不易,我们应更加努力!我想,经历2020年的艺考生,在之后
时间:2025-07-22 | 阅读:275
高考美术生分数怎么算(艺术生高考综合分怎么算)
艺术生的高考分数计算一直都是广大艺术生和家长所存在的问题,因为艺术生的高考录取方式以及分数线都不同于普通的高考生,包括艺术生文化课分数和专业课分数,还有就是关于艺术生不管是文化课还是专业课高考培训,不少艺术生也都存在问题,所以下面小编就给大家介绍一下艺术生
时间:2025-07-22 | 阅读:597
高考美术生分数怎么算(艺术类统考相继开启)
2022年湖北省高考艺术类统考在十二月初相继开启,对全体艺考生来说,一方面是高考的重大考验,另一方面也意味着可以放下负担,安心进入艺考文化课的学习。在艺术联考结束之后,很多湖北考生也开始思考,艺术类考生的高考成绩是如何计算的呢?艺术生文化课成绩要达到多少才能够
时间:2025-07-17 | 阅读:153
全面的学校信息库
院校搜的目标不仅是为用户提供数据和信息,更是成为每一位学子梦想实现的桥梁。我们相信,通过准确的信息与专业的指导,每一位学子都能找到属于自己的教育之路,迈向成功的未来。助力每一个梦想,实现更美好的未来!
文章
2178095
标签
159354
浏览量
100W+
阅读排行
7580℃
1
2022年陕西交通职业技术学...
7273℃
2
2023年面向港澳台地区招收...
6874℃
3
重庆2023年开设汽车运用与...
6223℃
4
2020甘肃高考一本I段投档最...
5686℃
5
福建省二本的文科大学排名
5653℃
6
眉山药科职业学院是民办大...
5626℃
7
南京传媒学院奖助学金有哪...
5475℃
8
英语教育考研难吗?
猜你喜欢
自考本科论文答辩成绩什么时候出
湖南开设计算机技术应用专业的中专学校名单一览表
考研体育学院排名
厦门有哪些好的大学?
大专学历怎么自考教师资格证
西安城市交通技师学院(西安轨道交通师学院就业前景分析)
张家口学院2021年云南本科普通批招生计划
河南理工大学怎么样?
女孩子叛逆期早恋怎么管教最合适
山西信息职业技术学院有空调吗
全国民办本科人数比例
皖南医学院滨江校区(阜阳这些单位公开招聘247人)
热门标签
985
综合类院校
工科类院校
师范类院校
艺术类院校
财经类院校
高仿手表哪里可以买到
农业类院校
清华大学校花
中国传媒大学校花
北京在明律师事务所
中国农业大学动物科技学院
北京在明律师事务所地址电话
中级会计考试时间
哪有健身培训学校
大学生征兵政策
民族类院校
会计案例分析
我要关灯
我要开灯
客户电话
工作时间:8:00-18:00
客服电话
电子邮件
beimuxi@protonmail.com
官方微信
扫码二维码
获取最新动态
返回顶部