首页
教育资讯
学习方法
公务员考试
院校大全
知识库
首页
/
中级会计历年真题
中级会计历年真题(2021年中级会计职称考试真题及答案解析汇总)
2021年中级会计职称13号14号科目考试已经结束,不知道大家发挥的怎么样?答题情况什么样?是不是非常想要知道答案及解析?考呀呀会计网校小编根据考生回忆对相关试题进行了整理,希望对大家有所帮助!2021年中级延考经济法题目(考生回忆版)………………………………完整版文
时间:2025-09-05 | 阅读:1015
中级会计历年真题(中级会计职称考生回忆版真题持续更新中)
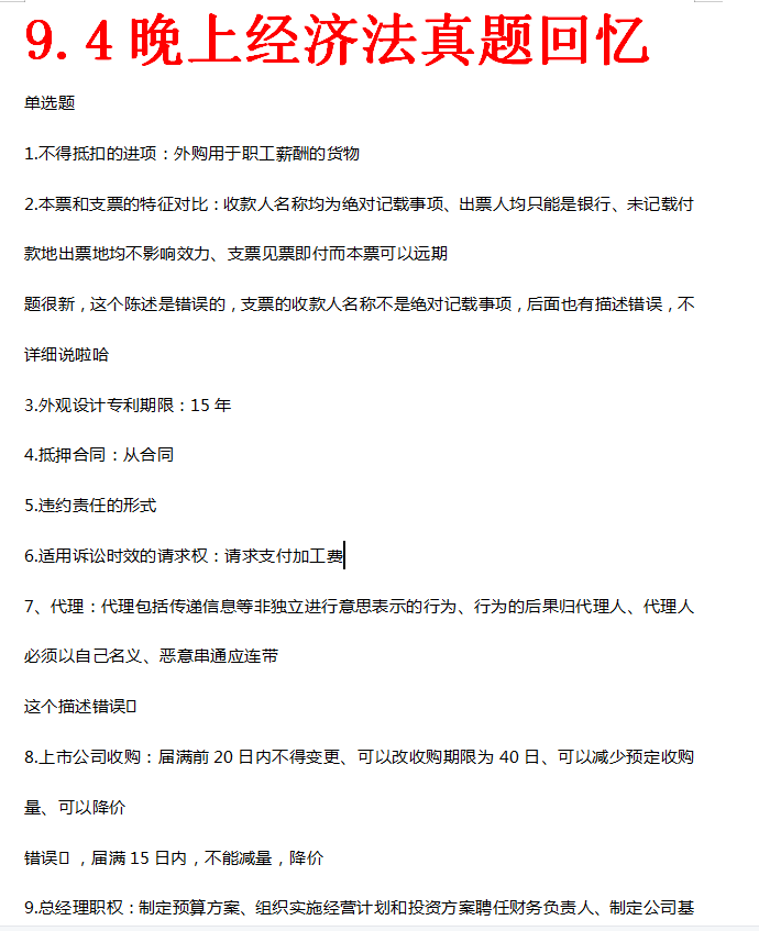
中级会计考试已经开始两天了,很多考生已经迫不及待的想开始估分啦,小编今天把一些考生回忆版的题整理出来啦,一起看看吧!9.4晚上经济法9.4上午中级会计实务篇幅有限,就不一一展示了
时间:2025-08-30 | 阅读:751
全面的学校信息库
院校搜的目标不仅是为用户提供数据和信息,更是成为每一位学子梦想实现的桥梁。我们相信,通过准确的信息与专业的指导,每一位学子都能找到属于自己的教育之路,迈向成功的未来。助力每一个梦想,实现更美好的未来!
文章
2178095
标签
159354
浏览量
100W+
阅读排行
7583℃
1
2022年陕西交通职业技术学...
7275℃
2
2023年面向港澳台地区招收...
6878℃
3
重庆2023年开设汽车运用与...
6226℃
4
2020甘肃高考一本I段投档最...
5689℃
5
福建省二本的文科大学排名
5656℃
6
眉山药科职业学院是民办大...
5628℃
7
南京传媒学院奖助学金有哪...
5477℃
8
英语教育考研难吗?
猜你喜欢
国考和省考有哪些区别和联系?
淄博师范高等专科学校开学时间入学指南及录取通知书发放时间查询
台州市十大最好的私立高中是哪些?
苏州健雄职业技术学院怎么样好不好
甘肃最好的二本大学有哪些
十堰自考网上在哪里打印毕业申请表
湖南大学医学院(湖大错失湘雅医学院)
石家庄铁道大学四方学院的学校代码是什么
贵州粮油进出口监制的中直机关酒有哪些
广东财经大学在职研究生怎么报名,毕业可以提升学历吗?
没有父爱的男孩特点
没有高中毕业证怎么考自考
热门标签
985
综合类院校
工科类院校
师范类院校
艺术类院校
财经类院校
高仿手表哪里可以买到
农业类院校
清华大学校花
中国传媒大学校花
北京在明律师事务所
中国农业大学动物科技学院
北京在明律师事务所地址电话
中级会计考试时间
哪有健身培训学校
大学生征兵政策
民族类院校
会计案例分析
我要关灯
我要开灯
客户电话
工作时间:8:00-18:00
客服电话
电子邮件
beimuxi@protonmail.com
官方微信
扫码二维码
获取最新动态
返回顶部