首页
教育资讯
学习方法
公务员考试
院校大全
知识库
首页
/
河南科技大学外国语学院
河南科技大学外国语学院(第25届中国日报社全国大学生英语演讲赛河南省决赛圆满落幕)
中国人民解放军战略支援部队信息工程大学洛阳校区副院长赵胜利(左一)、原中原工学院副校长、河南省教育国际交流协会常务副会长杜建慧(右一)为冠军颁奖。12月7日,由中国日报社、可口可乐大中华区联合主办,21世纪英语教育传媒、中国人民解放军战略支援部队信息工程大学洛
时间:2025-08-01 | 阅读:595
河南科技大学外国语学院(小18)
河南科技大学中外合作办学项目2018招生简章2018年河南科技大学开始招收中外合作办学自动化专业普通本科生。项目办学依托我校具有本硕博三级学位授予权的自动化学科,同时引进合作院校俄罗斯托木斯克理工大学的教师、教材、教学方法等优质教学资源,双方联合培养具有国际视野、
时间:2025-07-30 | 阅读:932
河南科技大学外国语学院(对标两电和两航)
作为我国的人口大省和高考大省,河南省的高等教育资源长期以来遭受人们诟病。省内只有郑州大学是省属211,其余均为双非,优质高教资源极为稀缺,一度被誉为我国的“高教洼地”。稀缺的高教资源致使河南考生高考难度大幅提升。由于省内的好大学有限,在高考录取招生时很难照顾
时间:2025-07-23 | 阅读:559
河南科技大学外国语学院(重磅)
第一章 总则第一条为了维护学校和考生的合法权益,保证我校2022年全日制普通本科招生工作顺利进行,根据《中华人民共和国教育法》、《中华人民共和国高等教育法》和教育部有关规定,结合学校实际情况,特制定本章程。第二条学校的全称为河南科技大学(国标代码10464),注册地
时间:2025-07-22 | 阅读:819
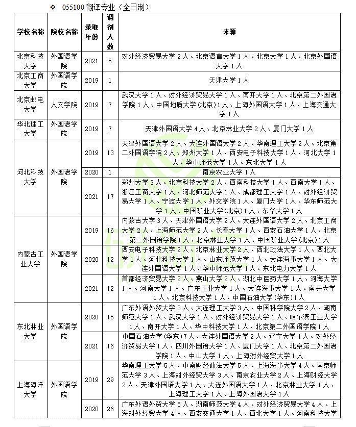
河南科技大学外国语学院(翻译专业调剂方法)
2021年调剂发生了一些变化,调剂可选择的面少了,但考研调剂的政策也比之前公平了很多。总之,对于大部分专业的同学来说,今年可能会减少对本科学校的考量,更加关注初试成绩和综合素质。大家在调剂之前一定要了解该专业的调剂要求,别白忙活!本文就给大家分享翻译专业的调剂
时间:2025-07-19 | 阅读:971
全面的学校信息库
院校搜的目标不仅是为用户提供数据和信息,更是成为每一位学子梦想实现的桥梁。我们相信,通过准确的信息与专业的指导,每一位学子都能找到属于自己的教育之路,迈向成功的未来。助力每一个梦想,实现更美好的未来!
文章
2178095
标签
159354
浏览量
100W+
阅读排行
7579℃
1
2022年陕西交通职业技术学...
7272℃
2
2023年面向港澳台地区招收...
6874℃
3
重庆2023年开设汽车运用与...
6223℃
4
2020甘肃高考一本I段投档最...
5685℃
5
福建省二本的文科大学排名
5652℃
6
眉山药科职业学院是民办大...
5625℃
7
南京传媒学院奖助学金有哪...
5473℃
8
英语教育考研难吗?
猜你喜欢
山西省太原市古交市河口镇下辖村委会有哪些?
南宁2023年哪个职业学校的物流管理专业好
怎么样才能事业成功
安全科学与工程专业大学排名及开设学校名单
教资审核三天了还没通过怎么办
太原城市职业技术学院招生专业有哪些及招生专业目录人数
聊城大学东昌学院好不好,在山东排名怎么样
广州康达信管理顾问有限公司揭阳培训基地
法律考试(关于2021年国家统一法律职业资格考试时间等事宜的通知)
江西教师资格证三年作废吗
沈阳化工大学2017年录取分数线(D54)
浙江省重点大学排名一览表
热门标签
985
综合类院校
工科类院校
师范类院校
艺术类院校
财经类院校
高仿手表哪里可以买到
农业类院校
清华大学校花
中国传媒大学校花
北京在明律师事务所
中国农业大学动物科技学院
北京在明律师事务所地址电话
中级会计考试时间
哪有健身培训学校
大学生征兵政策
民族类院校
会计案例分析
我要关灯
我要开灯
客户电话
工作时间:8:00-18:00
客服电话
电子邮件
beimuxi@protonmail.com
官方微信
扫码二维码
获取最新动态
返回顶部