首页
教育资讯
学习方法
公务员考试
院校大全
知识库
首页
/
信息技术高考
信息技术高考(智能时代)
众所周知,浙江省已将信息技术作为高考的备选科目之一,山东和北京也紧随其后,将编程学习列入教育大纲,在新的风潮来临的时候,你的孩子做好准备了吗?现在儿童学习编程已经成为热门,是所有的孩子都适合学习编程吗?要怎样培养孩子的编程思维呢?我觉得不能一概而论,不是所
时间:2025-08-01 | 阅读:294
信息技术高考(山东省春季高考信息技术专业本科院校有哪些)
计算机类专业一直都是一个热门专业,往年报考的人数也很多。2022年计算机类专业细分了网络技术、数字媒体、软件与应用技术三个方向,所以2022年具体怎么报考还不能确定,但是本科院校会增多!山科院春季高考老师为大家整理的2021年的本科院校。山科院春季高考2021年春季高考
时间:2025-07-31 | 阅读:494
信息技术高考(高中信息技术)
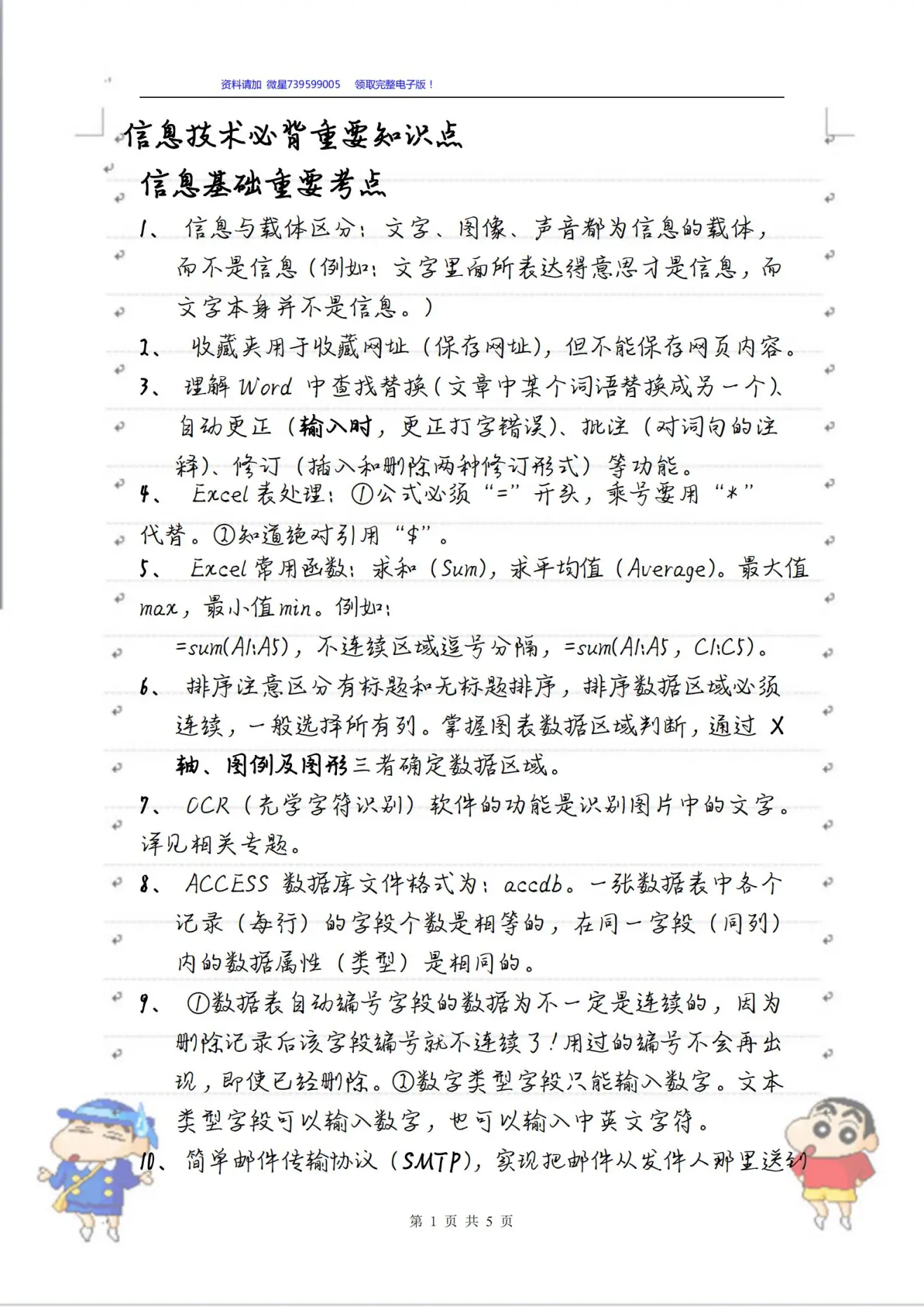
今天这一期非常重要,全部干货,大家速记!信息基础重要考点1、 信息与载体区分:文字、图像、声音都为信息的载体,而不是信息(例如:文字里面所表达得意思才是信息,而文字本身并不是信息。)2、 收藏夹用于收藏网址(保存网址),但不能保存网页内容。3、 理解 Word 中查找
时间:2025-07-22 | 阅读:769
全面的学校信息库
院校搜的目标不仅是为用户提供数据和信息,更是成为每一位学子梦想实现的桥梁。我们相信,通过准确的信息与专业的指导,每一位学子都能找到属于自己的教育之路,迈向成功的未来。助力每一个梦想,实现更美好的未来!
文章
2178095
标签
159354
浏览量
100W+
阅读排行
7580℃
1
2022年陕西交通职业技术学...
7273℃
2
2023年面向港澳台地区招收...
6875℃
3
重庆2023年开设汽车运用与...
6224℃
4
2020甘肃高考一本I段投档最...
5686℃
5
福建省二本的文科大学排名
5653℃
6
眉山药科职业学院是民办大...
5626℃
7
南京传媒学院奖助学金有哪...
5475℃
8
英语教育考研难吗?
猜你喜欢
会计助理周记(日拱一卒)
体制外学校(公立学校国际部和私立国际学校选哪个好)
郑州财经技师学院是大专吗
天津一中滨海学校分数线(参考丨2018年天津各批次普高分数线及录取位次变化汇总)
北京大学化学学院09考研复试名单及说明
四川大学值得报考么
江西农业大学宿舍有空调吗
一万五学费属于高消费吗
甘肃自考大专如何快速通过?
南京航空航天大学2024年学费多少钱
临床医学大学(医学类高校前30名排行出炉)
河南理工大学是一本吗
热门标签
985
综合类院校
工科类院校
师范类院校
艺术类院校
财经类院校
高仿手表哪里可以买到
农业类院校
清华大学校花
中国传媒大学校花
北京在明律师事务所
中国农业大学动物科技学院
北京在明律师事务所地址电话
中级会计考试时间
哪有健身培训学校
大学生征兵政策
民族类院校
会计案例分析
我要关灯
我要开灯
客户电话
工作时间:8:00-18:00
客服电话
电子邮件
beimuxi@protonmail.com
官方微信
扫码二维码
获取最新动态
返回顶部