首页
教育资讯
学习方法
公务员考试
院校大全
知识库
首页
/
美术生高考分数公式
美术生高考分数公式(2021院校艺术专业综合分计算公式汇总)
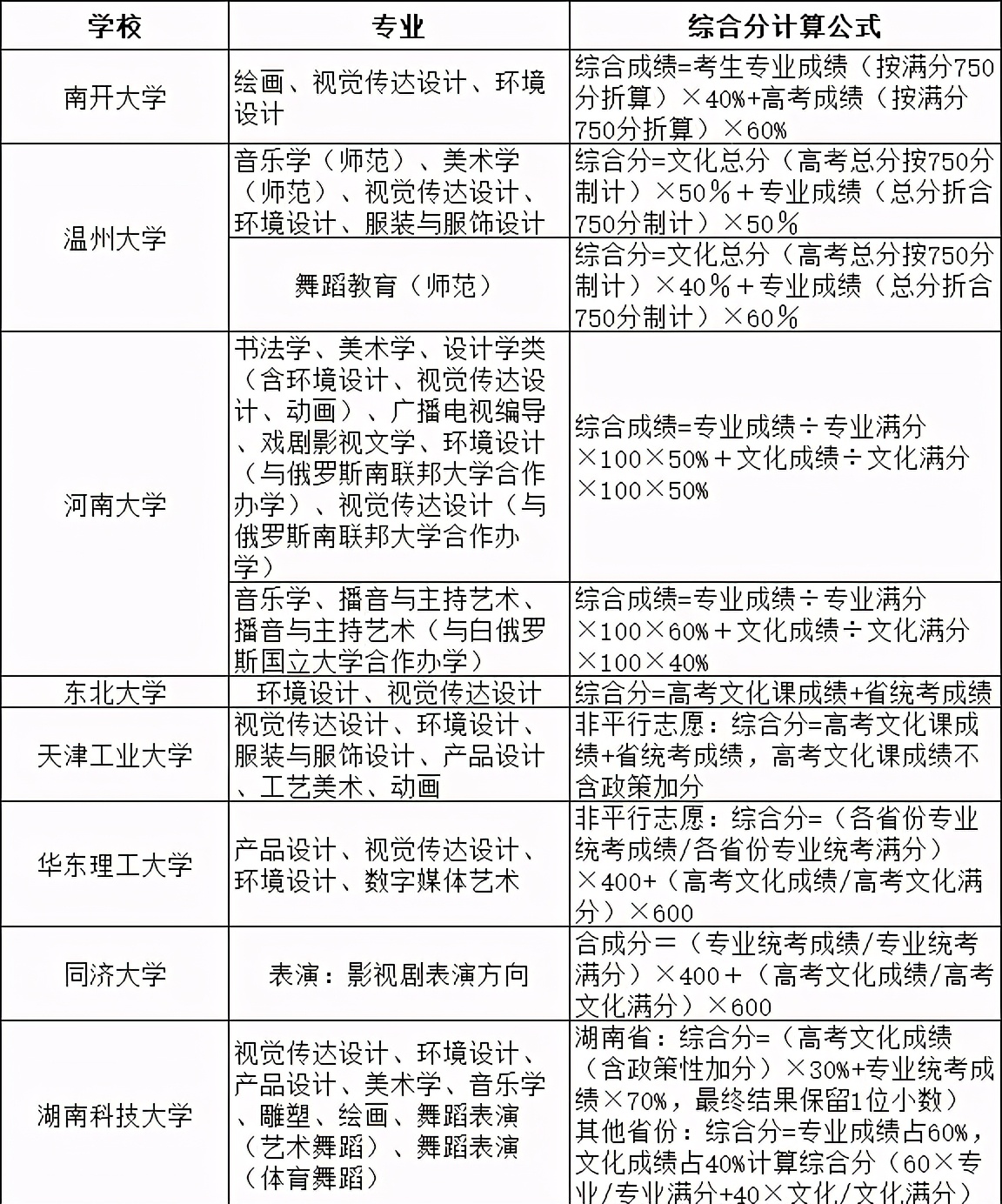
微信搜一搜“51艺术桥”,关注公众号,获取更多2021艺考资讯温馨提示:关注公众号——栏目页对话框回复关键词>>快速查询各省高考查分时间、填报志愿时间目前艺术类录取方式一般是文过专排、专过文排、综合分这三种,之前汇总过文过专排、专过文排的院校。点击查看:【艺考生文
时间:2025-07-24 | 阅读:648
美术生高考分数公式(2020年全国各省美术生综合分计算方式)
高三犹如一段旅程,看似结束,其实也是新的开始。勇者无畏一路前行,累了伸伸懒腰,就别躺下了!2021届的美术生有欣喜、有失落、有惊喜、有惆怅;高考延期、校考改革、美院初审不断挑战美术艺考生的心理承受底线,艺考不易,我们应更加努力!我想,经历2020年的艺考生,在之后
时间:2025-07-24 | 阅读:551
美术生高考分数公式(全国25省份美术专业已实行平行志愿投档)
从2014年开始,教育部就鼓励各省对美术统考专业实行平行志愿投档模式。截止2020年5月份,已有25个省份对承认美术统考成绩的批次和院校(部分),实行平行志愿投档模式。其中北京、黑龙江于2019年实行,河北(扩围且变更投档成绩计算公式)、上海、河南、山西2020年实行。福建
时间:2025-07-24 | 阅读:527
全面的学校信息库
院校搜的目标不仅是为用户提供数据和信息,更是成为每一位学子梦想实现的桥梁。我们相信,通过准确的信息与专业的指导,每一位学子都能找到属于自己的教育之路,迈向成功的未来。助力每一个梦想,实现更美好的未来!
文章
2178095
标签
159354
浏览量
100W+
阅读排行
7579℃
1
2022年陕西交通职业技术学...
7272℃
2
2023年面向港澳台地区招收...
6874℃
3
重庆2023年开设汽车运用与...
6223℃
4
2020甘肃高考一本I段投档最...
5685℃
5
福建省二本的文科大学排名
5652℃
6
眉山药科职业学院是民办大...
5625℃
7
南京传媒学院奖助学金有哪...
5474℃
8
英语教育考研难吗?
猜你喜欢
福州大学晋江校区和本部有哪些不同
广东工商职业技术学院(广东专科十强)
浙江省上虞市中医院公开招聘15名护士公告
海南师范大学教育部排名
护士资格证怎么报名考试
华北理工大学轻工学院几个校区
汕尾职业技术学院专业排名,特色重点专业有哪些
仙桃2023年哪个中专学校的酒店服务与管理专业好
上海交通大学美术生录取分数线
中专类院校哪个学校好考
深圳公务员考试考哪几门。需要准备多久时间?
青海交通职业技术学院怎么样
热门标签
985
综合类院校
工科类院校
师范类院校
艺术类院校
财经类院校
高仿手表哪里可以买到
农业类院校
清华大学校花
中国传媒大学校花
北京在明律师事务所
中国农业大学动物科技学院
北京在明律师事务所地址电话
中级会计考试时间
哪有健身培训学校
大学生征兵政策
民族类院校
会计案例分析
我要关灯
我要开灯
客户电话
工作时间:8:00-18:00
客服电话
电子邮件
beimuxi@protonmail.com
官方微信
扫码二维码
获取最新动态
返回顶部