虽然近几年通过率看似升高了一些,但法考本质上还是难度很大的考试,有很多考生二战、三战甚至更多次备考都没有通过,有的时候就差一两分,距离过线的差距仅在毫厘之间。#法考##法考客观题#
回归到法考本身的难点,其实相对于法学专业深入研究,法考其实仅是入门考试,所以其难点并不在理论深度。其最大的难点,在于考点众多,并且学科庞杂,让人在复习的时候摸不到头绪,而官方给的考试范围,又过于“全面”,如果真的想都复习完,必然要复出巨大的精力,精力意味着时间,而时间正是广大考生最稀缺的资源。
官方大纲给的考试范围有多“全面”?根据《2022年国家统一法律职业资格考试大纲》,我们可以看到相关考点达到了1100多个,细分知识点更是高达3000多个。
光听数字大家可能没有感觉,因为它还无法量化到你实际的学习中来,那我们就尝试把它翻译到复习中来。
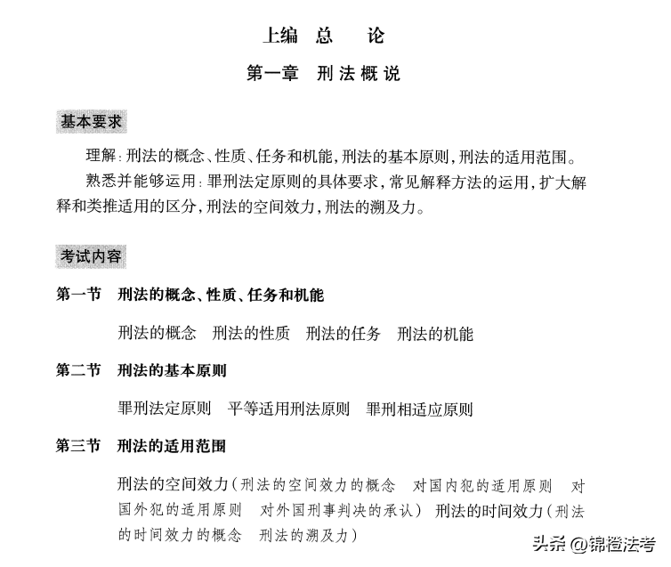
以书中的“刑法概说”部分为例,我们可以看到大纲里只是以理解、熟悉并能够运用寥寥几句话就概括了这里的考查范围:
但实际上这简单几句话下就涉及了刑法概说这个章节下的3个考点:刑法的概念、性质、任务和机能;刑法的基本原则;刑法的适用范围。
而这三个考点之中还有9个知识点,分别是:刑法的概念、刑法的性质、刑法的任务、刑法的机能、罪刑法定原则、平等适用刑法原则、罪刑相适应原则、刑法的空间效力、刑法的时间效力。
而更深层次的,比如刑法的空间效力中,还包括了4个相关知识点:刑法的空间效力的概念、对国内犯的适用原则、对国外犯的使用原则、对外国刑事判决的承认。
如果将之用思维导图的形式呈现,就变成了以下样子:
综上,我们可以发现,大纲里简单几句话,对于考生来说就是好几个知识点的内容需要学习,要知道这还只是刑法总则里的第一章,对于法考复习来讲仍只是冰山一角。
但是范围归范围,应试还是有技巧的,既然上有政策,那下就一定有对策。我国作为一个考试大国,每一个成年人一路走来不说是考试专家,也是半个考试小能手了。
尽管大纲范围很广,但实际上考试中有很多点是并不常考,属于真正的冷门考点,即使这些冷门考点真的出现在了考试里,这些考点的占分比重也微乎其微,对于考试大盘产生不了影响。
但是,法考每年试卷中80%的涉及考点,基本都属于年年考的高频考点,因此虽然大纲并没有给我们划重点,但是通过数据统计,我们是可以发现历年考试规律的。
2012-2017年的真题:
司考时代的真题,对于现在法考时代的考生来说,更大的意义是帮你找规律。目前命题组人员有更迭,命题思路也产生了一定的变化,你想通过做这些题来期望明年的考试会考类似的题,那肯定是不现实的。那这些题的意义是什么呢?第一是锻炼和检测你自己的水平,真题还是水平最高的题,对于你是否掌握一个知识点,真题是最公正的检验标准;第二是通过历年真题出现考点的数量帮我们推断出考点的频次,哪些是高频考点?哪些是冷门考点?就算题目的考查方式变了,很多考点仍然是每年试卷上的“常客”。法考圈里比较有名的“重者恒重”,说的就是这个。
法考改革后后的真题回忆版:
2018年法考改革以后,真题肯定是变难了,橙子还没有听过有同时参加过司考和法考的考生说过司考时代的题比法考时代难的。(当然有很多只参加过司考没参加过法考的考生这样说)其核心原因就是,司法实务性已经成为了大趋势,考试不再是理论的推敲(司考时代诞生过很多让人想去杠的题目,包括考试后的异议也是每年的保留节目),很是更结合现实的考查,出现了很多曾经在社会舆论引起过轰动的“网红题”比如高空坠狗是谁的责任?天外飞来陨石归谁?行凶过程中刀掉了,持刀反杀算不算正当防卫?这些都是近些年在我们现实社会真正出现过的案例。在出题上,命题组也更讲究了,很多题都是综合性题目,每个选项都代表一个考点,不像以前你用排除法也能找到答案。还有曾经有一些自相矛盾的选项,现在统统没了,给考生一种四个选项看着都挺靠谱的错觉。
以刑法为例,所谓的高频考点(完整版可以联系橙子):
有了高频考点这个概念以后,我们就可以在法考复习中优先复习高频考点了。但是具体在实施的过程中,我们会发现这里还有一个变量,那就是难度。当然难度这个事见仁见智,不排除每个人各有擅长,但是通过主流刷题网站的全站做题数据,我们还是能够看到正态分布下的考生会在涉及哪些知识点的题目上犯错误。而且,当一个考点的理解难度比较高的时候,可能你想掌握它就必须花费常规考点复习一倍多的时间,无论对你的复习信息还是复习时间分配都产生很大的挑战。加入难度的考量,大约有以下几种情况:
难度低,考频高:
毫无疑问,这种考点就是性价比最高的考点了,是我们居家必备的上分利器。复习好这些考点,收好送分题,这对于我们在考试中的容错率很有帮助。
而且,从复习时间角度,这些考点的复习优先级务必放在首位,因为它们对于拿分的效率是最高的。如果你听说过你身边有朋友复习几个月就通过了考试,相信我,他们都是在过来的指导下,优先复习了这些考点,拿到了分数基本盘,再加上复习其他考点和一点点运气,顺利短时间通过了考试。因此那些几个月就过的人,也许里面确实有一些学霸大神,但从拿分的角度来说,绝对不是天方夜谭。
难度高,考频高:
属于让人又爱又恨的考点,爱是它确实经常会考到,恨是题目偏难,问题比较刁钻,动不动就给你几个易混淆的陷阱让你掉坑里。从考试的性价比来说,只能说是中等。从复习优先级来说,橙子认为还是必须要面对的,绝对不能偷懒放弃,针对这部分考点,要有针对性的进行全方位学习,把易遗漏(法条相关),易误解(题干里的陷阱),易混淆(选项里容易弄混的考点)全方位攻克。什么?你说你不知道哪些是遗漏、误解、混淆点?那肯定是你现在做题还不够多,针对难度较高的考点题目,一定要反复刷题,整理自己的错题集,才能完全理解。
难度低,考频低:
这部分就属于学习的理解成本不高,虽然不常考,但是你学会了多多少少能排上用场的考点。当然需要注意的是,这里有一些属于新修部分,像近些年的重大立法修改,比如民法典出台,刑诉新的最高法解释,刑法修正案等等,导致会出现一些看起来是低频,但实际上属于“新修必考”的考点。这部分内容,要结合当年或者前一年是否出现过新修来看,一旦有,即便之前的考频比较低,也要着重学习。
难度高,考频低:
这种就是又偏门又难的,往往是一些涉及过争议问题的考点,而且很大程度上容易人混淆、误解,从应试的角度,这些点学起来很费力,学会了还不一定考,性价比太低。从复习优先级的角度,这些考点放在最后,有时间的话看一看,没时间的话可以适当“放弃”。
合理分配你有限的时间,当你把高频考点都搞定的时候,所得到的分数已经足以让你过关了,法考毕竟是一个及格考试,切记你的心态一定是“过桥”,而不是“盖房子”!
但是,合理分配时间说起来容易做起来难,很多人就是一开始没有做清晰的规划,导致后面越学越挣扎,越学越措手不及,当你的复习进度被时间雪球追上并开始滚动以后,你会发现所有的复习都是被动的,没有效果。
对于法考考生来说,一个优质的、人性化的备考计划,胜过无数个彻夜苦读。你需要过来人去告诉你哪些是高频考点;哪些应该放在复习最优先级的部分;当你没有时间的时候,哪些内容可以适当放弃。
版权声明:我们致力于保护作者版权,注重分享,被刊用文章【司法考试备考(法考难在哪)】因无法核实真实出处,未能及时与作者取得联系,或有版权异议的,请联系管理员,我们会立即处理! 部分文章是来自自研大数据AI进行生成,内容摘自(百度百科,百度知道,头条百科,中国民法典,刑法,牛津词典,新华词典,汉语词典,国家院校,科普平台)等数据,内容仅供学习参考,不准确地方联系删除处理!;
工作时间:8:00-18:00
客服电话
电子邮件
beimuxi@protonmail.com
扫码二维码
获取最新动态
