日前,湖北省市场监督管理局印发《湖北省市场监管轻微违法行为不予行政处罚清单适用指引》的通知,明确了80种轻微违法行为不予行政处罚。
通知全文如下:
各市、州、直管市、神农架林区市场监管局,省局各处室、各直属单位:
为深入学习贯彻习近平法治思想,全面贯彻落实省第十二次党代会精神,稳步推进包容审慎监管,规范行政执法行为,完善市场监管轻微违法行为容错纠错机制,进一步优化我省营商环境,根据《中华人民共和国行政处罚法》《优化营商环境条例》《湖北省优化营商环境办法》等法律、法规、规章规定,省局组织制定了《湖北省市场监管轻微违法行为不予行政处罚清单适用指引》(以下简称《指引》)。现印发给你们,并就《指引》适用有关事项通知如下:
一、正确理解不予行政处罚的涵义
行政处罚,是指行政机关依法对违反行政管理秩序的公民、法人或者其他组织,以减损权益或者增加义务的方式予以惩戒的行为。
《指引》中所称不予行政处罚,是指市场监督管理部门根据法律、法规、规章规定,因为存在法定事由,对公民、法人或者其他组织依法不给予行政处罚的行为,包括不得给予行政处罚、应当不予行政处罚和酌定不予行政处罚。不得给予行政处罚,是指因行政机关具体行政行为存在重大缺陷而依法不得作出行政处罚。应当不予行政处罚,是指因违法行为的主体、主观方面、追究期限等方面存在法定情形而依法不给予行政处罚。酌定不予行政处罚,是指行政机关对《行政处罚法》和其他法律、法规、规章规定的可以不予行政处罚、免予行政处罚的情形,依法决定不予行政处罚。
二、准确适用不予行政处罚指引
各级市场监管部门在监管执法时应当坚持比例原则,采取的行政措施和手段应当必要、适当,做到宽严相济、过罚相当,尽量采用对行为主体权益减损最小的方式实现法律目的。
要规范行使行政处罚裁量权,将不予行政处罚清单的运用与市场监管行政处罚裁量规则有效衔接,作出的行政处罚决定应当与行为人的违法事实、性质、情节以及社会危害程度相当,避免过罚不当、类案不同罚的行为发生,保证行政处罚的公正、合理。
要根据查证的案件事实,综合考虑违法行为的主体状况、主观过错、性质特点、违法情节和危害后果等因素,参照《指引》所列情形,依法作出恰当的行政处罚或者行政处理决定。
要处理好包容审慎与严格执法的关系,在对首次轻微违法行为不予处罚的同时,加大重点领域执法力度,对涉及食品、药品、特种设备、重要工业产品质量安全等重点领域及严重扰乱公平竞争市场秩序的违法行为,要严格依法处理。
《指引》可以作为行政处罚或者不予行政处罚的说理内容,但不得作为行政执法的直接依据,不得将《指引》援引写入《行政处罚决定书》《不予行政处罚决定书》等执法文书中。
三、不断改进行政执法方式方法
各级市场监管部门要大力推动法治市场监管建设,牢固树立以人民为中心的发展思想和包容审慎监管的执法理念,对行为主体的轻微违法行为决定不予处罚的,综合运用责令改正、教育指导、执法建议、当事人承诺等方式方法,引导、教育当事人尊法守法,不断改进和创新监管执法方式,让执法既有力度又有温度。
四、切实保证行政执法效果
各级市场监管部门要认真落实省委、省政府关于优化营商环境的决策部署,着力提升行政执法能力水平,依法保障当事人的合法权益,不断提高人民群众满意度,维护公平竞争的市场秩序,保证行政执法法律效果、政治效果、社会效果的有机统一。
湖北省市场监督管理局
2022年9月2日
湖北省市场监管轻微违法行为不予行政处罚清单适用指引
一、不予行政处罚有关情形的界定
不予行政处罚分为不得给予行政处罚、应当不予行政处罚和酌定不予行政处罚三种情形。
(一)存在下列情形之一的,不得给予行政处罚:
1.行政处罚没有法律、法规、规章依据的;
2.实施主体不具有行政主体资格的;
3.实施机关不具有管辖权的;
4.违法事实不清、证据不足的;
5.违反法定程序构成重大且明显违法的。
(二)当事人存在下列情形之一的,应当不予行政处罚:
1.不满十四周岁的人有违法行为的;
2.精神病人、智力残疾人在不能辨认或者不能控制自己行为时有违法行为的;
3.违法行为轻微并及时改正,没有造成危害后果的;
4.除法律、法规、规章另有规定的外,当事人有证据足以证明没有主观过错的;
5.涉及公民生命健康安全、金融安全且有危害后果的违法行为在五年内未被发现,其他违法行为在二年内未被发现的;
6.法律、法规、规章规定其他不予处罚的情形。
(三)当事人存在下列情形的,可以酌定不予行政处罚:
1.初次违法、危害后果轻微并及时改正的;
2.法律、法规、规章规定可以不予行政处罚的其他情形。
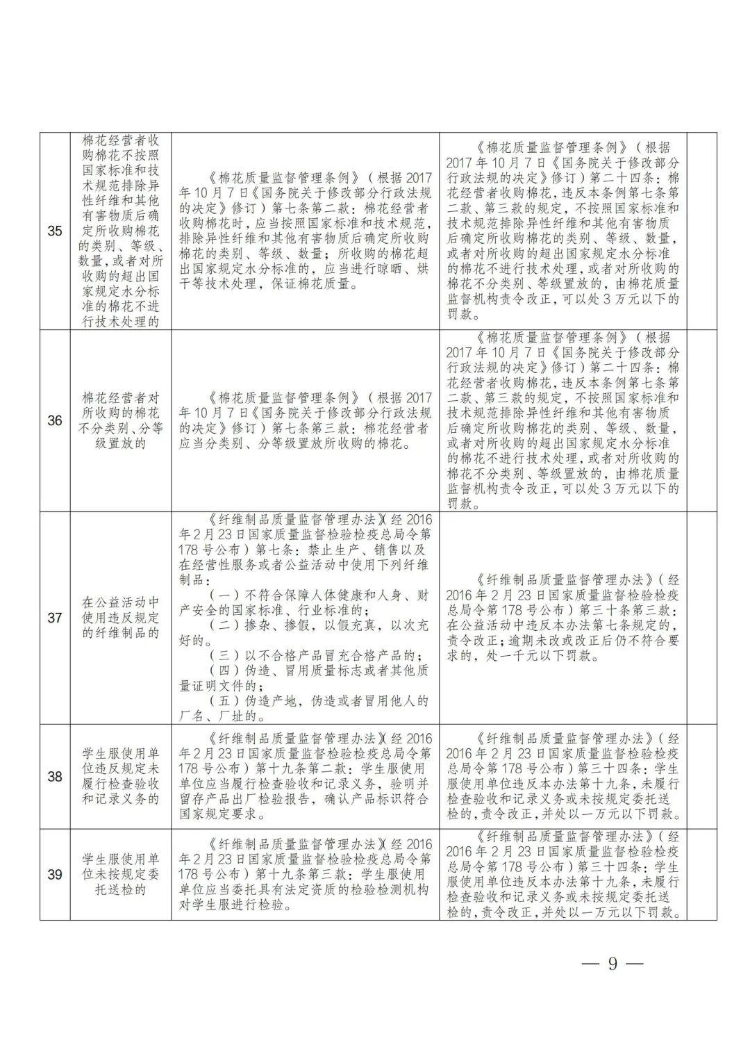
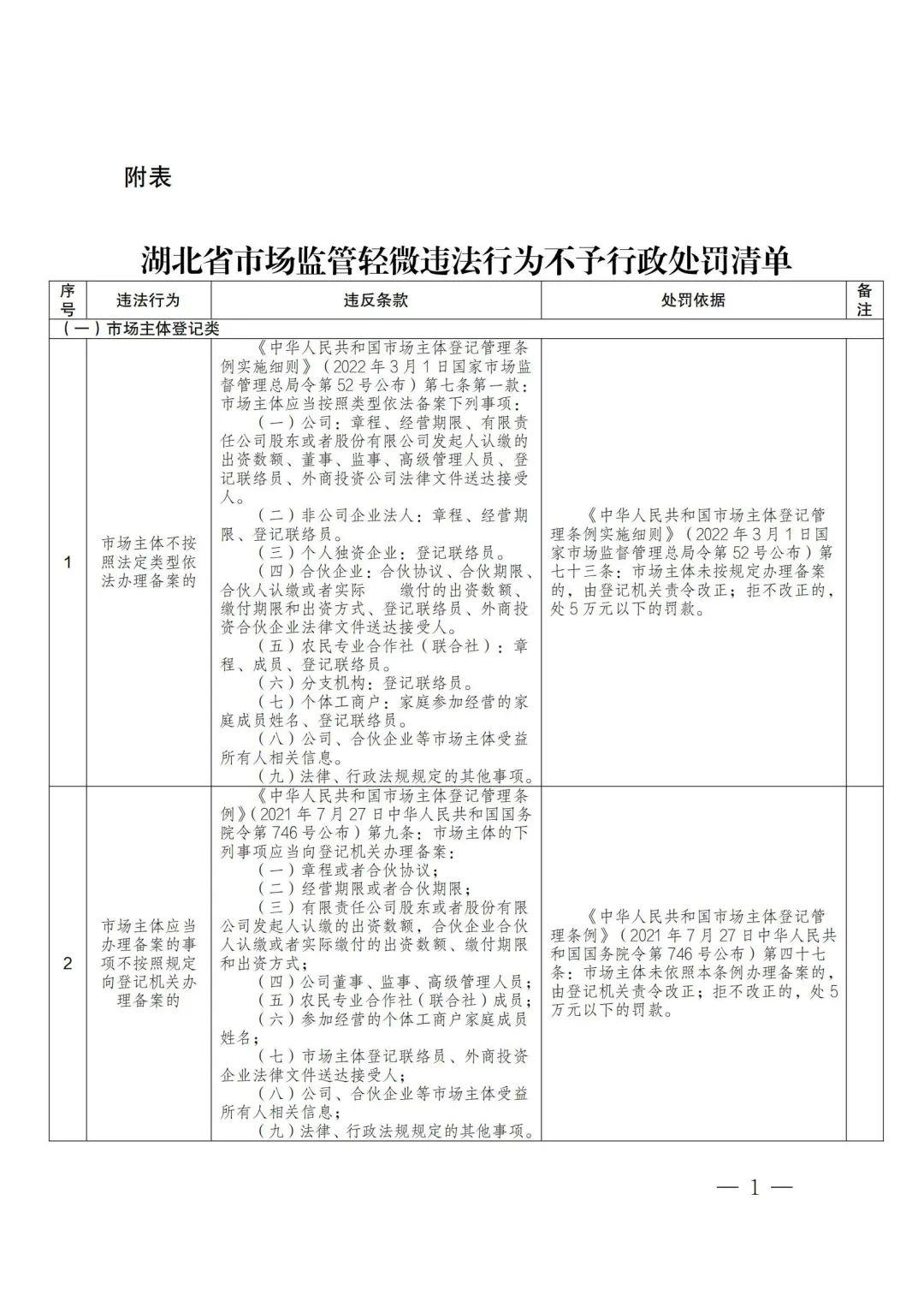
省局根据《行政处罚法》和以市场监管部门为执行主体的法律、法规、规章,梳理了酌定不予行政处罚事项,编制了《湖北省市场监管轻微违法行为不予行政处罚清单》(以下简称《清单》,见附表),供各级市场监管部门参照适用。
二、相关情形适用指引
对于违法行为轻微、及时改正、没有造成危害后果以及没有主观过错等情形,可以参照以下标准予以认定。
(一)违法行为轻微
违法行为轻微,可以结合当事人的主观过错、违法行为持续时间、违法经营额、货值金额、违法所得、初次违法、影响范围以及及时改正等因素综合予以认定。
(二)及时改正
及时改正要求当事人对自身的违法行为有正确认识,主动停止、纠正违法行为,召回或者下架涉案产品,退还违法所得,消除违法行为后果,恢复原状或者采取整改措施使其生产经营符合法定要求,恢复行政管理秩序。当事人具有以下情形之一的,可以认定为及时改正:
1.当事人在市场监管部门发现违法行为线索前主动完成改正违法行为的;
2.当事人在市场监管部门发现违法行为线索后、立案前主动完成改正违法行为的;
3.当事人在市场监管部门立案后、调查过程中主动完成改正违法行为的;
4.当事人在市场监管部门责令限期改正后,规定期限前主动完成改正违法行为的。
(三)没有主观过错
当事人能够证明其主观上既没有违法故意,也没有违法过失,并且能够证明其已经履行了法定义务,经市场监管部门核查证据属实的,可以认定为没有主观过错。
(四)初次违法
各级市场监管部门可以通过询问当事人,查询国家企业信用信息公示系统、国家市场监督管理总局官网子系统中国市场监管行政处罚文书网、湖北省市场监管协同执法办案系统、湖北省市场监管大数据能力平台以及案卷档案材料等执法记录信息,判断当事人是否属于初次违法,如未发现当事人存在同一类型违法行为的相关记录,可以认定为初次违法。
(五)危害后果轻微
当事人具有以下情形之一的,可以认定为危害后果轻微:
1.违法行为针对特定行为对象的,给特定行为对象没有造成或者造成较小的损失以及不利影响,当事人主动赔偿损害、消除影响,与特定对象达成和解的;
2.违法行为针对不特定行为对象的,没有造成或者造成较轻的社会影响、给不特定行为对象没有造成或者造成较小的损失以及不利影响,危害范围较小,当事人积极主动采取整改措施及时赔偿损失、消除影响的。
三、不予行政处罚的适用程序
(一)立案前
各级市场监管部门在线索核查阶段,根据核查情况认为当事人的违法行为属于《清单》所列事项,有违法所得且符合适用条件的,经部门负责人批准后可以不予立案。决定不予立案的,当填写不予立案审批表。
(二)立案后
各级市场监管部门在立案后的调查中,根据调查情况认为当事人的违法行为属于《清单》所列事项且符合适用条件的,除不得给予行政处罚的情形外,应按照市场监督管理行政处罚程序作出不予行政处罚决定,并且依法送达。当事人违法行为属于《清单》所列事项,但经调查认为不符合适用条件的,应当依法予以调查处理,并在调查终结报告中说明事实、理由和处理的依据。
(三)后续监管
对于要求当事人改正的轻微违法行为,各级市场监管部门应当充分运用自我承诺、责令整改、行政约谈、行政告诫、行政指导、行政教育、提醒、回访等行政措施和手段,明确整改要求和完成期限,及时核实、记录整改情况,确保整改、处理措施落实到位。对不满十四周岁未成年人的违法行为不予行政处罚的,应当责令监护人加以管教。对精神病人、智力残疾人在不能辨认或者不能控制自己行为时的违法行为不予行政处罚的,应当责令其监护人严加看管和治疗。对当事人的违法行为依法不予行政处罚的,应当对当事人进行教育。
各级市场监管部门不予立案或者作出不予行政处罚决定的,应当分类记录和统计,加强行政执法全过程管理,做好档案整理及归档工作。
四、有关说明
《清单》所列轻微违法行为可以酌定不予行政处罚,但是存在情节恶劣、危害后果较重或者当事人拒不改正等从重处罚情形的,应当依法给予行政处罚。《清单》之外的事项,各级市场监管部门依据法律、法规、规章的规定,结合行政处罚裁量规则,依法决定是否给予行政处罚。对违法行为不予行政处罚后,当事人又实施该类违法行为的,不再适用不予行政处罚相关规定。
本《指引》自公布之日起施行。《省市场监管局关于印发首次轻微违法经营行为免罚清单的通知》(鄂市监发〔2019〕18号)、《省市场监管局关于印发〈首次轻微违法行为容错清单(2020年版)〉的通知》(鄂市监法函〔2020〕124号)、《省市场监管局关于印发《湖北省市场监管轻微违法行为免予处罚清单(2021版)》的通知》(鄂市监法函〔2021〕85号)同时废止。
来源:湖北省市场监管局官网、湖北日报
编辑:龚天姝
往期阅读
◆ 重磅!荆州一地入选中国20世纪建筑遗产
◆ 中秋将至,这份消费提示请收好!
◆ 中国仅有,天下第一!就在荆州!
◆
最高可奖50万元!《荆州市重大体育比赛奖励办法》出台
版权声明:我们致力于保护作者版权,注重分享,被刊用文章【不满十四周岁的人有违法行为的(最新通知)】因无法核实真实出处,未能及时与作者取得联系,或有版权异议的,请联系管理员,我们会立即处理! 部分文章是来自自研大数据AI进行生成,内容摘自(百度百科,百度知道,头条百科,中国民法典,刑法,牛津词典,新华词典,汉语词典,国家院校,科普平台)等数据,内容仅供学习参考,不准确地方联系删除处理!;
工作时间:8:00-18:00
客服电话
电子邮件
beimuxi@protonmail.com
扫码二维码
获取最新动态
