来
信
在实施行政处罚的过程中遇到《行政处罚法》的规定与其他法律法规的规定不一致,不知如何适用?特别是《行政处罚法》与其他“法律”之间的关系,更不好把握,因为它们都是“法律”。回信
在回答这一问题之前,首先需要对《行政处罚法》本身作一定性和定位,认知它是一个什么样的法,在法律体系中处于什么样的地位。
首先,《行政处罚法》属于“法律”。我国的法律位阶是:最高层次是“宪法”,它是国家的根本法,具有最高的法律效力;其次是由全国人大及其常委会制定的“法律”,它的法律效力仅低于宪法,但高于一切法规和规章;再次是国务院制定的“行政法规”,它的效力低于宪法和法律,但高于地方性法规和规章;再其次是“地方性法规”,它由地方省级人大及其常委会和设区市以上的人大及其常委会制定,其效力在行政法规以下,地方政府规章之上;最后就是政府规章,包括国务院部委制定的部门规章和地方省级政府、设区市政府和自治州政府制定的地方政府规章。其法律效力位阶处于最低一级。《行政处罚法》于1996年3月17日由第八届全国人民代表大会第四次会议通过,后于2009年、2017年、2021年由全国人民代表大会常务委员会依次修订。它处于“法律”位阶,其效力等级低于宪法,但高于任何法规和规章。
其次,《行政处罚法》属于行政处罚领域的“基本法”。它在我国所有行政处罚的法律规范中,属于基础性法律,相当于一个总则。其他法律法规和它的关系,相当于总则和分则的关系:总则统率分则,分则的规定不得违反总则的精神。《行政处罚法》第3条规定:“行政处罚的设定和实施,适用本法。”这就反映了它在法律适用上的地位:我国对于行政处罚的设定和实施,都必须适用《行政处罚法》,除非它本身有例外规定。
再次,《行政处罚法》属于“程序法”。从《行政处罚法》所规定的内容来看,该法实际上是一个“程序法”,而不是“实体法”。《行政处罚法》只是设立了行政处罚的指导思想、基本原则,并为处罚主体、处罚行为、处罚程序设立了最基本的普遍性要求。至于当事人的什么行为构成可处罚的违法行为,以及应当给予什么样的处罚,不是由《行政处罚法》本身规定的,恰恰是由其他法律、法规和规章规定的。这就意味着:关于行政处罚的实体问题主要适用其他实体法,而行政处罚的程序问题主要适用《行政处罚法》。
由于以上的定位,一般而言,其他法律法规规章和《行政处罚法》的规定之间不会发生抵触或不一致。但是如果发生了抵触或不一致,该如何处理呢?应当区分以下两种情况:
第一,行政法规、地方性法规和规章与《行政处罚法》规定不一致的,根据“高法优于低法”原则,一律适用《行政处罚法》,除非《行政处罚法》本身有“例外”规定。
第二,其他法律与《行政处罚法》规定不一致的,也必须优先适用《行政处罚法》。因为如前所述,《行政处罚法》属于适用所有行政处罚设定和实施的基本法。除非《行政处罚法》有“例外”规定,或者其他法律有“优先”规定的,才适用其他法律。如《行政处罚法》与《治安管理处罚法》之间的关系,由于《治安管理处罚法》第3条明确规定:“治安管理处罚的程序,适用本法的规定;本法没有规定的,适用《中华人民共和国行政处罚法》的有关规定。”所以在程序上优先适用《治安管理处罚法》。而《行政处罚法》与《道路交通安全法》之间,由于《道路交通安全法》无此“优先”规定,故在处罚程序上必须优先适用《行政处罚法》,除非《行政处罚法》本身有“例外”规定。处理《行政处罚法》与其他涉及处罚的法律之间的关系,不能机械地适用“特别法优先一般法”原则,否则任何“基本法”都会因此被架空。
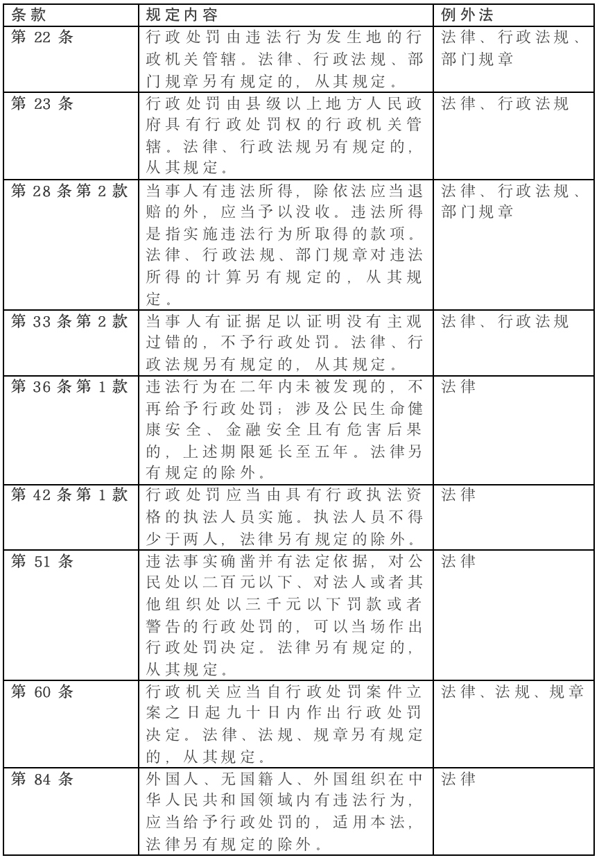
《行政处罚法》的“例外”规定共有9处。归结如下:
来源 | 市监长缨
审核 | 于成龙 张丽娟
编辑 | 陈颖
中国工商出版社新媒体和数字出版部制作出品
➯探讨!责令限期改正的性质及时效如何判定?
➯明天起,市场监管领域这一批新规定将影响你我的生活!
➯超实用!基层市场监管所长开发的执法办案小程序来了!
➯这两项规章拟正式废止!国家市场监督管理总局公布相关征求意见反馈!
➯探讨!消费领域违法格式条款法律如何适用?
➤ 监管执法 年报 | 告知承诺制 | 食品 | 质量 | 消费维权 | 价格 | 药品 | 化妆品 |反垄断 | 反不正当竞争 | 广告 | 特种设备 | 检验检测
➤ 学习充电 你问我答 | 典型案例 | 一日一课
➤ 智库专家 魏均新 | 王涤非 | 刘双舟 | 何茂斌 | 孔迪 | 董晓慧 | 谢旭阳 | 景卫东 | 蒋世平 | 李俊
➤ 产品活动 半月刊征订 | 图书精选 | 微课堂
融媒体综合资讯服务 | 抽查宝| “三微”评选
“五个一百”评选 | 社会共治大会
➤ 新媒体榜单 微信 | 微博 | 抖音 | 头条 | 快手 | 消保
➤ 社群交流 所长 | 执法办案 | 你问我答 | 广告监管 | 食品监管
齐了!市场监管总局成立以来的规章全部在这儿了(1-52号令)
还没年报?不会年报?快来听课!今天14:00手把手教您报年报!2022年《市场监督管理》半月刊征订火热进行中!全新改版,扫码订刊灵活方便!
![]()
版权声明:我们致力于保护作者版权,注重分享,被刊用文章【如何区分行政法规和行政规章(专家解读)】因无法核实真实出处,未能及时与作者取得联系,或有版权异议的,请联系管理员,我们会立即处理! 部分文章是来自自研大数据AI进行生成,内容摘自(百度百科,百度知道,头条百科,中国民法典,刑法,牛津词典,新华词典,汉语词典,国家院校,科普平台)等数据,内容仅供学习参考,不准确地方联系删除处理!;
工作时间:8:00-18:00
客服电话
电子邮件
beimuxi@protonmail.com
扫码二维码
获取最新动态
