声明:本文系针对特定法律问题,尝试对相关法律、司法解释规定以及人民法院审判政策进行的系统梳理,转载请注明出处。
①同一顺序继承人继承遗产的份额,一般应当均等。
②对生活有特殊困难又缺乏劳动能力的继承人,分配遗产时,应当予以照顾。
③对被继承人尽了主要扶养义务(对生活提供了主要经济来源或者在劳务等方面给予了主要扶助)或者与被继承人共同生活(虽共同生活但不尽抚养义务的除外)的继承人,分配遗产时,可以多分。
④有扶养能力和有扶养条件的继承人,不尽扶养义务的(如虽然与被继承人共同生活,但对需要扶养的被继承人不尽扶养义务),分配遗产时,应当不分或者少分。
⑤继承人有扶养能力和扶养条件,愿意尽扶养义务,但被继承人因有固定收入和劳动能力,明确表示不要求其扶养的,分配遗产时,一般不应因此而影响其继承份额。
⑥继承人协商同意的,也可以不均等。
相关法条:
《民法典》
第1130条:同一顺序继承人继承遗产的份额,一般应当均等。
对生活有特殊困难又缺乏劳动能力的继承人,分配遗产时,应当予以照顾。
对被继承人尽了主要扶养义务或者与被继承人共同生活的继承人,分配遗产时,可以多分。
有扶养能力和有扶养条件的继承人,不尽扶养义务的,分配遗产时,应当不分或者少分。
继承人协商同意的,也可以不均等。
第1132条:继承人应当本着互谅互让、和睦团结的精神,协商处理继承问题。遗产分割的时间、办法和份额,由继承人协商确定;协商不成的,可以由人民调解委员会调解或者向人民法院提起诉讼。
《最高人民法院关于适用〈中华人民共和国民法典〉继承编的解释(一)》
第19条:对被继承人生活提供了主要经济来源,或者在劳务等方面给予了主要扶助的,应当认定其尽了主要赡养义务或主要扶养义务。
第22条:继承人有扶养能力和扶养条件,愿意尽扶养义务,但被继承人因有固定收入和劳动能力,明确表示不要求其扶养的,分配遗产时,一般不应因此而影响其继承份额。
第23条:有扶养能力和扶养条件的继承人虽然与被继承人共同生活,但对需要扶养的被继承人不尽扶养义务,分配遗产时,可以少分或者不分。
第43条:人民法院对故意隐匿、侵吞或者争抢遗产的继承人,可以酌情减少其应继承的遗产。
①对法定继承人以外的人,依靠被继承人抚养或者对被继承人抚养较多的,可以分给适当的遗产。
②就依靠被继承人扶养的人,《民法典》第1131条删除了《继承法》第14条“缺乏劳动能力又没有生活来源”的限制条件,实际上扩大了酌情分得遗产的适用主体范围,充分发挥了遗产的抚养功能。
③允许对被继承人扶养较多的人分得适当遗产,是我国在继承方面的独创做法,充分体现了“权利义务相一致原则”。
相关链接:
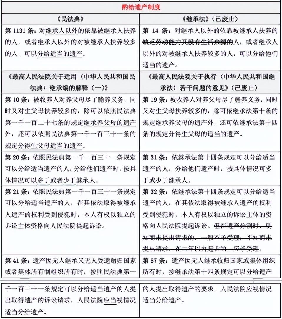
《民法典》第1131条:对继承人以外的依靠被继承人扶养的人,或者继承人以外的对被继承人扶养较多的人,可以分给适当的遗产。
《继承法》(已废止)第14条:对继承人以外的依靠被继承人扶养的缺乏劳动能力又没有生活来源的人,或者继承人以外的对被继承人扶养较多的人,可以分给他们适当的遗产。
《最高人民法院民法典继承编司法解释(一)理解与适用》(人民法院出版社,2022年1月第1版)第194-195页:
这种扶养不是法律上必须履行的义务,而是出于道德心,自觉自愿提供的帮助。给予此类人分得遗产的权利,能够适应社会发展的需要,使这些人没有继承人地位,但是与被继承人关系密切,对被继承人晚年生活给予关心照顾,使被继承人愉快度过晚年的人(如未履行登记手续而以夫妻名义同居生活的人),能够得到应该得到的一份遗产,这一规定充分体现了法律对赡养老人、扶危济困等传统美德的肯定和鼓励。
不包括。
相关链接:
《最高人民法院民法典继承编司法解释(一)理解与适用》(人民法院出版社,2022年1月第1版)第397页:
“继承人以外”的人是否包括不享有继承既得权的后顺序法定继承人或代位继承人。对此,有观点认为,法定继承中,当由第一顺序的继承人继承遗产时,继承人以外的人便包括第二顺序的继承人、代位继承人。我们认为,该观点值得商榷。
首先,《民法典》关于“继承人”本身的表述并未区分顺序和是否代位。《民法典》第1131条中的“继承人”并未有顺序的限定,而第1130条中的“同一顺序继承人”的表述说明立法者通过在“继承人”前增加“第一顺序”,对该条中“继承人”的范围加以限定。故从两个条文整体解释可知,没有特别注明的情形下,《民法典》中的“继承人”都不区分先后顺序。进而,《民法典》第1131条规定的遗产酌分请求权人不包括第二顺序法定继承人。至于代位继承人因也是继承人,亦不属于本条规范对象。
其次,作为第二顺序继承人的祖父母、外祖父母、兄、姐在特定情形下与作为被继承人的未成年孙子女、外孙子女或弟、妹之间的扶养,分别属于《民法典》第1074条、第1075条规定的法定义务,不存在通过行使遗产酌分请求权得到补偿的必要。
《民法典》
第1074条:有负担能力的祖父母、外祖父母,对于父母已经死亡或者父母无力抚养的未成年孙子女、外孙子女,有抚养的义务。
有负担能力的孙子女、外孙子女,对于子女已经死亡或者子女无力赡养的祖父母、外祖父母,有赡养的义务。
第1075条:有负担能力的兄、姐,对于父母已经死亡或者父母无力抚养的未成年弟、妹,有扶养的义务。
由兄、姐扶养长大的有负担能力的弟、妹,对于缺乏劳动能力又缺乏生活来源的兄、姐,有扶养的义务。
①被收养人对养父母尽了赡养义务,同时又对生父母扶养较多的,可对生父母的遗产主张酌分请求权;
②没有与继父母之间形成抚养关系的继子女,如对继父母扶养较多的,可对继父母的遗产主张酌分请求权;
③孙子女、外孙子女,对祖父母、外祖父母扶养较多的,可对祖父母、外祖父母的遗产主张酌分请求权。
相关链接:
《最高人民法院关于适用〈中华人民共和国民法典〉继承编的解释(一)》第10条:被收养人对养父母尽了赡养义务,同时又对生父母扶养较多的,除可以依照民法典第一千一百二十七条的规定继承养父母的遗产外,还可以依照民法典第一千一百三十一条的规定分得生父母适当的遗产。
《最高人民法院民法典继承编司法解释(一)理解与适用》(人民法院出版社,2022年1月第1版)第395页:
对于没有与继父或者继母之间形成抚养教育关系的继子女,当然有权以法定继承人身份继承其生父母的遗产。至于对其继父或者继母的遗产,由于没有形成父母子女关系,故不能直接以法定继承人身份继承其遗产,但其如能证明对继父或者继母扶养较多,也可作为《民法典》第1131条规定的“继承人以外的对被继承人扶养较多的人”,主张遗产酌给请求权。
同样,根据《民法典》第1074条的规定,有负担能力的孙子女、外孙子女,对于子女已经死亡或子女无力赡养的祖父母、外祖父母,有赡养的义务。根据《民法典》第1127条的规定,孙子女、外孙子女并非祖父母、外祖父母的法定继承人,故如果孙子女、外孙子女对祖父母、外祖父母履行了赡养义务,则可作为《民法典》第1131条规定的“继承人以外的对被继承人扶养较多的人”,主张遗产酌给请求权。
上述遗产酌给请求权人主张取得遗产时,《民法典》第1131条规定的是“可以分给适当的遗产”。这里的“可以”并非“应当”,意味着法院在是否分给其遗产的问题上可以自由裁量。例如,对已经通过被继承人生前赠与或遗赠等方式取得较多财产的人,由于该生前赠与和遗嘱已经达到了死后扶养意思的延续和生前扶养的报偿,故可以不支持其提出的取得遗产请求,从而让继承人或受遗赠人等其他遗产利害关系人可以分得更多财产。
按具体情况,可以“多于”继承人的份额,可以“少于”继承人的份额,也可以与继承人分得同等份额。
相关法条:
《最高人民法院关于适用〈中华人民共和国民法典〉继承编的解释(一)》第20条:依照民法典第一千一百三十一条规定可以分给适当遗产的人,分给他们遗产时,按具体情况可以多于或者少于继承人。
①可以作为原告向人民法院提起侵权责任纠纷之诉;
②可以作为有独立请求权的第三人,参加继承纠纷之诉;
相关法条;
《最高人民法院关于适用〈中华人民共和国民法典〉继承编的解释(一)》第21条:依照民法典第一千一百三十一条规定可以分给适当遗产的人,在其依法取得被继承人遗产的权利受到侵犯时,本人有权以独立的诉讼主体资格向人民法院提起诉讼。
《最高人民法院民法典继承编司法解释(一)理解与适用》(人民法院出版社,2022年1月第1版)第207页:
不论是作为原告提起侵权责任纠纷之诉,还是以有独立请求权的第三人身份参加继承人之间的继承纠纷之诉,适当分给遗产的人在明知被继承人的遗产已经开始分割,仍未向有关主体明确提出参与分配遗产的事实和主张的,应当视为其放弃分得遗产的权利,为保障财产关系的稳定性,其事后又向人民法院提起诉讼的,将不能得到人民法院的支持。
人民法院应当视情况适当分给遗产。
相关链接:
《民法典》第1160条:无人继承又无人受遗赠的遗产,归国家所有,用于公益事业;死者生前是集体所有制组织成员的,归所在集体所有制组织所有。
《最高人民法院关于适用〈中华人民共和国民法典〉继承编的解释(一)》第41条:遗产因无人继承又无人受遗赠归国家或者集体所有制组织所有时,按照民法典第一千一百三十一条规定可以分给适当遗产的人提出取得遗产的诉讼请求,人民法院应当视情况适当分给遗产。
《最高人民法院民法典继承编司法解释(一)理解与适用》(人民法院出版社,2022年1月第1版)第395页:
本条之所以用的是“应当”,则是因为对于无人继承又无人受遗赠的遗产而言,已不存在支持遗产酌给请求会减少其他继承人或受遗赠人可得遗产数额的可能,相对于归属国家或集体所有制组织,分给遗产酌给请求权人适当遗产可能更符合被继承人的意愿。
版权声明:我们致力于保护作者版权,注重分享,被刊用文章【财产继承法继承顺序及分配比例(民法典解读)】因无法核实真实出处,未能及时与作者取得联系,或有版权异议的,请联系管理员,我们会立即处理! 部分文章是来自自研大数据AI进行生成,内容摘自(百度百科,百度知道,头条百科,中国民法典,刑法,牛津词典,新华词典,汉语词典,国家院校,科普平台)等数据,内容仅供学习参考,不准确地方联系删除处理!;
工作时间:8:00-18:00
客服电话
电子邮件
beimuxi@protonmail.com
扫码二维码
获取最新动态
