22年一建考试仅剩3个月,你能做到胸有成竹的面对考试了吗?考生都说一建法规难度低,实际每年的通过率和难易程度不成正比。
教材35%的知识点,占据考试卷面90%的分值,你将书本背得滚瓜烂熟,不懂考点方向、题型和命题思路,终究还是考不过。
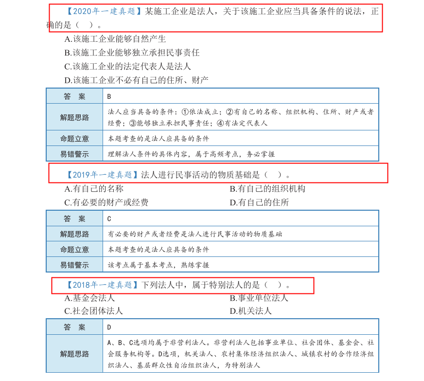
不愧是一建法王!22年一建法规考题精讲一点通,考点+真题双管齐下,紧扣命题,扫清知识盲区,陈印直言:吃透保分90+。
法规考题灵活多变,深度思维考点占比越来越高,近两年拉低了不少通过率,题型年年变,重点考核内容没变过,22年一建法规考点精讲一本通,将重点知识分解细化,融入真题之中,考点+真题+解题思路+命题立意+易错警示,吃透抓牢,一举拿下法规难关。
知识点点百变不离其宗,332页的教材,真正有用的考点仅有那么几页纸,每年来来回回的考,只要针对性复习,配合真题练习,高分通过真不难。
版权声明:我们致力于保护作者版权,注重分享,被刊用文章【一建法规真题解析(不愧是一建法王)】因无法核实真实出处,未能及时与作者取得联系,或有版权异议的,请联系管理员,我们会立即处理! 部分文章是来自自研大数据AI进行生成,内容摘自(百度百科,百度知道,头条百科,中国民法典,刑法,牛津词典,新华词典,汉语词典,国家院校,科普平台)等数据,内容仅供学习参考,不准确地方联系删除处理!;
工作时间:8:00-18:00
客服电话
电子邮件
beimuxi@protonmail.com
扫码二维码
获取最新动态
