#头条创作挑战赛#
同学们马上就要开始税务师的考试了,在最后的时间里抓紧看看2022税务师考试大纲来针对性地进行有效地复习,这些都是考前必备的学习资料,为您的最后考试冲刺再添一份力吧。
一起来看看吧~(文末可带走电子版全套资料)
内容太多,以下为部分内容展示:
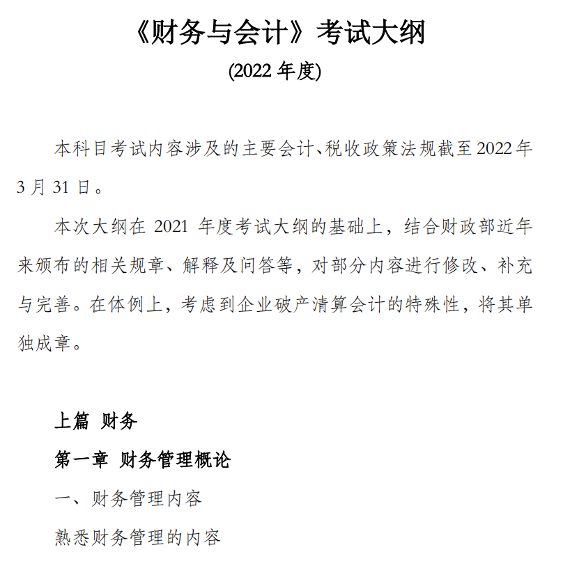
第一章 财务管理概论
一、财务管理内容 熟悉财务管理的内容
二、财务管理目标
(一)熟悉财务管理目标
(二)了解利益相关者的要求
三、财务管理的环境 了解法律环境、经济环境和金融环境
四、货币时间价值 1掌握终值和现值的计算
第一章 导论
一、涉税专业服务概述
(一)熟悉涉税专业服务的概念及特点
(二)了解涉税专业服务的产生与发展
(三)掌握涉税专业服务的地位与作用
二、我国涉税专业服务机构及业务范围
(一)熟悉我国涉税专业服务机构的构成
(二)掌握我国涉税专业服务范围的大类
第一章 税法基本原理
一、税法概述
(一)熟悉税法的特点
(二)掌握税法的原则
(三)熟悉税法的效力与解释
(四)了解税法的作用
(五)了解税法与其他部门法的关系
二、税收法律关系
(一)税收法律关系的特点
(二)熟悉税收法律关系的主体
(三)了解税收法律关系的产生、变更、消灭
好了,文章篇幅有限,里面包含了税法(一)、税法(二)、涉税服务相关法律、涉税服务实务、财务与会计等等2022税务师考试大纲汇总,全部都已经打包整理好了
电子完整版领取方式:
1.点击头像关注我们的头条号,评论:已关注,求分享
2.点击头像,私信发送:税务师大纲
无偿分享,即可获得资料!
版权声明:我们致力于保护作者版权,注重分享,被刊用文章【税收法律关系的主体是指(2022税务师考试大纲)】因无法核实真实出处,未能及时与作者取得联系,或有版权异议的,请联系管理员,我们会立即处理! 部分文章是来自自研大数据AI进行生成,内容摘自(百度百科,百度知道,头条百科,中国民法典,刑法,牛津词典,新华词典,汉语词典,国家院校,科普平台)等数据,内容仅供学习参考,不准确地方联系删除处理!;
工作时间:8:00-18:00
客服电话
电子邮件
beimuxi@protonmail.com
扫码二维码
获取最新动态
