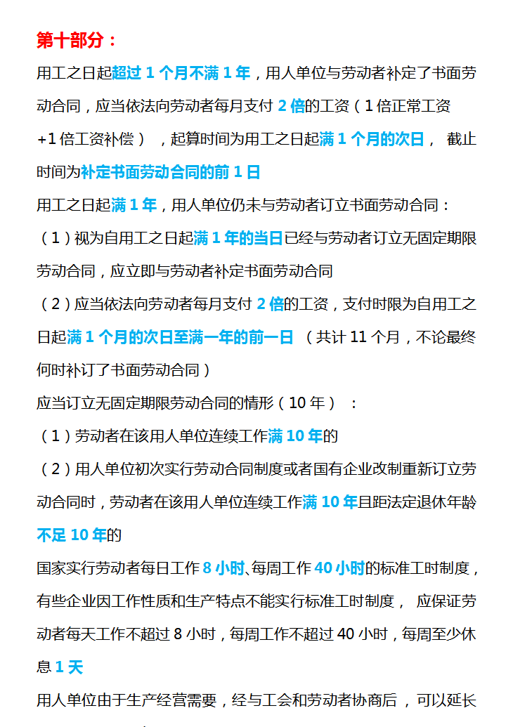
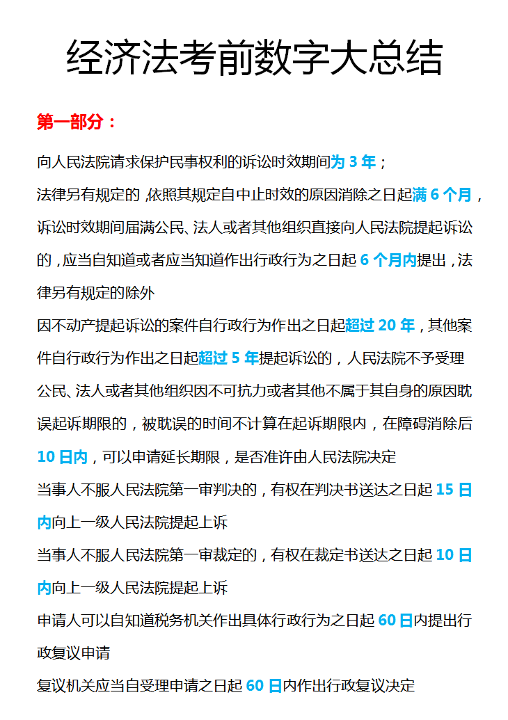
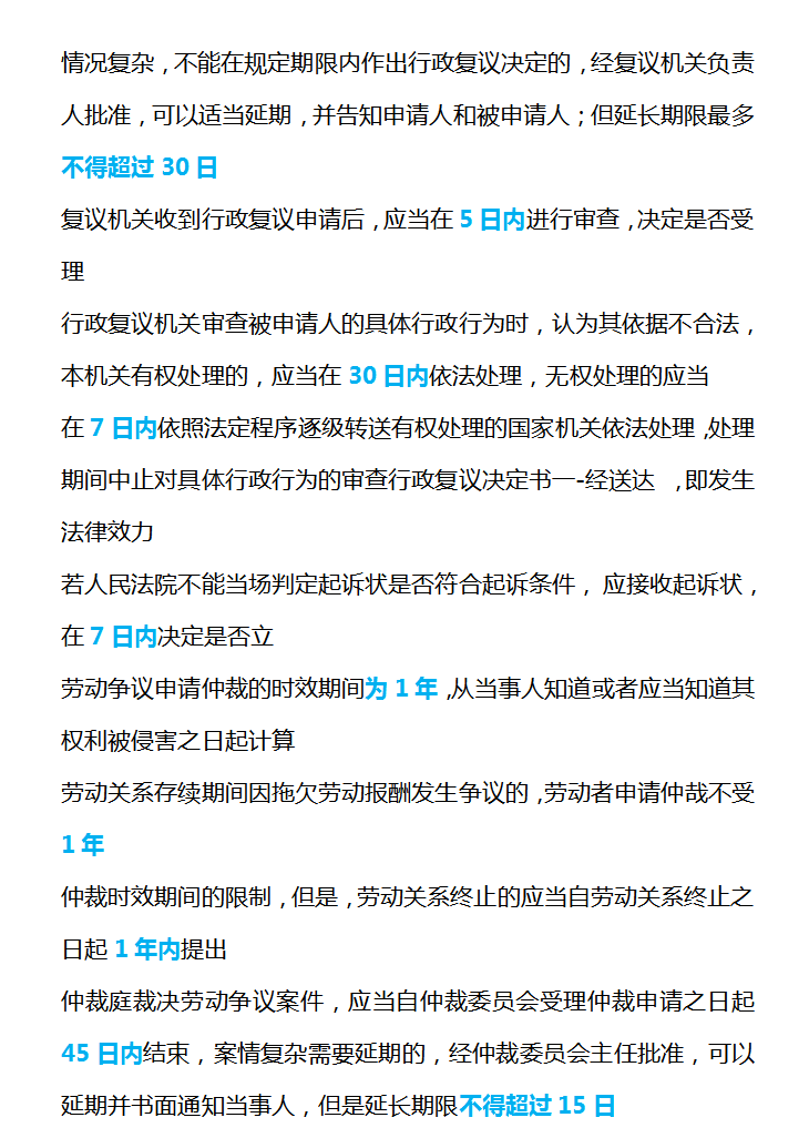
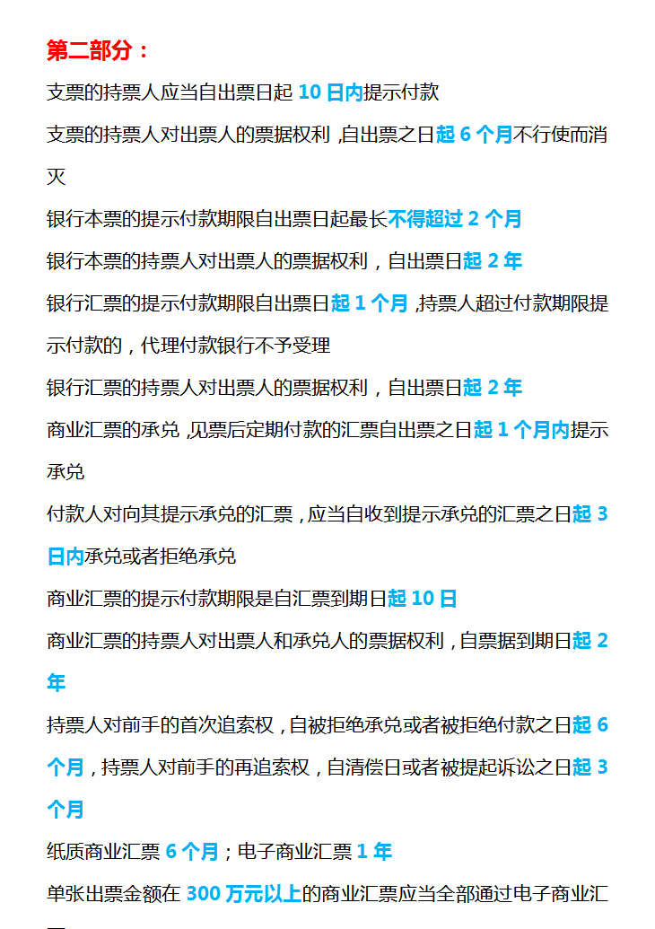
经济法基础太难背了,法条又多又复杂,还好有这个数字时间大总结,打印出来贴到洗漱台或者餐桌上,每天看一遍记一遍,一周轻松就背过了!(文末可抱走)
......
以上就是经济法考前数字大总结的部分内容,篇幅有限,就不和大家一一展示了,有完整版,希望可以帮助到大家!
没有人天生就是金子,只有通过后天的打磨它才能变成闪闪发光的金子。
版权声明:我们致力于保护作者版权,注重分享,被刊用文章【经济法基础视频(22初级经济法基础)】因无法核实真实出处,未能及时与作者取得联系,或有版权异议的,请联系管理员,我们会立即处理! 部分文章是来自自研大数据AI进行生成,内容摘自(百度百科,百度知道,头条百科,中国民法典,刑法,牛津词典,新华词典,汉语词典,国家院校,科普平台)等数据,内容仅供学习参考,不准确地方联系删除处理!;
工作时间:8:00-18:00
客服电话
电子邮件
beimuxi@protonmail.com
扫码二维码
获取最新动态
