2022【蒋四金】小法的考前几页纸说明:
1、小法部分包含经知环劳+三国+理论
2、用于考前迅速过一个科目知识点
3、打印下来每个科目大概10页左右,理论法稍微多一些。需要打印版PDF的,获取方式见评论区。
4、覆盖的知识点应该可以让你过线(我尽力了)
5、考前只看这个就够了,详细的内容都在里面,吃饭的时候看,上厕所的时候看,去考场排队的时候看,进考场前几分钟都给我拿着看,你会提高很多分!
6、标注【必考】【新增】【新修】【热点】的要好好看!标颜色字体的要好好记住!时间不够的,至少要把标注【必考】【新增】【新修】【热点】的看完!
7、客观题的考前几页纸会按照【小法】→【三诉】→【刑民商】→【合集版】→【精华版】的顺序陆续更新。
评论区有免费获取的方式!!!
8、平时零碎时间不方便使用纸质版的话,可以手动收藏本文,空闲时间就掏出手机瞟两眼,也能记住不少的考点。
经济法
垄断协议【热点】
1、横向垄断协议(主体是同行):价格和非价格
2、纵向垄断协议(主体是上下游经营者,没有竞争关系,如要求经销商对外只能卖多少价格):只有价格(固定价格/限定最低价格)
3、达成+实施垄断协议:应罚(达成,但未实施:也可以罚)
4、作出+履行消除垄断承诺的:可终止调查(仅做出消除垄断承诺:可中止调查)
5、只有对“横向垄断协议”,实行举证责任倒置,被告应对该协议不具有排除、限制竞争的效果承担举证责任
滥用市场支配地位
市场支配地位的推定:①1个主体:1/2;②2个主体:2/3;③3个主体:3/4;②③中不足十分之一的除外
【注意】形成支配地位不处罚,滥用才处罚
不正当竞争行为【必考】
1、不正当竞争行为主体都是经营者,主观都是不正当竞争的恶意【消费者或者善意不构成】
2、商业贿赂——账外+暗中(明示方式+双方如实入账: 是正当交易)
3、最高奖的金额超过 5万元,属于不正当的有奖销售
4、商业诋毁行为:故意编造、传播虚假的或误导性的信息(真的信息不构成),主体是竞争者之间(消费者为了索取赔偿捏造不构成)
5、混淆行为【新修】
(1)擅自使用他人三名(商品名【包装、装潢】, 企业、个体工商户、合作社名/农民专业合作社<联合社>【简称、字号、笔名等】,域名【网页、网站名】)+导致消费者误认;
(2)商品通用+缺乏显著性的标识,经过使用取得显著特征,可受到《反不正当竞争法》保护;
(3)引人误认为与他人存在特定联系,包括①商业联合;②许可使用;③商业冠名;④广告代言等特定联系;
(4)将他人注册商标、未注册的驰名商标作为企业名称中的字号使用,误导公众,构成混淆行为;
(5)销售混淆商品构成侵权;善意销售+合法来源+说明提供者→不赔偿。故意+提供便利条件→间接侵权
6、互联网不正当竞争【新修】:①插入链接、强制跳转(非强制跳转:仅插入链接,目标跳转由用户触发的,综合多种因素判定是否构成互联网不正当竞争)、强制卸载、恶意不兼容等;②事前明确提示+经用户同意→可规避
7、引人误解的商业宣传:对商品作片面的宣传或对比;将科学上未定论的观点、现象等作定论的事实用于商品宣传;使用歧义性语言进行商业宣传
侵犯消费者权益的法律责任【必考】
1、网站责任
(1)网站交易平台不能提供卖家真实信息,承担责任(后可追偿)
(2)承诺更优的,要履行,否则承担责任
(3)明知/应知侵害+未采取必要措施的:连带责任
(4)广告经营者、发布者发布虚假广告,不能提供经营者的信息→应当承担赔偿责任
2、惩罚性赔偿
(1)明知缺陷+死亡或严重损害→3倍损失(1倍实损+2倍惩罚,损失可包含合理治疗费用+精神赔偿)
(2)欺诈→退1赔3,最低赔500
3、消费者个人信息收集和使用:明示+同意+保密+禁发垃圾信息,消费者同意,才可以发广告信息
食品安全法
1、食品安全风险监测和评估
(1)中央→制定、实施国家食品安全风险监测计划;省→制定/调整食品安全风险监测方案【不是计划】,报国家卫生行政部门备案
(2)食品安全风险评估结果是制定、修订食品安全标准和对食品安全实施监督管理的科学依据(评估不得收费)
2、食品安全标准【必考】
(1)食品安全标准是所有食品标准中唯一具有强制执行力的标准(必须执行该标准)
(2)地方标准:①只有省一级可以制定地方特色食品标准,②没有国家标准的才可以(不是应当)制定地方标准(有了国家标准,地方标准即行废止),③地方标准需要备案
3、食品生产经营
(1)因标签、标志、说明书不符合被召回的:①补救后确保安全的情况下可以继续销售,销售时应当向消费者明示补救措施;②如果不符合安全标准,不能继续销售,应当销毁
(2)食品广告不得含有虚假内容;不得涉及疾病预防、治疗功能
(3)保健食品:①广告需声明本品不能代替药物,广告内容还要由省级食药监局审批;②原料目录、功能——国家制定【地方不能定】;③列入保健食品原料目录的原料只能用于保健食品生产,不得用于其他食品生产
(4)预包装食品:仅销售预包装食品的,不需要取得许可。但应报所在地县级以上地方人民政府食品安全监督管理部门备案
(5)食品不得免检,但可抽样检验,食品检验采样应当支付费用(不能免费拿别人食品做检验),检验不得收取任何费用
4、法律责任【必考】
1、无过错责任,经营者应当实行首负责任制,先行赔付、不得推诿
2、知假买假食药、赠品过期、有检验合格证明且在保质期内都不能免责
3、惩罚性赔偿:生产、销售明知不符合安全标准的食品,赔偿损失+价款10倍或损失3倍,最低1000
4、【新修】食品检验机构:故意出具虚假检验报告+造成损害→连带责任;过失出具不实报告+造成损害→相应责任
商业银行的业务规则【必考】
1、贷款业务:关系人不得发放信用贷款,发放担保贷款的条件不得优于其他同类贷款人
2、同业拆借:(1)拆入:限交足存款准备金、留足备付金和归还中国人民银行到期贷款后的闲置资金;(2)拆出:禁发放固定资产贷款或投资
银行业的监管【必考】
1、强制整改:违反审慎经营规则+限期未改,三停止(部分业务、新业务、分支机构)三限制(分红、转让、权利)
2、接管破产条件:已经/可能发生信用危机+严重影响存款人利益+银保监会决定+不超2年
税法
1、个人所得税【必考】
(1)纳税年度,自公历1月1日起至12月31日止
(2)纳税主体:①居民个人(不以国籍算):在中国境内有住所,或者无住所而一个纳税年度内在中国境内居住累计满183天的个人——境内+境外所得均交;②非居民个人:在中国境内无住所又不居住,或者无住所而一个纳税年度内在中国境内居住累计不满183天的个人——境内所得交税
(3)免个税:国家统一规定的补贴、救济、保险赔款、军人转业费、退休费、奖金(省部军以上)、国债等
(4)减个税(不是免税):残疾、孤老、烈属的所得,自然灾害+重大损失
2、企业所得税【必考】
(1)纳税主体:①居民企业:境内+境外所得都要纳税,税率25%(小微20%、高新15%);②非居民企业:境内纳税,境外所得不纳税,税率25%(无机构/所得无联系:20%)
(2)研发费用;特殊工资(残疾/国家鼓励)→可以加计扣除
(3)农林渔牧、重点扶持公基设施、环保节能节水、技术转让→减征免征
(4)不征税:财政拨款、行政事业性收费、政府性基金
(5)要征,但免税:国债利息、股息、红利、符合条件的非营利组织的收入(公司分红给个人要上个税,公司分红给公司不上税)
3、税收征收管理【必考】
(1)未到纳税期【无滞纳金】,但有逃税行为:税务局局长批准——先冻\扣\查,到期后才能扣缴\拍卖、变卖
(2)到纳税期后【有滞纳金】:税务局局长批准,可直接扣缴\拍卖\扣押\查封
(3)单价5000元以下的其他生活用品→不能保全,不能强执
审计法【新修】
1、审计监督范围:
(1)财政收支:①中央预算执行、决算草案、财政收支;②本级各部门+下级政府预算执行、决算、财政收支;③政府投资、以政府投资为主的建设项目的预算执行、决算;④关系国家利益、公共利益的重大公共工程项目的资金管理使用和建设运营情况
(2)财务收支:央行+事业组织+社保基金、社会捐赠资金、公共资金+外援贷款项目
(3)资产负债损益:①国有金融机构+国企;②涉及国家财政金融重大利益+为维护国家经济安全+经国务院批准,对国企、国有金融机构和国有资本占控股地位或主导地位的企业之外的金融机构
2、审计方式:可全面审计,也可针对特定事项专项审计
3、直接审计:审计机关实施审计三日前送达审计通知书,特殊情况下,经县级以上审计机关负责人批准,可以直接持审计通知书实施审计【直接审计无需提前3日通知】
4、审计报告和决定的送达:审计机关应当将审计报告和审计决定送达被审计单位和有关主管机关、单位,并报上一级审计机关
土地法【必考】
1、集体经营性建设用地出租/出让条件:工业、商业等经营性用途+依法登记并签书面合同+村民会议2/3以上或2/3以上村民代表同意
2、宅基地使用权:一户一宅,不得占用永久基本农田;自愿有偿退出;卖/租/赠后再申请,不批准
3、土地确权纠纷:协商→政府处理(单位:县以上;个人/个人和单位:县或乡以上)→行政诉讼
4、国务院批准的征收:(1)永久基本农田;(2)永久基本农田以外的耕地超过35公顷的;(3)其他土地超过70公顷的
房地产交易【必考】
1、房地产转让
(1)出让:①条件一金(出让金)两证(土地使用权证书+房屋所有权证书)一投资(25%以上)可转让;②改变土地用途:出让方+规划部门双审批
(2)划拨:报政府批;不需要出让手续,转让方上缴或处理土地收益;需出让手续,受让方办理,缴纳出让金
2、商品房预售:①条件:一金(出让金)三证(土地使用权证书+建设工程规划许可证+商品房预售许可证明)一投资(25%以上);②无预售许可+起诉前取得→预售合同有效
环境与资源保护法
环境影响评价【必考】
1、建设项目
(1)重大环境影响:报告书+全面评价+审批(报批前要信息公开:建设单位应当举行听证/论证/其他形式,征求公众、专家意见)
(2)轻度环境影响:报告表+专项评价+审批
(3)环境影响很小:登记表+备案【登记表只需要备案,不需要审批】
2、环境评价
(1)不得收取任何费用【禁收费】;
(2)未评价的不得开工、实施【禁开工】;
(3)建设项目环评与规划环评不得重复【禁重复,建设项目一定要环评】
3、环评文件审批
(1)涉核/涉密/跨省/国务院审批的建设项目,国务院生态环境主管部门审批;
(2)跨行政区+结论有争议,共同上一级生态环境主管部门审批
环境保护制度【必考】
1、环境质量和排污标准
(1)地标(省级政府制定),有国标可以制定地标,但要严于国标【区分食安法】
(2)质标和污标的区分:①环境质量标准是排污标准制定的基础【质标是基础,不是污标】;②质标:判断是否侵权,承担民事责任的依据;③污标:是否罚款,承担行政责任的判断依据
2、三同时制度:环保设施与主体工程同时设计+施工+使用
3、功能、敏感、脆弱区是生态保护红线;限制引进外来物种保护生物多样性;加大财政转移支付力度,指导受益地区和生态保护地区政府进行生态保护补偿
4、直接向环境排放应税污染物(大气污染物、水污染物、固体废物和噪声)的才可以收环境保护税;收了环保税,不再收排污费
5、“水体+大气”适用排污许可证
环境法律责任【必考】
1、民事责任:被污染者需证明污染行为+损害+关联性;污染者需证明行为和损害无因果关系
2、行政责任:①违法排放:罚款+责令改正,拒不改正的自责令改正之日的次日起,按原处罚数额按日连续处罚;②超标排放:县以上环保部门限制生产/停产整治;情节严重,报政府批准责令停业关闭
森林法
1、争议解决:①单位之间→由县级以上政府依法处理;②个人之间、个人与单位之间→由乡或县级以上政府依法处理
2、临时使用林地:经林业主管部门批准(不是政府),期限一般不超过2年,不得修建永久性建筑
3、国民经济和社会发展规划、森林资源保护利用结构和布局——县级以上政府制定
4、林业发展规划、专项规划——林业主管部门制定
5、公益林:①由国务院(国家级公益林)和省级政府(地方级公益林)划定并公布。②只能进行抚育、更新和低质低效林改造性质的采伐
6、商品林:严格控制“皆伐”面积,伐育同步
7、自然保护区的林木:禁止采伐
8、护林员的职责是:巡护森林,制止破坏森林资源的行为【不得直接处罚,没有行政权】
9、林木所有权及收益权——谁种归谁(指的是林木,不是土地)
矿产资源法
1、矿产资源属于国家所有(包括在集体土地下的矿),由国务院行使国家对矿产资源的所有权
2、开采矿产资源,必须按照国家有关规定缴纳资源税+资源补偿费
劳动与社会保障法
1、委员会组成:①劳动争议调解委员会=工会代表+职工代表+用人单位方面代表;②劳动争议仲裁委员会=工会代表+劳动行政部门代表+用人单位方面代表
2、工会【帮助劳动者】
(1)对单位违法行为:提出意见或要求纠正
(2)帮助、指导劳动者签订劳动合同
(3)代表职工与用人单位签订集体合同
3、劳动行政部门【行政管理,有公权力,监督、检查】
(1)监督管理劳动合同制度的实施
(2)统计、报告和处理劳动过程中发生的伤亡事故和劳动者的职业病状况
(3)就法律规定事项对用人单位、劳务派遣单位和用工单位进行监督检查
(4)对用人单位不能实行法定工时制度、法定休息日制度时的替代方案进行审批
(5)办理经营劳务派遣业务的行政许可
(6)监督集体合同的订立,协调处理集体合同争议
(7)对违反劳动法的行为依法实施行政处罚
4、劳动者支付违约金【必考】
(1)培训费和服务期(分摊培训费)
(2)违反竞业禁止(限制不超过2年,用人单位需要按月支付经济补偿)
(3)其他情形不得约定劳动者支付违约金(保密属于侵权,不是违约)
5、单位不签书面合同【必考】
(1)用工之日——1个月:补签(不需要双倍)
(2)1个月——1年:双倍工资(最多11个月)+补签
(3)1年以上:视为无固定期限+11个月的双倍工资
(4)最多11个月双倍工资,第2倍工资受1年时效限制
6、无固定期限劳动合同【必考】
(1)自用工之日起满1年未签书面合同
(2)连续工作满十年
(3)国企改制双十(连续工作满十年且距法定退休年龄不足十年)
(4)连续订立二次固定期限劳动合同,第三次劳动者无过错且能胜任
7、约定试用期【必考】
1、劳动合同3个月—不满1年:试用期≤1个月
2、劳动合同1年—不满3年:试用期≤2个月
3、3年期合同以上和无固定期限合同:试用期≤6个月
4、只能约定一次【不得重复试用一个人】
5、工资不得低于本单位相同岗位最低档工资或劳动合同约定工资的80%,并不得低于用人单位所在地的最低工资
8、劳动合同的解除和责任【必考】
(1)劳动者解除
预告解:30日(试用3日)书面通知+无补偿
随时解:用人单位有过错,告知(强迫劳动、危及安全无需)+有补偿
(2)用人单位解除
预告解:①劳动者患病、因工负伤,医疗期满后不能从事原工作或另行安排的工作;②不能胜任+经培训或调岗后仍不能胜任;③客观变化,协商不能达成一致;④提前30日书面告知/额外支付1个月工资+补偿金
随时解:劳动者有过错(如违规违纪违法,老病孕等都可解除),无补偿金
经济性裁员:30日工会说明+报告+补偿金;职业工伤孕产哺15加5禁止裁;较长期/无固定/无就业且需养老小优先留用
9、劳务派遣
(1)派遣单位不得克扣报酬(不得向劳动者收介绍费)
(2)没派遣的时候派遣单位有付薪义务(不低于当地最低工资标准)
(3)同工同酬
(4)只适用于临时性(时间不超过六个月)、辅助性、替代性岗位
(5)法律责任:①派遣单位害劳动者→派遣单位单方赔;②用工单位害劳动者→派遣单位+用工单位:连带赔偿责任【注意和派遣单位害劳动者的不同】;③劳动者受工伤→派遣单位承担工伤险责任;④劳动者侵害第三人→用工单位承担侵权责任,派遣单位有过错的,承担相应的责任
10、劳动争议的举证
(1)原则:谁主张,谁举证,如是否加班的事实,由劳动者举证(是否拖欠加班费,由单位举证)
(2)争议事项有关的证据属于用人单位掌握管理的(如工资、加班费),由单位提供,用人单位不提供的,应当承担不利后果
11、劳动争议纠纷的解决【必考】
(1)一般案件:先仲裁、后才能起诉(15天)【不需要先协商或和解、调解,但仲裁有调解程序,仲裁内应当先调解】
(2)集体合同:协商(必经)——仲裁——起诉
(3)拖欠工资,已经有书面欠条,可以直接起诉,不用先仲裁
(4)因欠薪达成调解后(仲裁和诉讼外的调解),用人单位反悔不履行的,劳动者可仲裁或申请支付令(支付令失效后可以直接起诉,无需先仲裁)
知识产权法
著作权法【必考】
1、购买正版CD作为商业背景音乐播放,若未经权利人同意——侵犯著作权(机械表演权)
2、购买正版电影作品+计算机软件+录音录像制品,未经许可出租——构成侵权(其他作品买正版出租不构成侵权)
3、个人+使用盗版软件——构成侵权(其他买盗版使用,不构成侵权)
4、免费表演必须要双免费才不构成侵权(收门票钱构成侵权)
5、网站转载=许可+付费,否则构成侵权(仅设置链接,不构成侵权)
6、把录音制品公开传播→向录音制作者付费,无需许可。即录音制品制作者权当中,对录音制品进行广播和公开机械表演的,录音制品制作者享有二次获酬权
7、原件所有权转移的作品:著作权仍属原作者,将未发表的美术摄影原件转让,受让人展览该原件不侵犯发表权
专利权法【必考】
1、合法来源(为生产经营目的使用、许诺销售或者销售专利侵权产品,且举证证明该产品合法来源):是侵权,但免赔
2、发明专利+专利申请公布后至授予前→不侵权,应支付合理使用费
3、不构成侵权的抗辩:①被控侵权人有证据证明其实施的技术或者设计属于现有技术或者现有设计;②专利产品/直接产品+合法售出→后续使用、销售、许诺销售、进口(无制造);③先用权抗辩;④科研使用、临时过境、行政审批抗辩
4、非商业+仅使用:一般不是侵权
5、专利权的限制
(1)专利权期限:发明→20年;实用新型→10年;外观设计→15年
(2)专利权期限补偿:①专利授权过程中不合理延迟+发明专利申请日满4年+实质审查满3年→授予发明专利,专利权人请求可给予期限补偿(申请人原因除外);②新药上市:补偿期限≤5年,总保护期≤14年
(3)宣告专利无效的主体:国务院专利行政部门
(4)开放许可:①范围:发明、实用新型、外观设计;②方式:书面方式声明+限于普通许可(撤回不影响在先给予开放许可的效力)+书面方式通知专利权人+支付许可使用费;③纠纷解决:或调解或诉讼;④优待:开放许可实施期间,对专利权人缴纳专利年费相应给予减免
商标法【必考】
1、不以使用为目的的恶意商标注册申请,应当予以驳回
2、善意销售者也认定其侵权,但不承担赔偿责任(要承担停止侵权等责任)
3、仅使用假冒注册商标的商品,不构成侵权(使用商标属于侵权,商品不属于)
4、未注册驰名商标:同类保护(禁注禁用,没有赔偿);已注册驰名商标:跨类保护(禁注禁用+赔偿)
国际公法
国家主权豁免
1、国家的行为不受他国法院管辖,国家有行为豁免权;但豁免权可以放弃:
(1)放弃条件:国家自愿+特定【一案件一放弃】+明确【明示或默示放弃】
(2)默示放弃:起诉/应诉/反诉/主动介入诉讼【都是诉行为】
(3)放弃管辖豁免≠放弃执行豁免,执行豁免权必须另行、单独、明示放弃
国际组织
联合国大会
1.不是立法机关,只是审议和建议机关【不能立法,只能内部审议、提建议,通过的决议对内有管理效力,对外无拘束力】
2.安理会正在审议的问题→联合国大会不能讨论
3.事项的表决规则:
(1)重要的问题【维和(国际和平和安全)、成员(会员和理事国的变化)、会费、选国际法官】→2/3通过
(2)一般的问题→过半数通过【一般问题,选秘书长是一般问题(国际法官是重要问题)】
安理会
1.维护和平与安全,唯一有权采取行动的国际组织
2.实质性事项:9票+大国一致(大国有一票否决权,弃权或缺席不视为否决,大国是:中法俄英美)【采取行动、推选秘书长、纳入新会员、开除老会员、国际和平和安全的行动是实质性事项】
3.程序性事项:9票即可【选国际法官是程序性事项】
4.争端当事国原则上不得投票,除采取行动的决议
国际法院
1.法官选举:安理会9票以上+大会2/3多数通过
2.国际法官15名,不适用国籍回避,除非就任前参与该案件
3.专案法官:没有的当事国可选派一名作为专案法官,专案法官和正式法官有完全平等的权利
4.诉讼管辖权:仅限国家【国际组织、自然人、法人都不行】;争议各方同意才可以管;判决对当事国有拘束力,不能上诉;不履行判决向安理会申诉
5.咨询管辖权:仅限联合国机构(如安理会)【国家、自然人等都不行】;咨询意见无拘束力
秘书长
安理会推荐【实质性决议】+联合国大会过半数通过,任期5年,可连选连任一次
海洋法【必考】
1.内海【领土】:
(1)完全主权;
(2)非经许可不得进入;
2.领海【领土】:
(1)完全主权,但其他国家的民用船舶享有无害通过权;
(2)无害通过:连续不停+迅速通过+无害【测量、捕鱼等有害】。
3.毗连区【非领土】:海关、财政、移民、卫生、我国可因国家安全行使管制权。
4.专属经济区【非领土】:自然资源【海洋生物、风力】专属勘探开发权。
5.公海【非领土】:
(1)管辖权:①船旗国管辖权【一船一旗】;②普遍管辖权【海盗/非法广播/贩奴/贩毒】;
(2)登临权和紧追权:
①相同:主体:军舰、军用飞机、经授权且标志清楚的政府公务船舶或飞机【主体不能被追】;
②区别【管辖权起点】:
A.登临权:在公海上直接提起管辖权;
B.紧追权:a.在其他海域提起管辖并将管辖权延伸至公海;b.须发出停止信号+不能中断;c.被追船舶进入其本国或第三国领海时终止。
6.群岛水域:
(1)群岛国对其群岛水域+上空+底土拥有完全主权;
(2)群岛基线不能隔断他国领海与公海或专属经济区;
(3)无害通过,可以指定海道+其上空中通道以便外国船舶或飞机通过【未指定空中通道飞机不能过】。
7.国际海峡:
(1)过境通行制:船舶+飞机+连续不停【不可抗力或遇难除外】;
(2)无害通过制:适用由一国大陆和该国岛屿构成的国际海峡,且该岛屿向海一面有方便的航道【船舶可,飞机要许可】。
国籍
出生取得
1.原则上父母双方有一方是中国人,孩子则有中国国籍【无论国内国外出生】
2.例外:具有中国国籍的父或母定居国外+在外国出生+出生时拥有外国国籍→不具有中国国籍【要定居在国外!】
3.父母无国籍或国籍不明,但定居中国+孩子出生在中国,孩子则有中国国籍
申请取得:公安部审批
国籍消灭:
1.自动丧失:定居国外+取得外国国籍
2.申请退出:现役军人和国家工作人员不得退出
国籍冲突:
1.积极冲突:对中国人:不承认外国国籍;对外国人:经居地→最密切联系地
2.消极冲突:经居地
引渡
1.依据:条约/互惠承诺【有条约是义务,没条约是权利】
2.应当拒绝:(1)人特殊【本国国民/政治犯/非双重犯罪/军事犯/人道主义】;(2)来晚了【已判或终止诉讼/已过时效/已被赦免】;(3)缺席判决【除非再审】
3.可以拒绝准备或正在刑诉;病/老/不人道
4.程序:(1)对外联系:外交部;(2)决策机关:引出→高院裁定+最高院核准,引入→量刑最高院+定罪最高检
5.效果:罪名特定;未经引出国同意不得转引渡
使领馆特权与豁免【必考】
使馆:
1.非经馆长同意不得进入任何地方;不得征用使馆任何物品
2.无线电发报机要接受国同意;信差执行职务时人身不得侵犯【领馆也是】;
3.外交邮袋不拆不扣,保障快速传递
领馆:
1.非经馆长同意不能进入工作区域,紧急情况可推定馆长同意
2.确有必要时可征用,但应补偿
3.领馆邮袋不让拆就退回
外交人员和领事官员特权与豁免【必考】
外交人员
1.刑事管辖绝对豁免;有例外的民事和行政豁免:私有不动产、继承、公务范围以外从事专业或商业活动、主动起诉被反诉;作证义务绝对豁免
2.只能派遣国明示放弃,外交人员或领事官员自己不能放弃
3.外交人员人身不得侵犯,除非为防止或制止犯罪行为,或者正当防卫
4.免个人所得税和直接税,间接税、遗产税、服务费不免【领事官员也是】
领事官员
1.刑事管辖和作证义务只有职务行为豁免,有例外的民事和行政管辖豁免:身份不明、交通肇事
2.领事官员人身不得侵犯,除非犯有严重罪行或已裁判执行
3.需提前同意才能派遣:①使领馆馆长;②武官;③特别使团;④不具有派遣国国籍的人员
4.职务开始:使馆馆长→递交国书;领馆馆长→接受领事证书;其他→到任自动开始
条约法
1.缔结新条约的批准:条约和重要协定→全人常定,主席签;核准:其他协定或条约性质的文件→国务院定,总理或外交部长签。
2.进入已缔结的条约:
(1)加入:条约和重要协定→全人常定,外交部长签;其他协定或条约性质的文件→国务院定,外交部长签。
(2)接受:国务院定,外交部长签。
3.全权证书:国家元首、政府首脑、外交部长、使馆馆长、派驻国际组织或会议的代表无须出具【仅包括正职】。
国际私法
外国法查明:
(1)查明主体:当事人选择→当事人自己查;当事人未选→法院/仲裁机构/行政机关查;
(2)查明途径:①人:当事人/中外法律专家/国际商事专家;②机关:法律查明服务机构/司法协助缔约对方中央机关/我国驻该国使领馆/该国驻我国使馆【无领馆】;
(3)不能查明的认定:①当事人选择→到期无正当理由不提供;②非当事人选择→用尽查明途径无法查明/该国没规定;
(4)不能查明的→适用中国法;
(5)适用异议:法院审查认定。
法律适用概述【法律适用必考】
意思自治原则:(1)只有法律允许当事人意思自治的,选择才有效【可突破实际联系原则】;(2)选择最晚时间为一审法庭辩论终结前;(3)各方当事人引用相同法律且没提出异议的,视为达成意思自治。
民事主体的法律适用
(1)自然人:①自然人的权利能力、行为能力、宣告失踪、宣告死亡、人格权内容等原则上均适用→经常居所地法;【经居地认定:连续居住1年以上,就医/劳务派遣/公务除外】;②根据经居地无行为能力,根据行为地有行为能力→适用行为地法
(2)法人:登记地法或主营业地法【国籍→登记地;经居地→主营业地;住所→办事机构所在地】
物权的法律适用
1.原则:不动产:不动产所在地法;动产:意思自治优先→被诉方取得该争议性动产时所在地的法律
2.例外:(1)运输中的动产:意思自治优先→运输目的地法;
(2)船舶:船旗国法【所有权 + 担保物权】;②优先权适用法院地法;③光船租赁以前或期间设立船舶抵押权的,适用原登记国法
(3)民用航空器:①原则:登记国法;②例外:优先权适用法院地法
结婚实质条件(按顺序适用):共同经常居所地法→共同国籍国法→婚姻缔结地法(在一方当事人经常居所地或者国籍国缔结婚姻的)
结婚程序条件:符合婚姻缔结地、一方当事人经常居所地或者国籍国的任意一个法律,就有效
协议离婚(按顺序适用):意思自治(只能选择一方经常居所地法或者国籍国法)→共同经常居所地法→共同国籍国法→办理离婚手续机构所在地法
诉讼离婚:法院地法律
夫妻人身关系:共同经居地法→共同国籍国法→最密切联系原则
夫妻财产关系:意思自治(只能选一方经居地法、国籍国法或主要财产所在地法)→共同
经居地法→共同国籍国法→最密切联系原则
收养条件和手续:需要同时符合收养人和被收养人经常居所地法律【唯一重叠适用】
收养效力:收养时收养人经常居所地法
收养解除:收养时被收养人经常居所地法律或者法院地法
法定继承:不动产→不动产所在地法;动产→死亡时经居地法
遗嘱方式:立遗嘱时或者死亡时经常居所地法、国籍国法或者遗嘱行为地法
遗嘱效力:立遗嘱时或者死亡时经常居所地法或者国籍国法
产品责任侵权
(1)只能由被侵权人选择,且只能选择侵权人主营业地法或损害发生地法
(2)被侵权人无选择,看侵权人在被侵权人经常居所地有没有从事相关经营活动:①有经营——适用被侵权人经常居所地法;②无经营——适用侵权人主营业地法或损害发生地法
船舶碰撞侵权
(1)同一国籍适用船旗国法(不管于何处)
(2)不同国籍+公海:受理案件的法院所在地法
(3)其他情况,适用侵权行为地法律
合同之债的法律适用
1.当事人选择法律优先。
2.三种例外:
(1)中国境内履行+3种中外企业合同→直接适用中国法律;
(2)消费者合同:①消费者有选择→只能选商品、服务提供地法;②消费者无选择→经营者在消费者经居地有经营的,消费者经居地法;无经营的→商品、服务提供地法;
(3)劳动合同:①劳动聘用合同:能确定工作地→工作地法;不能确定工作地→用人单位主营业地法;②劳务派遣合同:能确定工作地→工作地法/劳务派出地法;不能确定工作地→用人单位主营业地法/劳务派出地法。
3.最密切联系地法【兜底性条款】
国际商事仲裁协议
1. 认定机构:(1)仲裁机构、法院均有权认定;(2)一方请求仲裁委,另一方请求法院的,由法院裁定【法院优先】;(3)管辖法院:仲裁机构所在地、仲裁协议签订地、申请人住所地、被申请人住所地的中级人民法院或者专门人民法院
2. 申请时间:仲裁庭首次开庭前提出【贸仲香港中心:第一次实体答辩前】;
3. 适用法律:(1)意思自治→仲裁机构所在地法或仲裁地法→中国法;(2)适用仲裁机构所在地法与适用仲裁地法,对仲裁协议的效力作出不同认定的,法院应适用确认仲裁协议有效的法律
国际商事法庭
(1)受案范围:①书面协议选择+3亿人民币以上;②高院报请+最高院批准;③在全国有重大影响等
(2)证据:①当庭质证;②证据材料为英文+对方同意→可不翻译;③可线上
(3)一审终审:可向最高院本部申请再审
内地与澳门仲裁程序相互协助保全【22年新增】
1.保全范围:财产保全、证据保全、行为保全
2.仲裁程序:按照澳门特别行政区仲裁法规向澳门特别行政区仲裁机构提起的民商事仲裁程序
3.管辖法院:(1)内地:被申请人住所地、财产所在地或证据所在地中院;(2)澳门:初级法院
4.程序、救济、费用:依被请求方相关法律规定
国际经济法
贸易术语【必考】
1.保险的英文是insurance(I开头),因此:FOB不包运不包险,CFR包运不包险,CIF包运也包险;FOB跟FCA、CFR跟CPT、CIF跟CIP一一对应。【这里提到的几个贸易术语,好好去复习下】
2.2020通则:CIP改为一切险,安保费用纳入运费,DAT更名为DPU【20年通则生效不导致10年通则失效】
1980年公约
1.卖方义务:
(1)交单义务:提前交单可纠正单据错误,但要赔偿
(2)知识产权担保义务:买方营业地+预期转售或使用地【买方已知或买方造成侵权可免责】
2.买方义务:
(1)接收义务:提取货物,否则承担拒收造成的损失【接收≠接受】
(2)拒收权:①提前交货,②多交货【拒收多交部分】
提单
1.作用:合同证明+货物收据+物权凭证【海运单/货运单/运输单不是物权凭证】。
2.转让:(1)记名提单→不能转让;(2)不记名提单→交付转让;(3)指示提单→背书转让。
3.无单放货:
(1)责任:违约/侵权【承运人和提货人连带】;
(2)赔偿:①成本+运费+保费【CIF价】,②足额赔偿;
(3)免责:①依法将货物交海关/港口当局;②被海关变卖/被法院拍卖;③已凭正本提单放货;④记名提单托运人要求;
《海牙规则》《维斯比规则》《汉堡规则》
1.《海牙规则》/《维斯比规则》:承运人无过失免责、火灾过失免责、航行过失免责;责任期间从装到卸;诉讼时效1年
2.《汉堡规则》:承运人无过失免责;责任期间从接到交;诉讼时效2年
保险法律制度【必考】
1.共同海损:人为有意+船货遭遇共同危险+损失合理。共同海损以外的其他部分损失都是单独海损
2.平安险:自然灾害下单独海损不赔,意外事故都赔,外来风险都不赔
3.水渍险:海上风险都赔,外来风险都不赔(平安险+单独海损)
4.一切险:海上风险+一般外来风险赔(水渍险+一般外来风险)
5.除外责任:被保险人故意或过失/发货人责任/货物自然损耗、市价跌落、运输延迟/保险责任开始前损失已存在
信用证
1.有效的信用证下,银行必须付款(否则怎么能叫信用证,一点信用都没有!),仅有2种情况可以不付款:①单证、单单表面不符;②法院发了止付令【除了这两种情况,有效的信用证又不付款,都是错的】
2.止付令发布条件:①法院发;②担保;③确凿证据;④关联银行都未善意付款或承兑
3.单证不符的“两个可以”:银行可以联系开证申请人,申请人放弃不符点,银行可以决定是否释放单据【是权利(可以)不是义务(应当)】
两反一保【必考】
反倾销:
1.适用条件:①倾销【出口价格<正常价值】,②有损害【实质损害/实质损害威胁/实质阻碍】,③倾销和损害有因果关系
2.措施【反倾销税和价格承诺不能同时用】
(1)反倾销税:税额不超过倾销幅度,进口经营者承担,海关执行,原则上不追溯征收,一般5年
(2)价格承诺:出口经营者可以作出,商务部可以接受,只能建议不能强迫,初裁前不能寻求或接受价格承诺
(3)临时措施:临时税或担保,进口经营者承担,反倾销税追溯征收的多退少不补
反补贴:
1.专向补贴【出口国政府提供+特定对象+接受者获利】
2.价格承诺:出口经营者和出口国政府都能作出
3.其他同反倾销
保障措施:
1.适用条件:①进口数量绝对增加/相对增加,②严重损害/严重损害威胁【没有实质阻碍】,③有因果关系
2.措施
(1)提高关税或限制数量【没有价格承诺】
(2)一般不超4年,最长不超10年,实施超过1年逐步放宽
WTO基本原则和协议
1.《与贸易有关的投资措施协议》【仅限货物贸易】
禁止性投资措施:①当地成分,②进口用汇限制,③贸易平衡,④国内销售
2.《服务贸易总协定》【仅限服务贸易】
(1)种类:①跨境交付【服务跨境】,②境外消费【消费者跨境】,③商业存在【服务提供者跨境+设立机构】,④自然人存在【服务提供者跨境但不设立机构】
(2)框架性规定,市场准入和国民待遇取决于各成员承诺
(3)最惠国待遇适用服务和服务提供者
3.争端解决机制
(1)磋商:必经程序,60天,保密
(2)专家组审理:非常设(临时,审完后解散),告啥审啥(法律+事实问题)
(3)上诉机构审理:常设,只审法律问题,无权发回重审
(4)一票赞成即可通过报告
(5)不执行裁决争端方将获权交叉报复,报复与损害相当
法理学
实证主义
1、包括:法社会学(法律现实主义)【以社会实效为首要定义要素,同时也要看权威性制定】和分析主义【以权威性制定为首要定义因素,次要看社会实效】
2、主张:法与道德无关,恶法亦法【只看社会实效和权威性制定】
非实证主义
1、包括:自然法学派【内容的正确性(符合道德)作为法的概念的唯一定义要素】和第三条路【三要素同时具备:内容正确+社会实效+权威性制定】
2、主张:法与道德有关,恶法非法
【注意】现代一般认为法是最低限度的道德
法的价值【必考】
1、秩序(法的基础价值):其他法律价值都必须以秩序为基础
2、自由(法的最高价值):自由是评价法律进步与否的标准;法律在限制自由时要遵循伤害原则、道德主义原则、家长主义原则
3、正义:①包括实体正义与程序正义;②正义是检测法律的尺度或标准;③对弱势群体给予特殊照顾(合理差别)
4、人权:人权具有历史属性、道德属性、人权需要法律化
5、位阶不同的价值发生冲突时,优先保护高位阶价值;具体的个案中,做到损害最小
法的规范作用【必考】
1、指引作用:本人行为
2、评价作用:他人行为
3、教育作用:一般人行为(通过案例、普法,对大多数人行为也有影响)
4、预测作用:当事人相互之间/他人与自己的关系(一定要有自己和他人的【关系】,如果只是他人行为及后果,没有自己跟他人的关系,体现的是评价作用)
5、强制作用:违法者(①对违法者自身的处分、处罚、制裁体现的是强制作用【强制作用一定要有不利后果】;②但通过对违法者制裁,对社会上大多数人是:教育作用;③我去评价违法者的行为及后果,体现的是评价作用【主体不同,体现的作用不同,做题要注意】)
【注意】如果给一个法条,没有问对于某个主体的作用,单纯问这个法条有什么作用,全选,全部作用都有
法律原则和法律规则对比【必考】
1、原则:一些精神、价值、追求、目的,比较笼统模糊、适用范围大。目的:给法官自由裁量权,去实现个案正义。一个案件可以用多个原则,可以用原则的一部分(例如诚实守信,可以只用诚实部分),不以全有/全无的方式适用于个案。【例如一个案件,可以同时适用:罪刑法定原则,罪刑相适应原则、平等原则】
2、规则:假定条件、行为模式、法律后果,比较明确具体、适用范围小。目的:削弱自由裁量权,全有/全无的方式适用于个案【不可能一个案件用A规则的行为模式,用B规则的法律后果,要么全用A,要么全用B,例如不可能用盗窃的行为模式,用故意杀人的法律后果,对盗窃的处死刑,要么全用盗窃,要么全用故意杀人】
3、规则和原则的适用:①规则优先(可预测性优先),穷尽规则(法律空白),可以用原则;②为了实现个案正义,原则>规则,但需要有更强理由
权利和义务
1、有权利必然有义务【紧密联系】【这句必然的话是对的】
2、有几个权利就有几个义务【数量相等】
3、不存在一个没有义务的权利,也不存在一个没有权利的义务
4、二者在原始社会是浑然一体的,在阶级社会是分裂对立的,社会主义是相对一致的
5、现代强调权利本位,权利是目的,设置义务是为了保障权利(古代更强调义务)
法的渊源
1、当代中国的正式渊源:宪法、法律、行政法规、行政规章、地方性法规、民族自治法规、经济特区法规、特别行政区的法律、我国缔结或参加的国际条约、国际惯例
2、当代中国的非正式渊源:习惯、判例或指导性案例、党的政策、国家政策
3、法律部门:我们国家只有一个法律体系,但有多个法律部门
法的效力【必考】
1、对人:属人(国籍)、属地(地域)、保护(利益)、折中(多数国家,包括我国)
2、空间:领土、领水及其底土和领空、本国驻外使馆、在外船舶及航空器
3、时间效力:原则,一般不溯及既往;例外,刑法适用“从旧兼从轻”原则,某些民事权利的法律中,有可能溯及既往
法律关系
1、所有法律关系都体现:国家意志、有些还体现参加者个人意志(合同)
2、调整性:合法行为(没有制裁、补偿)
3、保护性:违法行为(适用制裁、赔偿)
4、纵向(隶属):不平等的法律关系(公法:刑法、行政)
5、横向(平权):平等主体(私法:民商)
6、单向(单务):权利人仅享有权利,义务人仅履行义务(单务合同<赠予>)
7、双向(双边):权利人、义务人的权利和义务相对等(双务合同<买卖>)
8、多向(多边):三个以上主体形成的复杂关系(代理担保、设立公司)
9、第一性法律关系:主法律关系,能独立存在、居于支配地位的法律关系(买卖法律关系)
10、第二性法律关系:从法律关系,居于从属地位,不能独立存在(诉讼、担保法律关系)
11、绝对法律关系:绝对权、不特定主体负有不作为义务
12、相对法律关系:请求权、形成权、抗辩权、特定主体(只要进入到诉讼,就有原被告,就是相对)
法的实施
1、义务→责任→制裁;履行了义务,没有责任、制裁;履行了责任,没有制裁
2、公民可以对任何国家机关、国家工作人员批评、建议
3、国家监督是机关的监督(上级、司法机关等),是监督的核心【社会监督不是核心】
法的证成【必考】
1、内部证成:大前提+小前提→结论,得出的是【结论】
2、外部证成:只有大前提部分/小前提部分,得出的不是【结论】
3、二者关系:①二者相互关联、相互影响;②内部证成需要外部证成支撑;③外部证成的过程包含内部证成【记住就好,不要纠结】
相比法的发现,法的证成具有优先性
法律推理【必考】
1、演绎推理(依法判案):①一般到个别的推论,属于唯一的必然性推理;②经典形式:大前提+小前提→结论
2、归纳推理(总结个案):①个别到一般的推论;前提为真,结论不一定真;②完全归纳:穷尽归纳对象后得出的结论(必然性推理);③不完全归纳:归纳部分对象就得出结论(或然性推理)
3、类比推理(比较个案):个别到个别的推论,属于或然性推理(判例法国家常用)
4、设证推理(推定):从所有能够解释事实的假设中优先选择一个假设的推论【先假设,再确证】
5、当然推理:举重以明轻,举轻以明重
6、反向推理:明示其一即否定其余
法律解释方法的适用模式
1、单一模式:只使用一种解释方法
2、累积模式:使用两种以上解释方法,得到一致结论
3、冲突模式:使用两种以上解释方法,得到两个相互对立冲突的解释结果
法律漏洞
1、法律漏洞就是违反立法计划(规范目的)的不圆满性,存在空白可能是有意为之,不一定是法律漏洞(如法外空间是有意为之,不是法律漏洞)
2、分类
(1)根据法律对某事项是否完全没规定分为全部漏洞与部分漏洞
(2)根据漏洞的表现形态分为明显漏洞与隐藏漏洞
(3)根据漏洞产生的时间分为自始漏洞与嗣后漏洞
3、漏洞填补方法
目的论扩张(立法者词不达意,扩大法条的适用范围)
目的论限缩(立法者言过其实,缩小法条的适用范围)
法律继承——改朝换代导致的法律的被动变化——法律被动变化,不可避免
法律移植——当权者没变——主动借鉴外国的
法系
1、大陆法系(民法法系):①思维方式:演绎思维;②法的渊源:制定法、强调法典编纂;③法律分类:公法和私法;④诉讼程序:纠问制——法官纠问,法官主导进程、权力大
2、英美法系(海洋法系):①思维方式:归纳思维,注重类比推理;②法的渊源:判例法、强调法官个人素质;③法律分类:普通法与横平法【都是判例法,衡平法优先】;④诉讼程序:对抗制——原被告对抗,法官维持秩序,权力小
法与道德的区别【必考】
1、法律:①产生方式:建构性【国家权力机关制定或认可】;②表现形式:规范性文件;③调整范围:规范外在行为,一般不过问动机;④内容结构:有明确的行为模式和法律后果,以规则为主,可操作性较强,但较为僵硬,评价具有一元性;⑤实施方式:国家强制力;⑥运作方式:程序性;⑦冲突解决:具有可诉性
2、道德:①产生方式:非建构性【社会生活中自然演进生成】;②表现形式:存在于人们内心和社会舆论中;③调整范围:范围大于法律,且首先关注内在动机;④内容结构:没有具体表现形式,以原则为主,灵活度大,但易生歧义,评价上主观性较强,具有多元性;⑤实施方式:内心信念、社会舆论;⑥运作方式:非程序性;⑦冲突解决:不具有可诉性
一些做题技巧:
1、.……表明……,前面的不用看,只要“表明”,肯定是对的
2、被法律调整……凡是接受法律规范都对,超越法律都错
3、法律格言题,给一个引号的法律格言,后面跟一个说明,解释这个格言,一般都是错的选项
4、法条评价题,只要是我们国家的法条、司法解释、现在提倡的制度和一些做法,一定是好的,负面评价一定是错的,题目有引号的一定是现有法条,不用怀疑,出题人不会弄个假法条来考你
5、强调需要解释、解释很重要、解释不可避免,是正确的。反之,不需要解释是错的
6、需要价值判断,有价值判断,是正确的。反之,没有价值判断是错的
7、法跟社会的关系:相互影响这些是对。法律以社会为基础,社会的性质决定法律的性质,社会物质生活条件最终决定着法律的本质(倒过来法律决定社会是错的)。社会是法律的基础和前提,法律跟社会不能互为基础、互为前提,但法律可以影响社会、改变社会、作用于社会
8、立法是对社会资源、社会利益进行第一次分配的活动,是正确的
另外还需要注意:
1、只要是法律规范就有普遍性,包括某个地方的法规。判例没有普遍性
2、选项中出现自然法则或技术规范是错的,技术规范是指一些施工指南、实验步骤,跟法律没关系(技术规范不是法律规范)
3、可预测性是按照法条的字面含义、主要看形式,正当性不拘泥于字面含义,探求背后的实质目的、价值。但法律遵循:可预测性优先。所以规则优先,文义解释优先
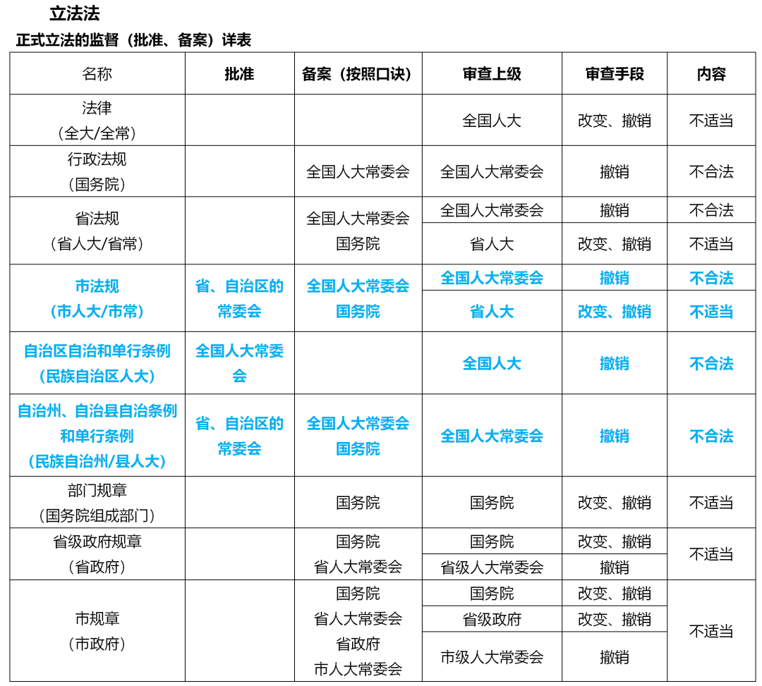
立法法【必考】
1、法律保留
法律绝对保留事项:犯罪和刑罚、对公民政治权利的剥夺和限制人身自由的强制措施和处罚、司法制度【禁止授权给国务院,只能全国人大/全国人大常委会来】其他相对保留事项可以授权给国务院,注意:授权立法的位阶属于法律,比行政法规位阶高,授权立法有问题由全国人大常委会处理
2、审查
任何人都可以向全国人大常务委员会书面提出审查的建议
国务院、中央军委、最高法院、最高检察院、省级人大常委会,可以要求全国人大常委会审查,常委会必须审查
3、法律法规的公布
(1)公布规律:都要在3个地方:本部门公报(标准文本)+网站+报纸
(2)地方人大(常委会)的立法网站需要增加中国人大网,故有2个网站【本级人大网站+中国人大网站】
(3)政府的统一在:中国政府法制信息网【不需要在本级政府网站】
【注意】以上地方公布的前缀都是跟:应当
其他地方公布前缀都是:可以(可以在图书馆、微信、本级政府网站等地方公布)
4、常委会审议
(1)原则:“三读”(一般应当经三次常委会会议审议后再交付表决)
(2)例外:①各方面意见比较一致:“两读”;②调整事项比较单一或者部分修改的法律案+各方面意见比较一致的:“一读”
(3)两个应当邀请:①常委会应当邀请有关人大代表列席会议,发表意见;②法律委员会应当邀请有其他有关专门委员会的成员列席会议,发表意见;③其他都是:可以邀请(例如:可以邀请专家)
宪法
常见问题
1、宪法内容:最根本、最核心的问题
2、宪法效力:最高法律效力、最高行为准则;是普通法的依据,其他不得和宪法抵触、其他法是宪法的具体化【注意】涉及我国所有领域【包括港澳台】;不成文宪法国家:宪法效力与普通法相当
3、宪法制定修改程序特点:比普通法律更严格、最严格,但不成文宪法、柔性宪法没有体现
4、宪法最主要最核心的价值:保障公民的基本权利
5、宪法的本质:宪法是各种政治力量对比关系的集中表现
6、法国《人权宣言》:“凡权利无保障和分权未确立的社会便没有宪法”体现了权力制约原则
《美国宪法》公民权利规定在修正案(权利法案)中,没有在正文中,也不是一开始就有
7、我国制宪主体:人民,不是人大,人大是机关
8、我国制宪机关:第一届全人大第一次全体会议
9、我国修宪机关:全国人大 【注意】人大不解释
10、我国宪法解释机关:全国人常【注意】常委会无权修改特区基本法和宪法,其他都可以修改
11、修改宪法提案:全国人常或1/5以上全国人大代表提案
12、宪法修正案公布:全国人大主席团公布
13、我国宪法实施的方式:事先批准、事后备案
14、保障宪法的实施机关:全国人大+全国人常
15、成文宪法与不成文宪法:蒲莱士提出,有无统一法典(不是是否成文),关键词:法典,不是法条;英国不成文、美国成文
16、刚性宪法与柔性宪法:蒲莱士提出,有无严格制定、修改机关和程序;英国柔性,美国刚性
17、钦定、民定、协定宪法:不是蒲莱士提出,制定主体不同;钦定:皇帝,代表:清朝《钦定宪法大纲》、《明治宪法》;民定:人民,代表:大多数国家、我国;协定:皇帝和人民,英国《自由大宪章》、1830年《法国宪法》
18、我国宪法类型:成文、刚性、民定、社会主义类型
宪法判例惯例
我国没有宪法判例,但有宪法惯例;宪法惯例并非法律(没有具体的法律形式),主要依靠自觉、舆论(不借由国家强制力保障),违反不构成违宪
宪法的结构【必考】
1、我国宪法没有附则,只有正文和序言
2、公民基本权利与义务在总纲后,在国家机构前
3、公民基本权利中的财产权与继承权位于宪法总纲,其他在公民基本权利章节
宪法规范
1、特征:根本性、最高性、原则性、纲领性、稳定性
2、分类:确认性规范(可分为宣言性规范、调整性规范、组织性规范、授权性规范等)、禁止性规范、权利性规范、义务性规范、程序性规范
宪法的修改【必考】
1、1982宪法五次修改
(1)统一战线:93党04建18复兴(多党合作和政治协商,社会主义事业建设者,致力于中华民族伟大复兴的爱国者)
(2)基本经济制度:93市场99所有制04财产权(市场经济,公有制为主体、多种所有制,合法私有财产不受侵犯)
(3)非公有制经济:88私营是补充,99非公是重要,04鼓支引监管(私营经济是公有制的补充,非公是市场经济的重要组成部分,国家鼓励、支持和引导非公并进行监督和管理)
(4)土地制度:88转,93分,99统,04征(土地使用权可依法转让,家庭联产承包,统分结合,土地征收征用并补偿)
(5)人权保障:04有三权:人权、财产权、社保权(国家尊重保障人权,建立健全同经济发展水平相适应的社保制度)
(6)国家机关:人大任期,93县,04乡,3改5(县乡人大代表的任期3年改为5年,法律委员会改为宪法和法律委员会)
(7)其他:93国营改国有,99反革命改危害国家安全,04国歌入宪和主席进行国事活动
2、2018年修改
党的领导最本质,正副主席无限制。监察机关入宪法,爱国战线来复兴
公职要宪法宣誓,核心价值要倡导。设区市有立法权,社会法制变法治
公民的基本权利【必考】
1、私有财产权和继承权位于现行宪法第一章总纲部分,其他位于第二章公民基本权利
2、宪法只规定了人格权/人格尊严不受侵犯,没规定具体的人格权,如姓名、名誉、隐私等
3、劳动和受教育既是权利又是义务
4、只有劳动者有休息的权利,其他人没有
政治经济文化社会制度【必考】
1、所有制
(1)绝对归国家所有:城市土地、矿藏、水流(海);
(2)绝对归集体所有:宅基地、自留山、自留地;
(3)其他都是有可能归国家,也有可能归集体
2、文化经济:德国《魏玛宪法》第一次系统全面规定文化《魏玛宪法》第一次规定:经济权利(继承权财产权之类),《苏俄宪法》第一次规定经济制度(公有制、私有制之类的)
3、社会:公民在年老、疾病或者丧失劳动能力的情况下,有从国家和社会获得物质帮助的权利【注意前提,不是受灾害,是年老、疾病、丧失劳动能力】
选举制度
选民资格不服的程序:选举日前20日内公布名单——公布后不服5日内申诉——选委会3日内处理——选举日5日前起诉——选举日前判决——一审终审
民族区域自治制度【必考】
1、民族自治地方:自治区、自治州和自治县人大和政府(没有乡)
2、民族自治机关:人大和政府(没有法检)民族地方:公安部队、开对外贸易口岸、边境贸易,要经过批准
3、民族自治权:制定自治条例和单行条例(自治区、州、县的人大有权制定);变通或停止执行命令和政策权;自主管理地方财政(自治州、县决定减税或免税,须报省级政府批准);对外交流(自治县不交流);对外贸易(经国务院批准);组织公安部队(经国务院批准)
特别行政区制度【必考】
1、外交和防务特别行政区没有自治权;全国人大常委会有权决定特区进入紧急状态;全国人大常委会宣布战争状态或决定特别行政区进入紧急状态时,国务院可以发布命令将有关全国性的法律在特区实施
2、特区的法律制度及官员任职资格
(1)特区基本法:地位仅低于宪法,特区法律体系的组成部分(特区最高法律地位)
(2)特区原有法律基本不变,属于殖民色彩的废止
(3)适用于特区的全国性法律:全国人大常委会列入附件三的法律,可在特区实施
(4)行政长官任职资格:香港(40、20、永、中、无);澳门(40、20、永、中)
(5)政府主要行政官员:香港(15、永、中、无);澳门:(15、永、中)
(6)司法官员:香港(终审法院和高等法院的首席法官:永、中、无);澳门(终审法院院长、检察长:永、中)
(7)议员:香港(永;外国国籍+外国居留权不得超过20%);澳门(永)
香港国安法
1、年度报告:行政长官就履行维护国家安全职责的情况向中央人民政府提交年度报告
2、国家安全委员会:①主席:由行政长官担任;②职责:负责维护国家安全事务,承担维护国家安全的主要责任,并接受中央人民政府的监督和问责;③国家安全事务顾问:由中央人民政府指派;④执行部门:香港特别行政区政府警务处和律政司;⑤设立专门处理维护国家安全事务的部门
3、犯罪案件管辖:①一般规定:犯罪案件,除特定情形外,由香港特别行政区行使管辖权;②警务处:可采取特别行政区现行法律准予警方调查严重犯罪案件的各种措施以及其他《香港国安法》规定的措施;③律政司:由专门的国家安全犯罪检控部门负责国家安全犯罪案件的检控工作;未经律政司司长书面同意,任何人不得就危害国家安全犯罪案件提出检控;④各级法院:除涉及国家秘密、公共秩序等情形不宜公开审理的以外,审判应当公开进行,但判决结果应当一律公开宣布
4、国家安全公署:①由中央人民政府在香港特别行政区设立;②人员:由中央人民政府维护国家安全的有关机关联合派出,须遵守全国性法律和香港特别行政区法律,依法接受国家监察机关的监督;③管辖权(需经香港政府或驻港安全公署提出,并报中央人民政府批准):案件涉及外国或者境外势力介入的复杂情况,香港特别行政区管辖确有困难的;出现香港特别行政区政府无法有效执行《香港国安法》的严重情况的;出现国家安全面临重大现实威胁的情况的
村民委员会【必考】
1、召集:村民会议(村委会召集,1/10以上的村民或者1/3以上的村民代表提议,应当召集);村民代表会议(村委会召集,每季度召开一次。由1/5以上的村民代表提议,应当召集)
2、召开:村民会议(18周岁以上村民的过半数参加,或2/3以上的户代表参加,才能举行。所作决定应当经到会人员的过半数通过);村民代表会议(2/3以上的组成人员参加方可召开;所作决定应当经到会人员的过半数同意)
3、职权范围:村民会议制定村民自治章程和村规民约,报乡级政府备案,有权撤销或者变更村委会和村代会不适当的决定和命令;村代会也可撤销或者变更村委会不适当的决定
4、村务公开:一般事项每季度;财务收支每个月;重大事项随时公布
5、村务监督:由村民会或村代会在村民中推选产生(村委会成员及其近亲属不得担任)
6、选举时可列入村民名单:户籍在本村+【本村居住或(不在本村居住+本人愿意参加)】;户籍不在本村,在本村居住一年以上+本人申请参加+村民会或村代会同意
全国人大【必考】
1、要全国人大2/3通过的情形:宪法修改、推迟选举
2、全国人大重大问题决策权
(1)审查和批准国民经济和社会发展计划及计划执行情况、预算和预算执行情况的报告(部分调整方案、决算、草案是常委会);
(2)批准省、自治区和直辖市的建置和决定特别行政区的设立及其制度(省设找全大,区域划分找国务院);
(3)决定战争与和平问题(不是紧急状态,闭会期间常委会可以决定宣战)
提议案总结
1、向全国人大提案:一个代表团/30名以上的代表、主席团、全国人常、专门委员会、国务院、中央军委、两高、国监委
2、向全国人常提案:常委会10人以上、专门委员会、国务院、中央军委、两高、国监委
3、解释法律要求:专门委员会、国务院、中央军委、两高、省级人常
4、审查司法解释、法规:国务院、中央军委、两高、省级人常
专门委员会VS调查委员会
1、是否常设:专委会是常设,调查委员会不是;调查委员会属于临时委员会,非常设
2、身份要求:都必须是人大代表,专家不是代表不能做委员,只能做顾问、列席会议,发表意见,无权参与表决,不属于调查委员会的组成人员
3、审议草案:专委会审议与其职权有关的议案,其中宪法和法律委员会统一审议法律案;专委会之间对法律草案的重要问题意见不一致时,应当向委员长会议报告
战争和平问题的总结:
1、人大定、主席宣布进入战争状态(闭会期间常委会可以宣战)
2、全国/整个省/进入紧急状态:常委会、主席宣布状态
3、省内部分地区紧急状态:国务院
国民经济发展计划和预算方案:
政府编制预算、计划→人大审批→政府执行→执行过程中需要部分调整的,由常委会审批决定→执行完毕后→决算草案问题常委会审批→最终执行情况(全年的)由人大审批
国家主席不需常委会决定,可以自己直接:①进行国事活动;②接受外国使节;③授予国际友人友谊勋章【其他勋章需要根据常委会的决定】
国务院
总理、副总理、国务委员连续任职不得超过两届,决定省级范围内部分地区进入紧急状态
县级以上地方政府设立审计机关,对本级政府和上一级审计机关负责
地方人大会议召集【新修】
1、乡级人大会议一般每年举行两次
2、地方人大会议:县级以上由本级人常召集,乡由上一届主席团召集;地方人常:由常委会主任召集
3、地方各级人大会议有2/3以上的代表出席,始得举行
4、常委会会议有常委会全体组成人员过半教出席,始得举行
5、临时召集:县级以上人常(乡主席团)认为必要或1/5以上代表提议
法律职业
司法制度【必考】
1、特征:独立性+程序性+被动性+交涉性+普遍性+终极性
2、功能:直接功能(解决纠纷);间接功能(调整社会关系+保障人权+解释补充法律等)
3、公正与效率:(1)公正:司法公开;结果正确;司法合法;程序参与;地位平等;人员中立廉洁;(2)效率:时间效率;司法资源利用效率;司法成本效率;(3)二者关系:相辅相成,追求“公正优先,兼顾效率”的价值目标
4、独立:审判独立+检察独立
法律职业道德特征
1、职业性:反映着法律职业活动对从业人员行为的道德要求
2、实践性:法律实践过程中,才能体现法律职业道德水准
3、正式性:表现形式正式【除一般规章制度外,还有法律法规、规范性文件等形式】
4、更高性:更高的法律职业道德水准【更强的约束性,违反者要承担更大的责任】
5、政治性:忠于党、忠于国家、忠于人民、忠于法律
法律职业任职条件【必考】
1、从业限制
(1)法官检察官:①犯罪受过刑事处罚(所有犯罪);②被开除公职、被吊销律师、公证员执业证书或者被仲裁委员会除名的
(2)公证员:①故意+职务过失犯罪受过刑事处罚(过失犯罪可以做);②被开除公职的;③被吊销公证员、律师执业证
(3)律师:①故意犯罪受过刑事处罚(只有故意);②被开除公职的;③被吊销律师、公证员执业证书
2、兼职禁止
(1)法官检察官:①不得兼任人大常务委员会成员;②行政机关、监察机关、法检不得相互兼任;③不得兼任企业或者其他营利性组织、事业单位的职务;④不得兼任律师、仲裁员和公证员;【基本什么都不能干,只能拍广告宣传法官形象(不收费),或者协助高校、科研院做教学和科研工作】
(2)律师:律师可以是人大常委会组成人员,但任职期间不得从事诉讼代理或者辩护业务
(3)公务员不得兼任执业律师【兼职律师只有大学老师可以,其他都要求全职律师】
法官和检察官职业道德
1、都要遵守:忠诚(不从事有害活动+不发表有害言论);公正(独立+回避+中立+效率+抵制人情案关系案);廉洁(拒收当事人钱物+不从事营利活动+未决案件不发表意见);为民(以人为本+司法能动+便民+尊重当事人人格尊严)
2、(1)法官独有:文明(司法礼仪+司法/道德修养+约束业外活动);(2)检察官独有:担当(坚决打击犯罪+公正执法,执法公开+敢承认工作中的问题)
法官遴选委员会和员额制【必考】
1、在国家和省一级设立法官遴选委员会
2、由法官代表和社会有关人员参与,省级法官遴选委员会的组成人员应当包括地方各级人民法院法官代表、其他从事法律职业的人员和有关方面代表,其中法官代表不少于三分之一
3、将法院人员分为法官、审判辅助人员和司法行政人员,实行分类管理
4、建立法官员额制。地方各级人民法院法官、检察官的员额,在省范围内实行总量控制、动态管理
5、完善法官等级定期晋升机制,确保一线办案法官即使不担任领导职务,也可以正常晋升至较高的法官等级
6、省级人民检察院设立检察室,应当经最高人民检察院和省级有关部门同意。设区的市级人民检察院、基层人民检察院设立检察室,应当经省级人民检察院和省级有关部门同意。【省级——最高检同意;其他——省级同意】
【注意】法官不是普通人,是一个光辉公正的圣人,如果这个行为被网络报道,会有负面评价,法官就不可以干!法官是要公正的,不能偏向某一方,如果报道出来会让人觉得法官有偏向一方,法官就不能干
检察官惩戒委员会(法官相同)【必考】
1、设置:国家、省级设立
2、组成:由政治素质高、专业能力强、职业操守好的人员组成,包括来自人大代表、政协委员、法学专家、律师的代表以及法官、检察官代表【法官、检察官代表应不低于全体委员的50%】
3、职责
(1)制定和修订惩戒委员会章程
(2)根据法院、检察院调查的情况,审查认定法官、检察官渎职情况【根据法院、检察院调查情况,不能直接调查】
(3)受理法官、检察官对审查意见的异议申请,作出决定
【注意】惩戒委员会不直接受理对法官、检察官的举报、投诉。如收到对法官、检察官的举报、投诉材料,应当根据受理权限,转交有关部门按规定处理
4、案件来源:法院、检察院发现法官、检察官有涉嫌违反审判、检察职责的行为,需要认定是否构成故意或者重大过失的,应当在查明事实的基础上,提请惩戒委员会审议【故意、重大过失——应当,一般过失——可以】
5、决定通过:经全体委员的三分之二以上的多数通过【都需要三分之二以上】
6、惩戒决定:做出处理的不是惩戒委员会,而是法院/检察院;免除法官、检察官职务,应当提请常委会作出决定
7、救济:对惩戒决定不服,可以向作出决定的法院、检察院申请复议,并有权向上一级法院、检察院申诉【申诉不是找惩戒委员会】
律师制度【必考】
1、律师的广告只能像名片一样,列明信息,不得用艺术夸张的手段,只要考到了,用了形容词修饰信息的,都夸张了,更不能比较
2、律师可以提分析性意见(只能分析事实,分析法律适用,不能对案件结果给出承诺)律师的辩护、代理意见未被采纳,不属于虚假承诺)
法律援助制度【新修】
1、行政:国家赔偿/社保待遇/社会救助
2、民事:抚恤金/赡养费、扶养费、抚养费/劳动报酬、劳务关系/认定无民或限民/公司交通、食药安全、医疗事故/环境污染、生态破坏
3、经济困难
(1)不受限制:维护英雄烈士人格权益/见义勇为/再审改判无罪/被虐待、遗弃或家暴受害人
(2)免予核查:无固定生活来源的特定群体/社会救助、司法援助、优抚对象/劳动报酬或工伤事故(限进城务工人员)
4、终止法援:受援人→有钱/结案/自行委托/要求终止/利用法援违法/隐瞒与案件有关的重要事实或提供虚假证据/欺骗或不正当手段/正当理由;受援人可向司法行政部门提出异议或提起行政诉讼
法制史
西周
1、买卖契约——“质剂”。“质”,是奴隶、牛马【大东西】;“剂”是买卖兵器、珍异之物【小东西】
2、借贷契约——“傅别”
3、《法经》:①从结构上共分为六篇:《盗法》、《贼法》、《网法》、《捕法》、
《杂法》、《具法》;②《盗法》、《贼法》在前——王者之政,莫急于盗贼;③《具法》在后——总则在后面
4、上请:请示皇帝给有罪的贵族官僚某些优待
5、春秋决狱:引用儒家经典《春秋》为断案依据,论心定罪,强调动机,导致滥用权力
6、秋冬行刑:根据董仲舒的天人感应思想,除谋反大逆等“决不待时”者外,一般死刑犯在秋天霜降以后、冬至以前执行
7、准五服以治罪
(1)五服指五种丧服,分别为:斩衰、齐衰、大功、小功、缌麻
(2)服制标志着亲属范围和远近,不仅确立继承与赡养权利义务关系,同时也是亲属相犯时确定刑罚轻重的依据,尊长犯卑幼减免处罚,卑幼犯尊长加重处罚
北齐律重罪十条【新增】
1、重罪十条确立于《北齐律》,包括:反逆、大逆、叛、降、恶逆、不道、不敬、不孝、不义、内乱
2、“十恶”将“叛”和“降”合并为“谋叛”;“十恶”增加了“不睦”,加大了对家庭伦理的重视和保护力度;“十恶”在反逆、判罪名前增加了“谋”,将打击范围提前到了思想观念和谋划阶段
隋唐【必考】
1、《唐律》:①礼法合一;②法条简要,宽简适中;③中国古代立法最高水平;④中华法系代表作
2、《唐六典》:中国历史上第一部比较系统的行政法典
3、《开皇律》:(1)首创封建制五刑:笞杖徒流死。(2)首创“十恶”制度:不被减刑+不被赦免+不能自首
4、六杀:谋杀、故杀【事先无预谋】、斗杀、误杀【斗殴中错杀旁人】、戏杀、过失杀
5、六赃
(1)适用官员:①受财枉法;②受财不枉法;③受所监临
(2)适用平民:①强盗;②窃盗
(3)坐赃【官员平民皆适用】
6、保辜:针对伤人罪设辜限:①辜限内死→故意杀人罪;②辜限外死→故意伤害罪
7、刑罚原则
(1)类推原则:①适用前提→法律无明文规定;反映立法技术发达;②出罪→举重以明轻;入罪→举轻以明重
(2)区分公罪与私罪原则:①公罪→因公导致失误差错,但并未谋私;私罪→利用职权徇私枉法/与公事无关的犯罪;②公罪从轻,私罪从重;适用官当时公罪可以多当
8、刑讯合法
(1)可刑讯逼供,但程序法定+特权老残不得用刑
(2)人赃俱获经拷讯拒不认罪→据状断之【根据证据定罪】
宋朝【必考】
1、买卖契约:分为绝卖、活卖和赊卖。绝买为一般买卖,活卖为附条件的买卖,所附条件完成,买卖才算最终成立。赊卖是指采取类似商业信用或者预付方式,后收取价金
2、租赁契约:对房屋的租赁称为租赁或借,对人畜车马的租赁称为庸、雇
3、借贷契约:不付息的借贷称为负债,付息的借贷称为出举
4、典卖契约:又叫“活卖”,即通过让渡物的使用权收取部分利益而保留回赎权的一种交易方式
5、允许在室女享有部分继承权,承认遗腹子与亲生子享有同样继承权
6、绝户财产继承:①夫死妻在→妻立继子【立继】;夫妻都死→尊长立继子【命继】;②继子与绝户之女均有继承权:未嫁女3/4,继子1/4;出嫁女1/3,继子官府平分
清朝【必考】
1、秋审:最重要的死刑复审制度,对象为全国上报的斩监候和绞监候案件
2、朝审:对刑部判决的重案以及京师附近的绞监候和斩监侯案件进行的复审
3、热审:对发生在京师的笞杖刑案件进行重审的制度
4、《大清民律草案》(未公布、未施行)(1)主持修订:沈家本、伍廷芳;(2)结构:总则、债权、物权、亲属、继承五编;其中总则、债、物权三编由松冈正义等仿照德国、日民法典的体例和内容草拟而成,吸收了大量的西方资产阶级民法理论、制度和原则;亲属、继承两编由修订法律馆会同保守的礼学馆起草,其制度、风格带有浓厚的封建色彩,保留了许多封建法的精神
中国共产党民主政权宪法性文件
1、《苏维埃共同宪法大纲》:第一部由劳动人民制定,确保人民民主制度的根本大法
2、《陕甘宁边区施政纲领》:健全民主制度:选举制度;保障选举权与被选举权;“三三制”;男女平等;反对民族歧视;标志新民主主义法制的形成与重大发展
3、《陕甘宁边区宪法原则》:保障耕者有其田原则,经济上采取公营、合作、私营
法治思想的核心要义【新修】
1、坚持党对全面依法治国的领导:①党的领导是中国特色社会主义法治之魂;②全面依法治国是要加强和改善党的领导;③坚持党的领导、人民当家作主、依法治国有机统一;④坚持党领导立法、保证执法、支持司法、带头守法;⑤健全党领导全面依法治国的制度和工作机制
2、坚持以人民为中心 :①以人民为中心是中国特色社会主义法治的根本立场;②坚持人民主体地位;③牢牢把握社会公平正义的价值追求;④推进全面依法治国的根本目的是依法保障人民权益
3、坚持中国特色社会主义法治道路:①中国特色社会主义法治道路是建设社会主义法治国家的唯一正确道路;②中国特色社会主义法治道路的核心要义:坚持党的领导、坚持中国特色社会主义制度、贯彻中国特色社会主义法治理论
4、坚持依宪治国、依宪执政:①坚持依法治国首先要坚持依宪治国,坚持依法执政首先要坚持依宪执政;②宪法是治国理政的总章程;③全面贯彻实施宪法;④推进合宪性审查工作;⑤深入开展宪法宣传教育
5、坚持在法治轨道上推进国家治理体系和治理能力现代化:①全面依法治国是国家治理的一场广泛而深刻的革命;②法治是国家治理体系和治理能力的重要依托;③更好发挥法治固根本、稳预期、利长远的保障作用;④坚持依法治军、从严治军;⑤坚持依法保障“一国两制”实践与推进祖国统一;⑥坚持依法治网
6、坚持建设中国特色社会主义法治体系:①建设中国特色社会主义法治体系是推进全面依法治国的总目标和总抓手;②建设完备的法律规范体系;③建设高效的法治实施体系;④建设严密的法治监督体系;⑤建设有力的法治保障体系;⑥建设完善的党内法规体系
7、坚持依法治国、依法执政、依法行政共同推进,法治国家、法治政府、法治社会一体建设:①全面依法治国是一个系统工程;②法治国家是法治建设的目标;③法治政府是建设法治国家的主体;④法治社会是构筑法治国家的基础
8、坚持全面推进科学立法、严格执法、公正司法、全民守法:①科学立法、严格执法、公正司法、全民守法是推进全面依法治国的重要环节;②推进科学立法;③推进严格执法;④推进公正司法;⑤推进全民守法
9、坚持统筹推进国内法治和涉外法治:①统筹推进国内法治和涉外法治是全面依法治国的迫切任务;②加快涉外法治工作战略布局;③加强对外法治交流合作;④为构建人类命运共同体提供法治保障
10、坚持建设德才兼备的高素质法治工作队伍:①建设德才兼备的高素质法治工作队伍至关重要;②加强法治专门队伍建设;③加强法律服务队伍建设;④加强法治人才培养
11、坚持抓住领导干部这个“关键少数”:①领导干部是全面依法治国的关键;②领导干部要做尊法学法守法用法的模范;③领导干部要提高法治思维和法治方式的能力;④党政主要负责人要履行推进法治建设第一责任人职责
最后在考前还有个重要提醒:
1、本周内,我还会发布客观题的蒙题技巧,考前记得看看,遇到不会做的题可以增加你的蒙题成功率!
2、客观题考完后,请立刻复习主观题!不要耽误时间,否则主观题过线会很悬!到时候我也会发布主观题复习策略,也有客观题考完后接力冲刺主观题的班次,也会开直播讲应试方法,记得关注!
3、如果你是第二天考试的,记得关注我的发文动态,第一天考完后会有考情分析,会对第二天考点做预测!
4、如果想要考前几页纸打印版PDF的,获取方式见评论区!!!
版权声明:我们致力于保护作者版权,注重分享,被刊用文章【统计违法违纪行为处分规定(法考)】因无法核实真实出处,未能及时与作者取得联系,或有版权异议的,请联系管理员,我们会立即处理! 部分文章是来自自研大数据AI进行生成,内容摘自(百度百科,百度知道,头条百科,中国民法典,刑法,牛津词典,新华词典,汉语词典,国家院校,科普平台)等数据,内容仅供学习参考,不准确地方联系删除处理!;
工作时间:8:00-18:00
客服电话
电子邮件
beimuxi@protonmail.com
扫码二维码
获取最新动态
