目录:
1、SWOT
2、战略地位和行动评估矩阵SPACE
3、波士顿矩阵
4、通用矩阵GE矩阵
5、内部因素评价矩阵(IFE矩阵)
6、外部因素评价矩阵(EFE矩阵)
7、内部-外部矩阵(Internal-External Matrix, IE矩阵)
8、V矩阵
9、BCG三四规则矩阵
10、麦肯锡7S
11、战略三角型3C
12、三层面理论
Strengths,Weaknesses,Opportunities,Threats
战略地位与行动评价矩阵
(Strategic Position and Action Evaluation Matrix,简称SPACE矩阵)主要是分析企业外部环境及企业应该采用的战略组合。
波士顿矩阵又称市场增长率-相对市场份额矩阵、波士顿咨询集团法、四象限分析法、产品系列结构管理法等。
GE矩阵法又称通用电器公司法、麦肯锡矩阵、九盒矩阵法、行业吸引力矩阵。是美国通用电气公司设计的一种投资组合分析方法。该方法改进了波士顿矩阵的不足,具有广泛的适用性。
内部因素评价矩阵
(Internal Factor Evaluation Matrix,IFE矩阵),是一种对内部因素进行分析的工具,其做法是从优势和劣势两个方面找出影响企业未来发展的关键因素,根据各个因素影响程度的大小确定权数,再按企业对各关键因素的有效反应程度对各关键因素进行评分,最后算出企业的总加权分数。通过IFE,企业就可以把自己所面临的优势与劣势汇总,来刻划出企业的全部引力。
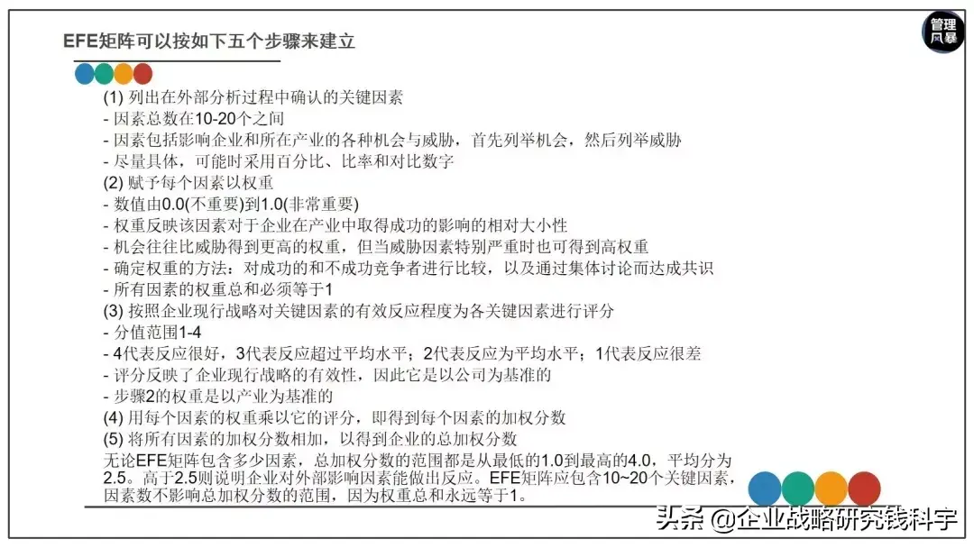
外部因素评价矩阵
(External Factor Evaluation Matrix,EFE矩阵)外部因素评价矩阵,是一种对外部环境进行分析的工具,其做法是从机会和威胁两个方面找出影响企业未来发展的关键因素,根据各个因素影响程度的大小确定权数,再按企业对各关键因素的有效反应程度对各关键因素进行评分,最后算出企业的总加权分数。通过EFE,企业就可以把自己所面临的机会与威胁汇总,来刻划出企业的全部吸引力。
IE矩阵(Internal-External Matrix,内部-外部矩阵)是在原来由GE公司提出的多因素业务经营组合矩阵基础上发展起来的。多因素业务经营组合矩阵又称市场吸引力 - 经营实力矩阵(GE矩阵),经营实力表明企业的竞争能力(内部因素),而市场吸引力表明企业所处行业的发展状况与发展趋势(外部因素)。
V 矩阵由PatrickU.McNamee 设计,主要用财务数据分析,通过盈利能力和加权资本、成本之比来反映客户业绩,从而决定业务组合的方法。该法的基本思路是能使客户盈利能力(RIO)与加权资本成本(K)之比(V)最大的业务组合是最恰当的业务组合。
即实现最大的V=ROI/K。其中ROI=(净利润/销售额)X(销售额/资产额) 。V 矩阵提出了一种理性的量化的分析方法,对于客户考虑产品多元化战略有较大帮助。
三四规则矩阵是由波士顿咨询集团(BCG)提出的。这个模型用于分析一个成熟市场中企业的竞争地位。
在一个稳定的竞争市场中,参与市场竞争的参与者一般分为三类,领先者、参与者、生存者。
优胜者一般是指市场占有率在15%以上,可以对市场变化产生重大影响的企业,如在价格、产量等方面;参与者一般是指市场占有率介于5%~15%之间的企业,这些企业虽然不能对市场产生重大的影响,但是它们是市场竞争的有效参与者;生存者一般是局部细分市场填补者,这些企业的市场份额都非常低,通常小于5%。
The 7S framework provides a basis for understanding and designing organizations。7S模型常用于对组织有效性的诊断。
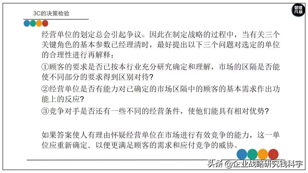
3C战略三角模型
(3C‘s Strategic Triangle Model)或称3Cs模型(3C’s Model)是由日本战略研究的领军人物大前研一(Kenichi Ohmae)提出的,他强调成功战略有三个关键因素,在制定任何经营战略时,都必须考虑这三个因素,即:
•公司自身(Corporation)
•公司顾客(Customer)
•竞争对手(Competition)
麦肯锡资深顾问梅尔达德•巴格海(Mehrdad Baghai)、斯蒂芬•科利(Stephen coley)与戴维-怀特(David white)通过对世界上不同行业的40个处于高速增长的公司进行研究,在《增长炼金术—持续增长之秘诀》中提出所有不断保持增长的大公司的共同特点是保持三层面业务的平衡发展:
第一层面是拓展和守卫核心业务;第二层面是建立新兴业务;第三层面是创造有生命力的候选业务。他们能够源源不断地建立新业务,它们能够从内部革新其核心业务,而又同时开创新业务,它们所掌握的技巧在于保持新旧更替的管道畅通,一旦出现减退势头便不失时机地以新替旧。这就是著名的三层面理论。
版权声明:我们致力于保护作者版权,注重分享,被刊用文章【efe矩阵分析案例(12种战略制定决策工具)】因无法核实真实出处,未能及时与作者取得联系,或有版权异议的,请联系管理员,我们会立即处理! 部分文章是来自自研大数据AI进行生成,内容摘自(百度百科,百度知道,头条百科,中国民法典,刑法,牛津词典,新华词典,汉语词典,国家院校,科普平台)等数据,内容仅供学习参考,不准确地方联系删除处理!;
工作时间:8:00-18:00
客服电话
电子邮件
beimuxi@protonmail.com
扫码二维码
获取最新动态
