岗位说明书是HR的基本工具之一,明确工作职责才能更好推进业务。
岗位说明书撰写不难,却也包含了诸多要素,撰写起来也是费时费力。
本文资料包包括岗位说明书编写及应用的风险防范、岗位分析、岗位设计、岗位调查、技巧方法、流程指南、模板工具、培训课程及应用示例等。
全面而又系统地介绍了岗位说明书的方方面面。
当然还有各行各业全职业范本,共约600份文件。
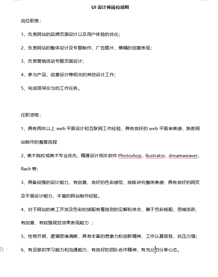
部分资料展示
原文获取:岗位说明书范本(全职业含编写指南及应用).doc
更多资料,专业好文请私信回复“更多”
版权声明:我们致力于保护作者版权,注重分享,被刊用文章【工作说明书案例(超全岗位说明书)】因无法核实真实出处,未能及时与作者取得联系,或有版权异议的,请联系管理员,我们会立即处理! 部分文章是来自自研大数据AI进行生成,内容摘自(百度百科,百度知道,头条百科,中国民法典,刑法,牛津词典,新华词典,汉语词典,国家院校,科普平台)等数据,内容仅供学习参考,不准确地方联系删除处理!;
工作时间:8:00-18:00
客服电话
电子邮件
beimuxi@protonmail.com
扫码二维码
获取最新动态
