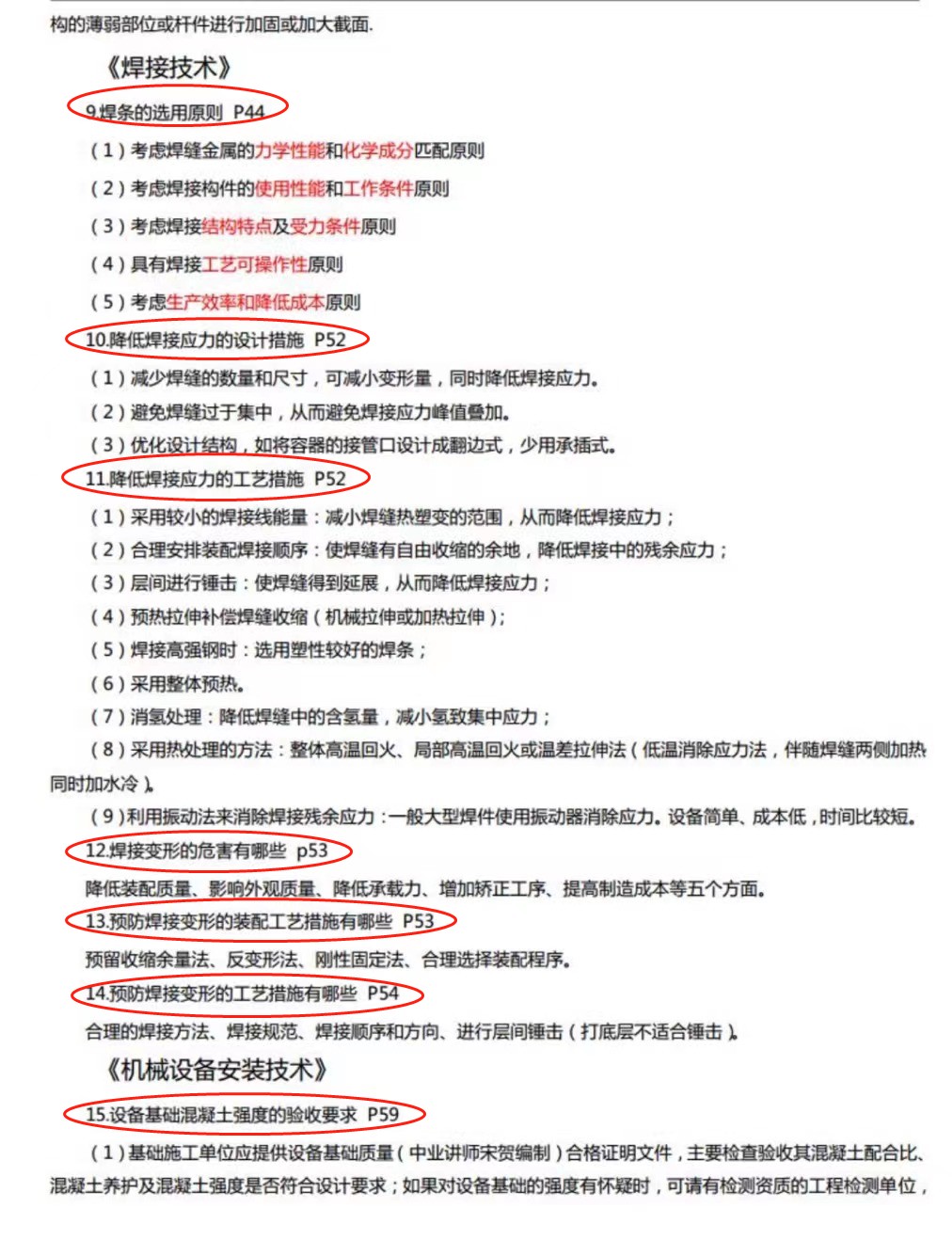
一建机电考试相较于其他专业,算是比较难考得科目了,一建机电专业需求大,对于零基础得考生来说,机电考试难度会更难些。怎样才可以高效学习呢?
今天给大家分享这份一建机电满分案例模板,结合了历年真题,汇总了上百条核心考点,用表格、口诀的形式展现,涵盖了一建机电实务所有考点,每一个考点都有特殊标记,更加一目了然清晰可见,标准答题模板和答题技巧,备考事半功倍!
完整版看文末
文章有限,完整版戳下图~
版权声明:我们致力于保护作者版权,注重分享,被刊用文章【一建机电案例考点(一建实务没扣分)】因无法核实真实出处,未能及时与作者取得联系,或有版权异议的,请联系管理员,我们会立即处理! 部分文章是来自自研大数据AI进行生成,内容摘自(百度百科,百度知道,头条百科,中国民法典,刑法,牛津词典,新华词典,汉语词典,国家院校,科普平台)等数据,内容仅供学习参考,不准确地方联系删除处理!;
工作时间:8:00-18:00
客服电话
电子邮件
beimuxi@protonmail.com
扫码二维码
获取最新动态
