一个企业的发展离不开制度的约束,俗话说的好,没有规矩不成方圆,依照制定的规章制度办事可以保障企业的有序化、规范化运作,才不至于一团糟。
今天给大家分享一份2022最新版公司薪酬管理制度,薪酬制度是企业制度中的重要组成部分,合理的薪酬可以激发员工的积极性和主动性,所以还是很重要的,下面整理了一篇范文,感兴趣的可以参考借鉴一下,另外给大家分享一个工资核算系统,工资核算每个月都需要做,所以还是有个系统比较方便,这样还能避免加班,何乐而不为呢!
附件1 职系划分标准分类、技能等级划分标准
........
篇幅有限,就不一一为大家展示了,下面给大家分享一套全自动的工资核算管理系统,智能核算,非常实用方便,来看看吧!
.......好了,今天的内容就分享到这里了,没有展示完还请大家见谅,以下的工资核算系统不同行业都可适用,感兴趣的可以来参考借鉴一下。
版权声明:我们致力于保护作者版权,注重分享,被刊用文章【最新企业会计制度(2022新版公司薪酬管理制度)】因无法核实真实出处,未能及时与作者取得联系,或有版权异议的,请联系管理员,我们会立即处理! 部分文章是来自自研大数据AI进行生成,内容摘自(百度百科,百度知道,头条百科,中国民法典,刑法,牛津词典,新华词典,汉语词典,国家院校,科普平台)等数据,内容仅供学习参考,不准确地方联系删除处理!;
工作时间:8:00-18:00
客服电话
电子邮件
beimuxi@protonmail.com
扫码二维码
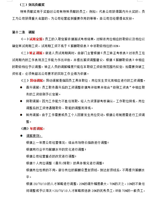
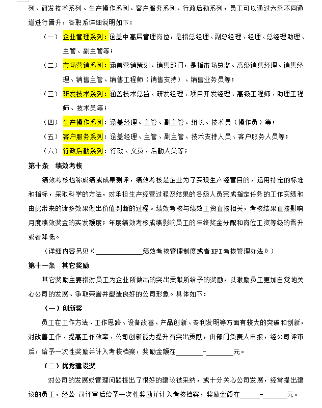
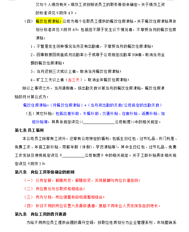
获取最新动态
